Suppr超能文献

丘脑高阶编码躯体感觉模式和双边事件。

Higher-Order Thalamic Encoding of Somatosensory Patterns and Bilateral Events.

机构信息

Department of Anatomy, Histology and Neuroscience, Autónoma de Madrid University, Madrid, Spain.

Institute of Physiology and Pathophysiology, Medical Biophysics, Heidelberg University, Heidelberg, Germany.

出版信息

Front Neural Circuits. 2021 Oct 25;15:752804. doi: 10.3389/fncir.2021.752804. eCollection 2021.

Abstract

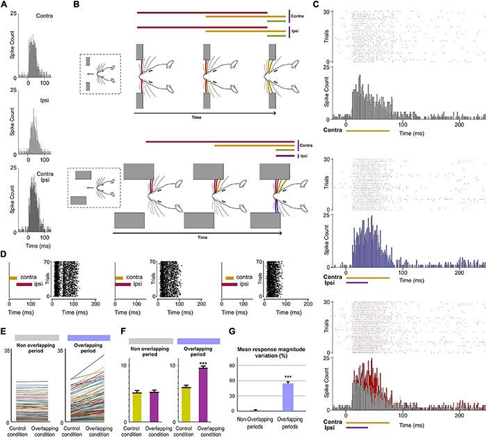
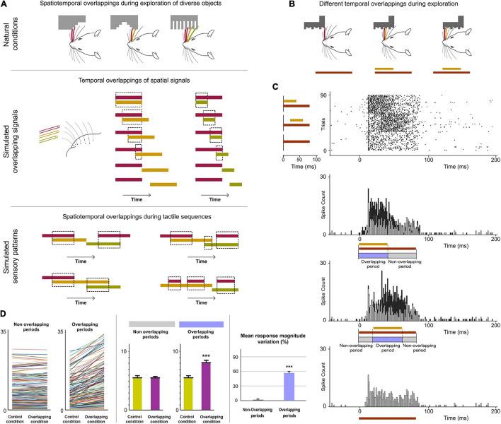
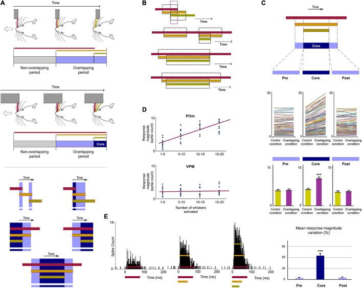
The function of the higher-order sensory thalamus remains unclear. Here, the posterior medial (POm) nucleus of the thalamus was examined by extracellular recordings in anesthetized rats across a variety of contralateral, ipsilateral, and bilateral whisker sensory patterns. We found that POm was highly sensitive to multiwhisker stimuli involving diverse spatiotemporal interactions. Accurate increases in POm activity were produced during the overlapping time between spatial signals reflecting changes in the spatiotemporal structure of sensory patterns. In addition, our results showed for first time that POm was also able to respond to tactile stimulation of ipsilateral whiskers. This finding challenges the notion that the somatosensory thalamus only computes unilateral stimuli. We found that POm also integrates signals from both whisker pads and described how this integration is generated. Our results showed that ipsilateral activity reached one POm indirectly from the other POm and demonstrated a transmission of sensory activity between both nuclei through a functional POm-POm loop formed by thalamocortical, interhemispheric, and corticothalamic projections. The implication of different cortical areas was investigated revealing that S1 plays a central role in this POm-POm loop. Accordingly, the subcortical and cortical inputs allow POm but not the ventral posteromedial thalamic nucleus (VPM) to have sensory information from both sides of the body. This finding is in agreement with the higher-order nature of POm and can be considered to functionally differentiate and classify these thalamic nuclei. A possible functional role of these higher-order thalamic patterns of integrated activity in brain function is discussed.

摘要

丘脑的高级感觉核的功能尚不清楚。在这里,通过麻醉大鼠的细胞外记录,研究了丘脑的后内侧(POm)核,涉及各种对侧、同侧和双侧胡须感觉模式。我们发现,POm 对涉及多种时空相互作用的多胡须刺激非常敏感。在反映感觉模式时空结构变化的空间信号重叠时间内,POm 活性会准确增加。此外,我们的结果首次表明,POm 也能够对同侧胡须的触觉刺激做出反应。这一发现挑战了躯体感觉丘脑仅计算单侧刺激的观点。我们发现,POm 还整合了来自两个胡须垫的信号,并描述了这种整合是如何产生的。我们的结果表明,同侧活动从另一个 POm 间接到达一个 POm,并证明了通过由丘脑皮质、半球间和皮质丘脑投射形成的功能性 POm-POm 环,在两个核之间传递感觉活动。研究了不同皮层区域的影响,结果表明 S1 在这个 POm-POm 环中起着核心作用。因此,皮质下和皮质输入允许 POm 而不是腹后内侧核(VPM)从身体两侧获得感觉信息。这一发现与 POm 的高级性质一致,可以被认为是对这些丘脑核进行功能区分和分类。讨论了这些整合活动的高级丘脑模式在大脑功能中的可能功能作用。

https://cdn.ncbi.nlm.nih.gov/pmc/blobs/4b46/8573422/a5c1c3f55cb8/fncir-15-752804-g001.jpg

文献AI研究员

20分钟写一篇综述,助力文献阅读效率提升50倍。

立即体验

用中文搜PubMed

大模型驱动的PubMed中文搜索引擎

马上搜索

文档翻译

学术文献翻译模型,支持多种主流文档格式。

立即体验