Suppr超能文献

成纤维细胞丙酮酸羧化酶是肿瘤微环境中胶原蛋白产生所必需的。

Fibroblast pyruvate carboxylase is required for collagen production in the tumour microenvironment.

机构信息

Cancer Biology and Genetics Program, Sloan Kettering Institute, Memorial Sloan Kettering Cancer Center, New York, NY, USA.

The Comprehensive Cancer Center, The Ohio State University, Columbus, OH, USA.

出版信息

Nat Metab. 2021 Nov;3(11):1484-1499. doi: 10.1038/s42255-021-00480-x. Epub 2021 Nov 11.

Abstract

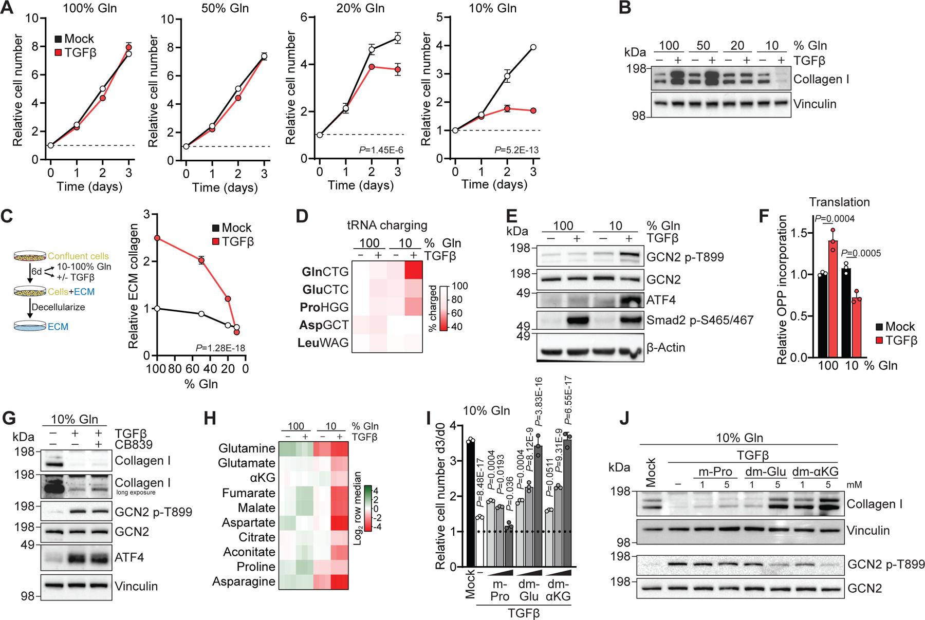
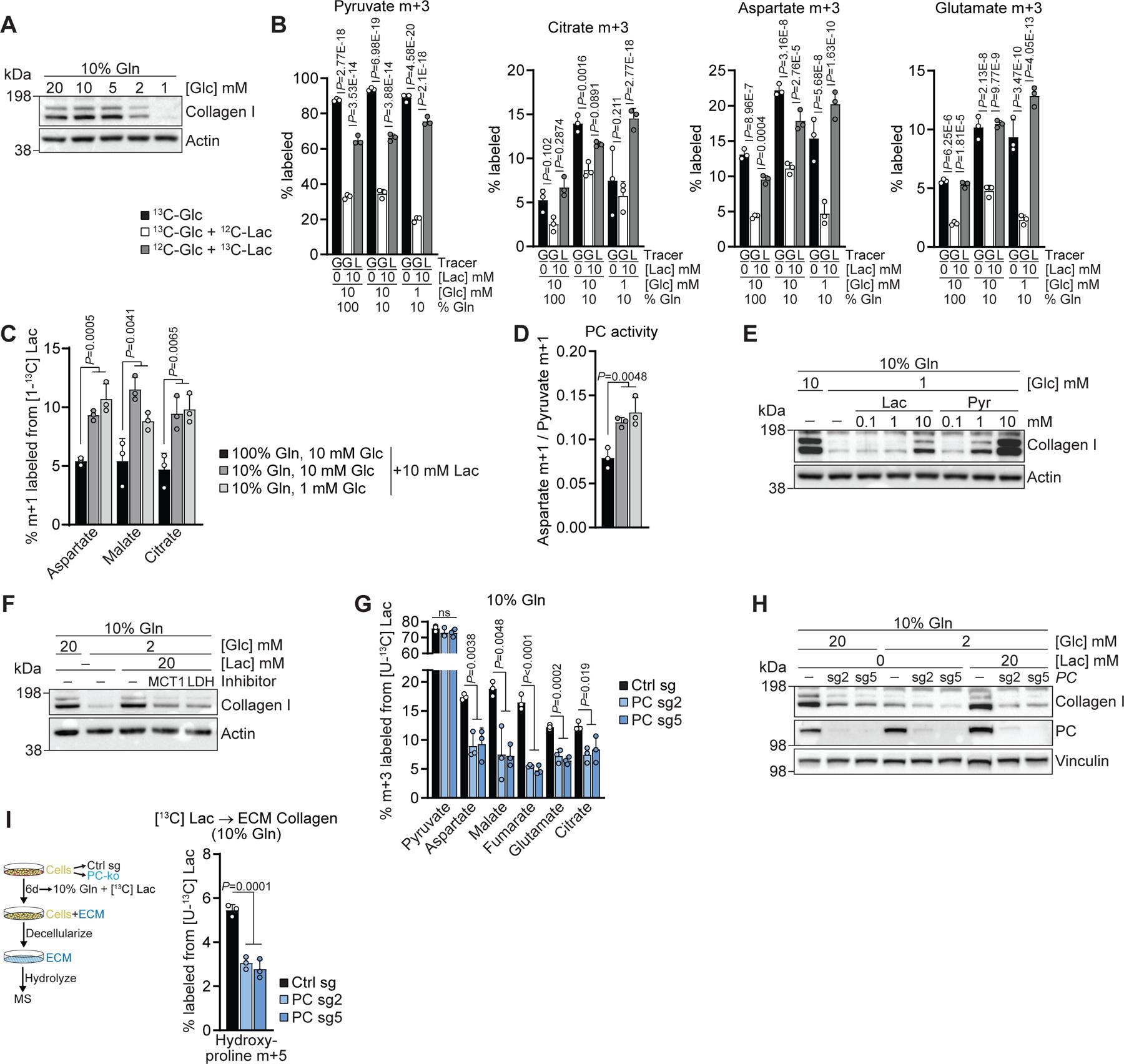
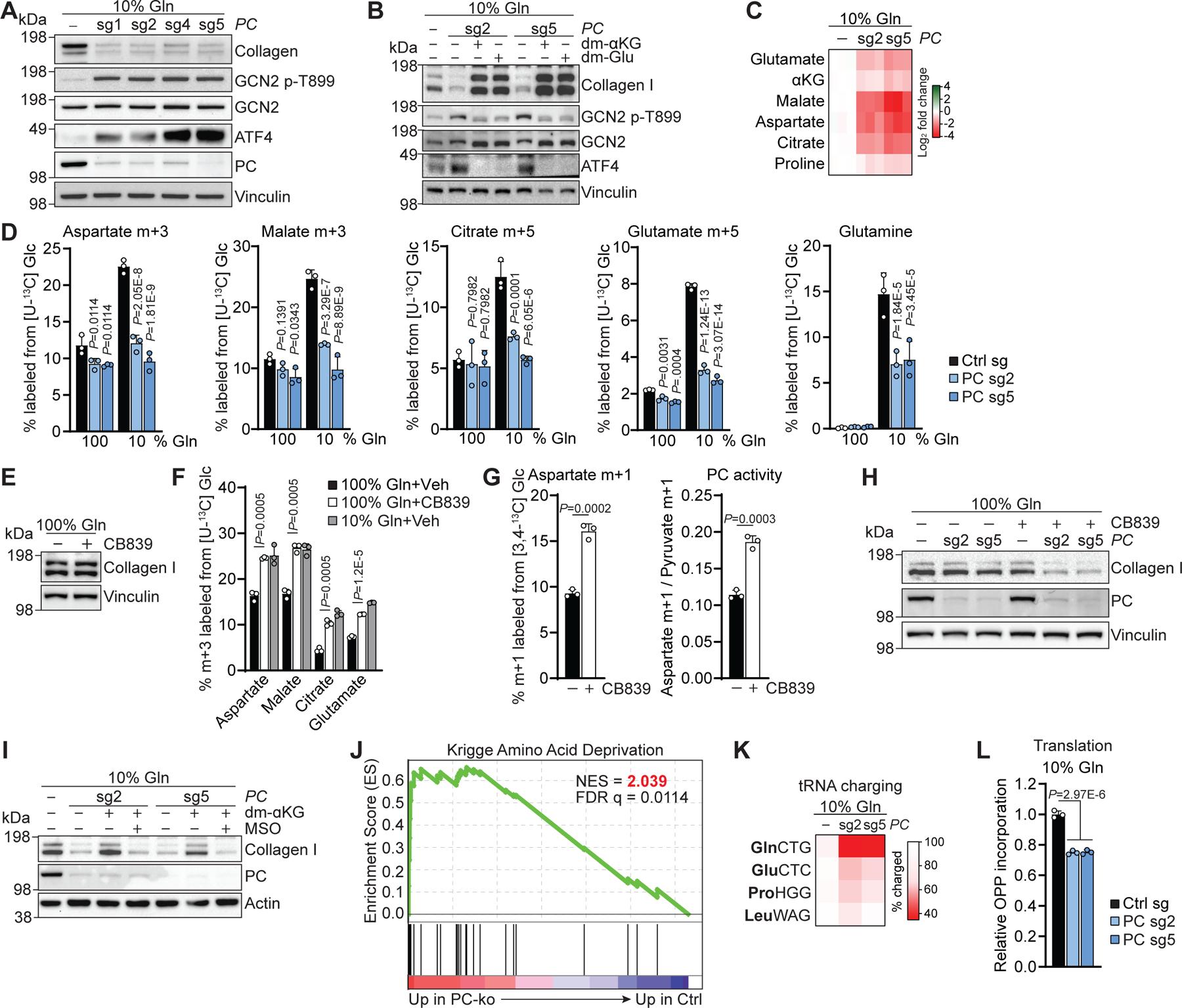
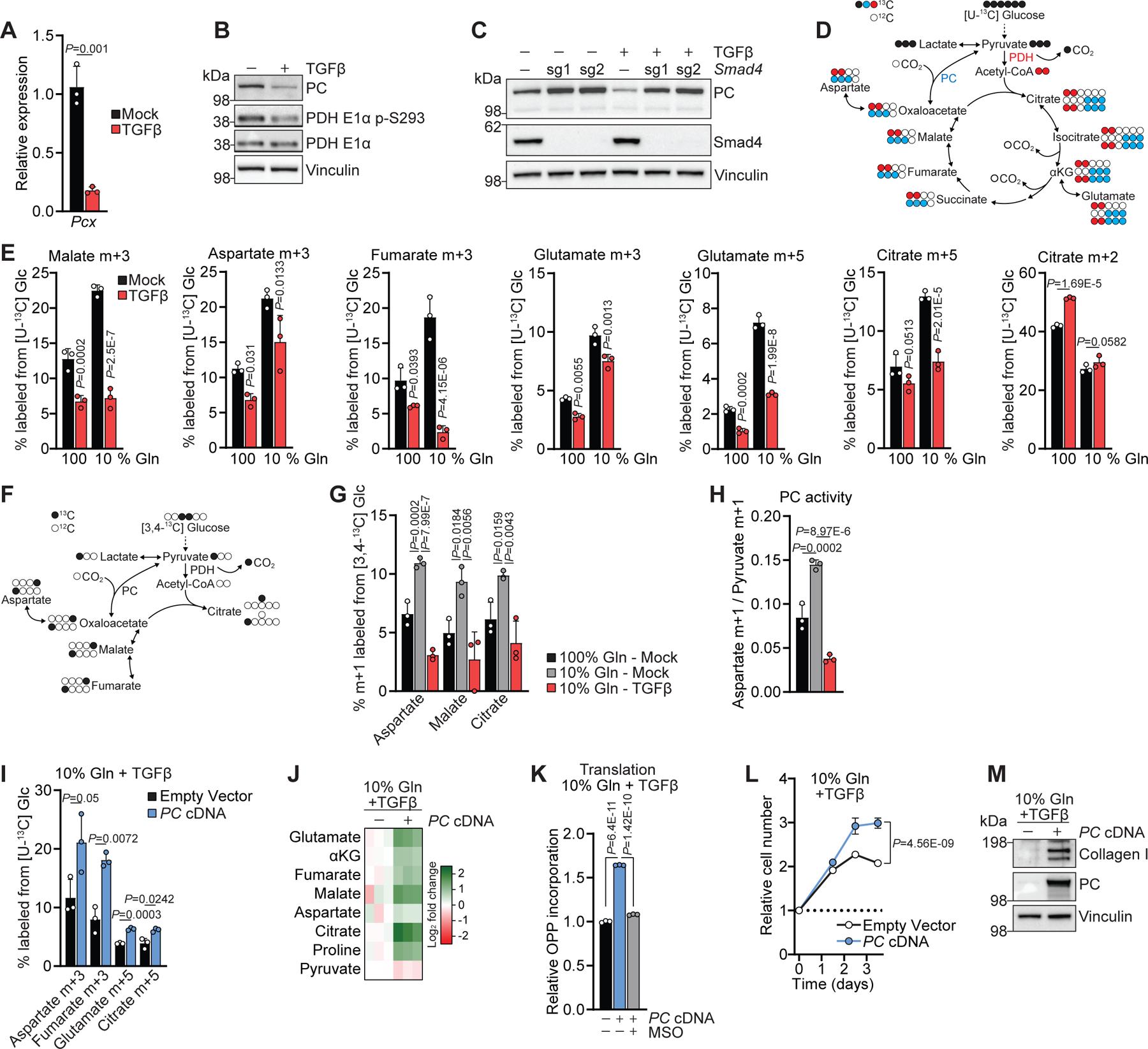
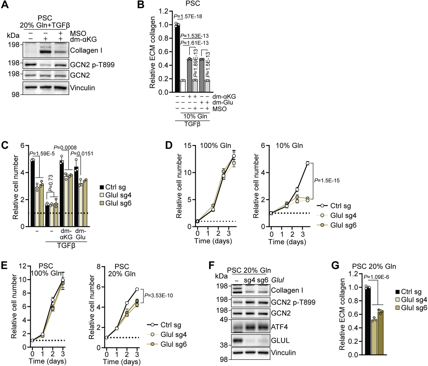
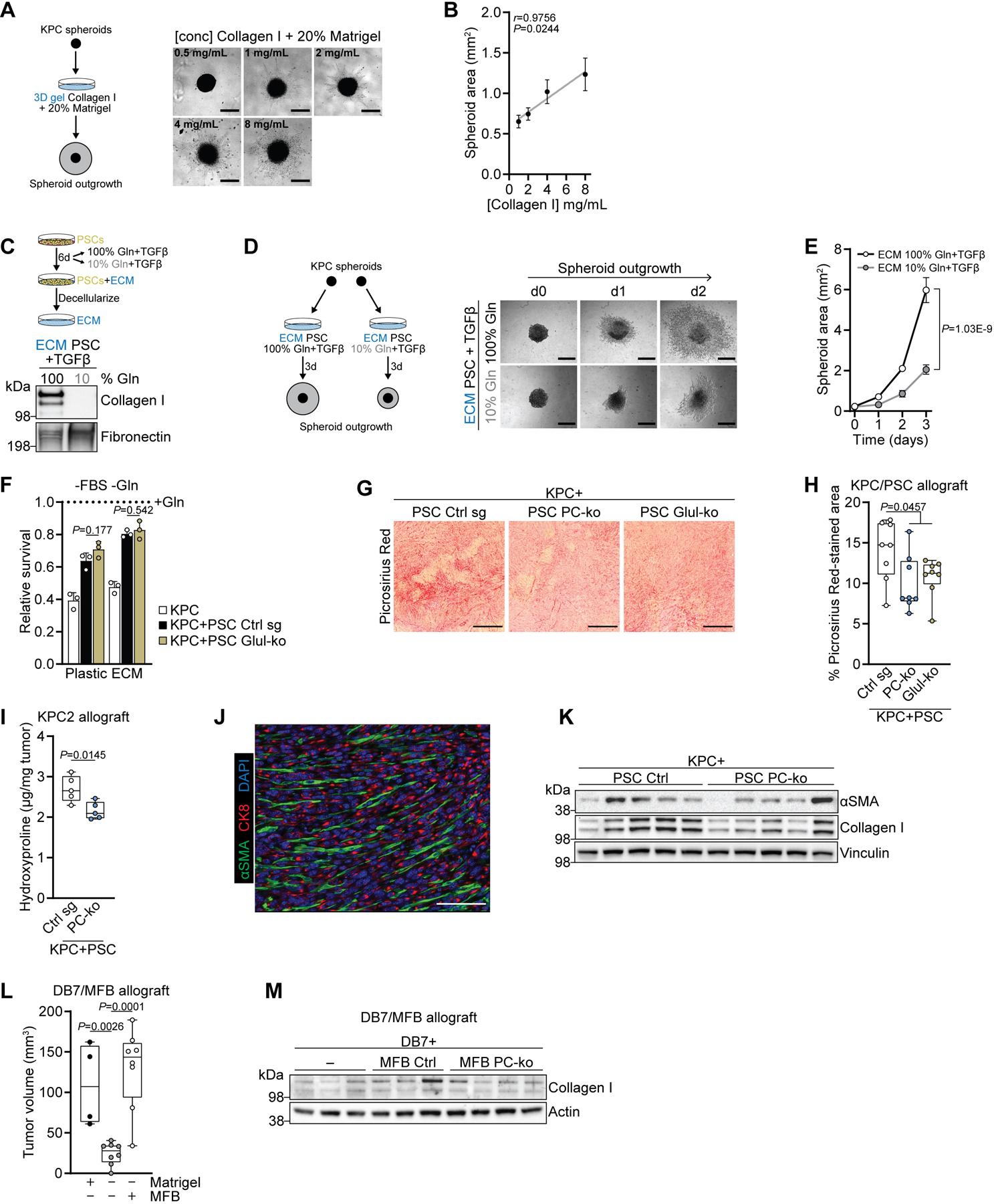
The aberrant production of collagen by fibroblasts is a hallmark of many solid tumours and can influence cancer progression. How the mesenchymal cells in the tumour microenvironment maintain their production of extracellular matrix proteins as the vascular delivery of glutamine and glucose becomes compromised remains unclear. Here we show that pyruvate carboxylase (PC)-mediated anaplerosis in tumour-associated fibroblasts contributes to tumour fibrosis and growth. Using cultured mesenchymal and cancer cells, as well as mouse allograft models, we provide evidence that extracellular lactate can be utilized by fibroblasts to maintain tricarboxylic acid (TCA) cycle anaplerosis and non-essential amino acid biosynthesis through PC activity. Furthermore, we show that fibroblast PC is required for collagen production in the tumour microenvironment. These results establish TCA cycle anaplerosis as a determinant of extracellular matrix collagen production, and identify PC as a potential target to inhibit tumour desmoplasia.

摘要

成纤维细胞胶原的异常产生是许多实体瘤的一个标志,并能影响癌症的进展。肿瘤微环境中的间充质细胞如何在血管输送谷氨酰胺和葡萄糖受到损害的情况下维持其细胞外基质蛋白的产生仍不清楚。在这里,我们表明,肿瘤相关成纤维细胞中的丙酮酸羧化酶(PC)介导的补料作用有助于肿瘤纤维化和生长。我们使用培养的间充质细胞和癌细胞以及小鼠同种异体移植模型,提供了证据表明,细胞外乳酸可以被成纤维细胞用来通过 PC 活性维持三羧酸(TCA)循环补料作用和非必需氨基酸的生物合成。此外,我们表明,成纤维细胞 PC 是肿瘤微环境中胶原蛋白产生所必需的。这些结果确立了 TCA 循环补料作用是细胞外基质胶原蛋白产生的决定因素,并确定了 PC 作为抑制肿瘤纤维变性的潜在靶点。

https://cdn.ncbi.nlm.nih.gov/pmc/blobs/cb52/8606002/4636bedc5cce/nihms-1740589-f0008.jpg

文献AI研究员

20分钟写一篇综述,助力文献阅读效率提升50倍。

立即体验

用中文搜PubMed

大模型驱动的PubMed中文搜索引擎

马上搜索

文档翻译

学术文献翻译模型,支持多种主流文档格式。

立即体验