Suppr超能文献

姜黄素通过激活自噬通路减轻犬骨髓间充质干细胞体外扩增过程中的衰老。

Curcumin Alleviates the Senescence of Canine Bone Marrow Mesenchymal Stem Cells during In Vitro Expansion by Activating the Autophagy Pathway.

机构信息

College of Veterinary Medicine, Sichuan Agricultural University, Chengdu 611130, China.

College of Life Sciences, Sichuan University, Chengdu 610064, China.

出版信息

Int J Mol Sci. 2021 Oct 21;22(21):11356. doi: 10.3390/ijms222111356.

Abstract

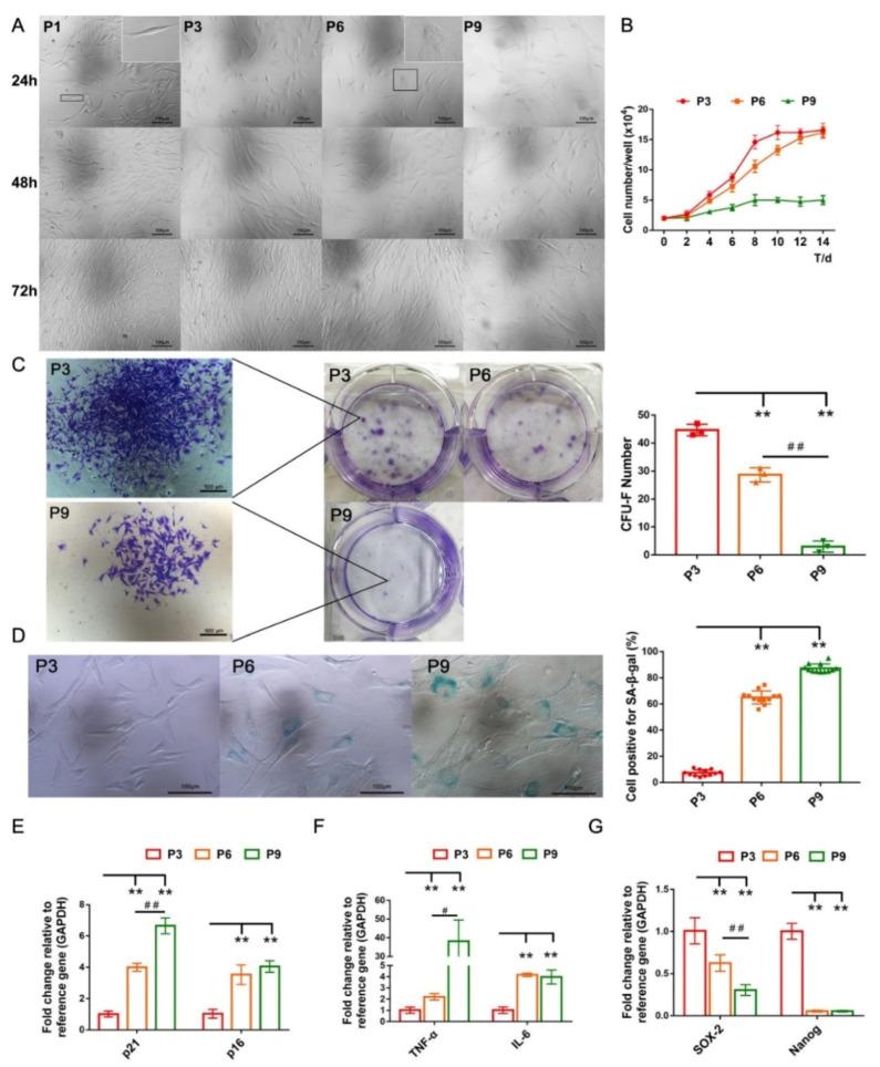
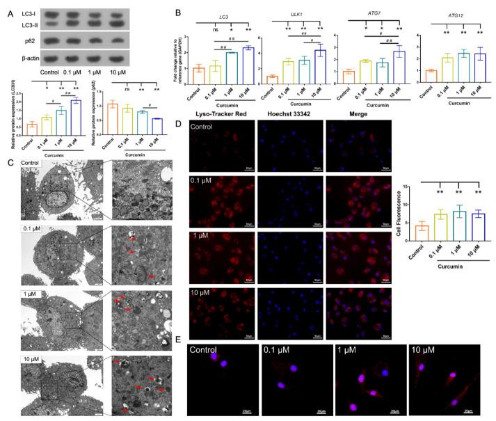
Senescence in mesenchymal stem cells (MSCs) not only hinders the application of MSCs in regenerative medicine but is also closely correlated with biological aging and the development of degenerative diseases. In this study, we investigated the anti-aging effects of curcumin (Cur) on canine bone marrow-derived MSCs (cBMSCs), and further elucidated the potential mechanism of action based on the modulation of autophagy. cBMSCs were expanded in vitro with standard procedures to construct a cell model of premature senescence. Our evidence indicates that compared with the third passage of cBMSCs, many typical senescence-associated phenotypes were observed in the sixth passage of cBMSCs. Cur treatment can improve cBMSC survival and retard cBMSC senescence according to observations that Cur (1 μM) treatment can improve the colony-forming unit-fibroblasts (CFU-Fs) efficiency and upregulated the mRNA expression of pluripotent transcription factors (SOX-2 and Nanog), as well as inhibiting the senescence-associated beta-galactosidase (SA-β-gal) activities and mRNA expression of the senescence-related markers (p16 and p21) and pro-inflammatory molecules (tumor necrosis factor-α () and interleukin-6 (IL-6)). Furthermore, Cur (0.1 μM~10 μM) was observed to increase autophagic activity, as identified by upregulation of microtubule-associated protein 1 light chain 3 (LC3), unc51-like autophagy-activating kinase-1 (ULK1), autophagy-related gene Atg) and Atg12, and the generation of type II of light chain 3 (LC3-II), thereby increasing autophagic vacuoles and acidic vesicular organelles, as well as causing a significant decrease in the p62 protein level. Moreover, the autophagy activator rapamycin (RAP) and Cur were found to partially ameliorate the senescent features of cBMSCs, while the autophagy inhibitor 3-methyladenine (3-MA) was shown to aggravate cBMSCs senescence and Cur treatment was able to restore the suppressed autophagy and counteract 3-MA-induced cBMSC senescence. Hence, our study highlights the important role of Cur-induced autophagy and its effects for ameliorating cBMSC senescence and provides new insight for delaying senescence and improving the therapeutic potential of MSCs.

摘要

间充质干细胞(MSCs)衰老不仅阻碍了 MSCs 在再生医学中的应用,而且与生物衰老和退行性疾病的发展密切相关。在这项研究中,我们研究了姜黄素(Cur)对犬骨髓来源的间充质干细胞(cBMSCs)的抗衰老作用,并进一步根据自噬的调节阐明了其潜在的作用机制。通过标准程序体外扩增 cBMSCs 构建细胞早衰模型。我们的证据表明,与 cBMSCs 的第三代相比,在 cBMSCs 的第六代中观察到许多典型的衰老相关表型。根据姜黄素(1μM)处理可提高集落形成单位-成纤维细胞(CFU-F)效率和上调多能转录因子(SOX-2 和 Nanog)的 mRNA 表达,以及抑制衰老相关β-半乳糖苷酶(SA-β-gal)活性和衰老相关标志物(p16 和 p21)和促炎分子(肿瘤坏死因子-α(TNF-α)和白细胞介素-6(IL-6))的 mRNA 表达,我们观察到姜黄素处理可以改善 cBMSC 的存活并延缓 cBMSC 衰老。此外,姜黄素(0.1μM~10μM)被观察到增加自噬活性,通过上调微管相关蛋白 1 轻链 3(LC3)、非典型卷曲螺旋激酶 1(ULK1)、自噬相关基因 Atg 和 Atg12,以及产生类型 II 的 LC3(LC3-II),从而增加自噬空泡和酸性囊泡,并导致 p62 蛋白水平显著降低。此外,自噬激活剂雷帕霉素(RAP)和姜黄素部分改善了 cBMSCs 的衰老特征,而自噬抑制剂 3-甲基腺嘌呤(3-MA)加剧了 cBMSCs 的衰老,姜黄素处理能够恢复抑制的自噬并抵消 3-MA 诱导的 cBMSC 衰老。因此,我们的研究强调了姜黄素诱导的自噬的重要作用及其对改善 cBMSC 衰老的作用,并为延缓衰老和提高 MSCs 的治疗潜力提供了新的见解。

https://cdn.ncbi.nlm.nih.gov/pmc/blobs/74ac/8583405/7997a84241f0/ijms-22-11356-g001.jpg

文献AI研究员

20分钟写一篇综述,助力文献阅读效率提升50倍。

立即体验

用中文搜PubMed

大模型驱动的PubMed中文搜索引擎

马上搜索

文档翻译

学术文献翻译模型,支持多种主流文档格式。

立即体验