Suppr超能文献

MEHP 抑制作用的机制及潜在替代增塑剂对间质细胞类固醇生成的影响分析。

Mechanisms of MEHP Inhibitory Action and Analysis of Potential Replacement Plasticizers on Leydig Cell Steroidogenesis.

机构信息

Reproduction, Mother and Child Health, Room T3-67, Centre de Recherche du CHU de Québec-Université Laval CHUL 2705 Laurier Blvd., Québec City, QC G1V 4G2, Canada.

Centre for Research in Reproduction, Development and Intergenerational Health, Department of Obstetrics, Gynecology, and Reproduction, Faculty of Medicine, Université Laval, Québec City, QC G1V 0A6, Canada.

出版信息

Int J Mol Sci. 2021 Oct 24;22(21):11456. doi: 10.3390/ijms222111456.

Abstract

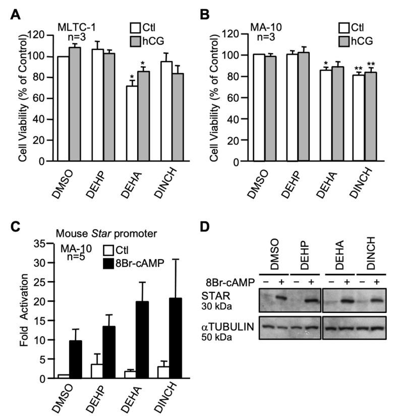
Steroid production in Leydig cells is stimulated mainly by the pituitary luteinizing hormone, which leads to increased expression of genes involved in steroidogenesis, including the gene encoding the steroidogenic acute regulatory (STAR) protein. Mono(2-ethylhexyl)phthalate (MEHP), the active metabolite of the widely used plasticizer DEHP, is known to disrupt Leydig steroidogenesis but its mechanisms of action remain poorly understood. We found that MEHP caused a significant reduction in hormone-induced steroid hormone production in two Leydig cell lines, MA-10 and MLTC-1. Consistent with disrupted cholesterol transport, we found that MEHP represses cAMP-induced promoter activity. MEHP responsiveness was mapped to the proximal promoter, which contains multiple binding sites for several transcription factors. In addition to STAR, we found that MEHP also reduced the levels of ferredoxin reductase, a protein essential for electron transport during steroidogenesis. Finally, we tested new plasticizers as alternatives to phthalates. Two plasticizers, dioctyl succinate and 1,6-hexanediol dibenzoate, had no significant effect on hormone-induced steroidogenesis. Our current findings reveal that MEHP represses steroidogenesis by affecting cholesterol transport and its conversion into pregnenolone. We also found that two novel molecules with desirable plasticizer properties have no impact on Leydig cell steroidogenesis and could be suitable phthalate replacements.

摘要

睾丸间质细胞中的类固醇生成主要受脑垂体促黄体激素刺激,这导致与类固醇生成相关的基因表达增加,包括编码类固醇急性调节蛋白(STAR)的基因。邻苯二甲酸二(2-乙基己基)酯(DEHP 的活性代谢物)已知会破坏睾丸间质细胞的类固醇生成,但作用机制仍知之甚少。我们发现 MEHP 可显著减少两种睾丸间质细胞系 MA-10 和 MLTC-1 中激素诱导的类固醇激素生成。与胆固醇转运中断一致,我们发现 MEHP 抑制 cAMP 诱导的启动子活性。MEHP 反应性映射到近端启动子,该启动子包含多个转录因子的多个结合位点。除了 STAR,我们还发现 MEHP 还降低了在类固醇生成过程中电子传递所必需的铁氧还蛋白还原酶的水平。最后,我们测试了新的增塑剂作为邻苯二甲酸酯的替代品。两种增塑剂,即邻苯二甲酸二辛酯和 1,6-己二醇二苯甲酸酯,对激素诱导的类固醇生成没有显著影响。我们目前的研究结果表明,MEHP 通过影响胆固醇转运及其转化为孕烯醇酮来抑制类固醇生成。我们还发现两种具有理想增塑剂特性的新分子对睾丸间质细胞类固醇生成没有影响,可能是合适的邻苯二甲酸酯替代品。

https://cdn.ncbi.nlm.nih.gov/pmc/blobs/dff2/8584274/66125632a17a/ijms-22-11456-g001.jpg

文献AI研究员

20分钟写一篇综述,助力文献阅读效率提升50倍。

立即体验

用中文搜PubMed

大模型驱动的PubMed中文搜索引擎

马上搜索

文档翻译

学术文献翻译模型,支持多种主流文档格式。

立即体验