Suppr超能文献

并非所有凝集素都同样适合标记啮齿动物脉管系统。

Not All Lectins Are Equally Suitable for Labeling Rodent Vasculature.

机构信息

Department of Experimental Medical Science, Faculty of Medicine, Lund University, 22362 Lund, Sweden.

WCMM Wallenberg Centre for Molecular Medicine, Faculty of Medicine, Lund University, 22362 Lund, Sweden.

出版信息

Int J Mol Sci. 2021 Oct 26;22(21):11554. doi: 10.3390/ijms222111554.

Abstract

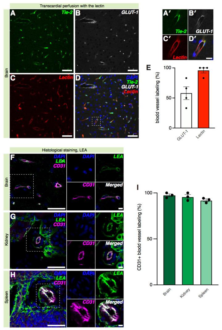
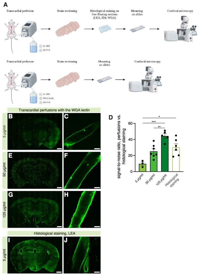
The vascular system is vital for all tissues and the interest in its visualization spans many fields. A number of different plant-derived lectins are used for detection of vasculature; however, studies performing direct comparison of the labeling efficacy of different lectins and techniques are lacking. In this study, we compared the labeling efficacy of three lectins: isolectin B4 (IB4); (WGA), and (LEA). The LEA lectin was identified as being far superior to the IB4 and WGA lectins in histological labeling of blood vessels in brain sections. A similar signal-to-noise ratio was achieved with high concentrations of the WGA lectin injected during intracardial perfusion. Lectins were also suitable for labeling vasculature in other tissues, including spinal cord, dura mater, heart, skeletal muscle, kidney, and liver tissues. In uninjured tissues, the LEA lectin was as accurate as the Tie2-eGFP reporter mice and GLUT-1 immunohistochemistry for labeling the cerebral vasculature, validating its specificity and sensitivity. However, in pathological situations, e.g., in stroke, the sensitivity of the LEA lectin decreases dramatically, limiting its applicability in such studies. This work can be used for selecting the type of lectin and labeling method for various tissues.

摘要

脉管系统对所有组织都是至关重要的,因此人们对其可视化的兴趣涉及多个领域。有许多不同的植物来源的凝集素可用于检测脉管系统;然而,缺乏对不同凝集素和技术的标记效果进行直接比较的研究。在这项研究中,我们比较了三种凝集素的标记效果: (IB4); (WGA)和 (LEA)。LEA 凝集素在脑组织切片中血管的组织学标记方面被证明远优于 IB4 和 WGA 凝集素。在心脏内灌注过程中注射高浓度的 WGA 凝集素可获得类似的信噪比。凝集素也适用于标记包括脊髓、硬脑膜、心脏、骨骼肌、肾脏和肝脏组织在内的其他组织中的脉管系统。在未受伤的组织中,LEA 凝集素与 Tie2-eGFP 报告小鼠和 GLUT-1 免疫组化在标记脑血管方面一样准确,验证了其特异性和敏感性。然而,在病理情况下,例如中风,LEA 凝集素的敏感性会急剧下降,限制了其在这些研究中的适用性。这项工作可用于选择各种组织中凝集素和标记方法的类型。

https://cdn.ncbi.nlm.nih.gov/pmc/blobs/041a/8584019/3b115c86fccf/ijms-22-11554-g001.jpg

文献AI研究员

20分钟写一篇综述,助力文献阅读效率提升50倍。

立即体验

用中文搜PubMed

大模型驱动的PubMed中文搜索引擎

马上搜索

文档翻译

学术文献翻译模型,支持多种主流文档格式。

立即体验