Suppr超能文献

人类糖尿病通过 RAGE 在胰腺导管腺癌中激活胰腺星状细胞。

Diabetes in Humans Activates Pancreatic Stellate Cells via RAGE in Pancreatic Ductal Adenocarcinoma.

机构信息

Department of Pathology and Molecular Medicine, Hirosaki University Graduate School of Medicine, Hirosaki 036-8562, Japan.

Department of Gasrtroenterological and Pediatric Surgery, Hirosaki University Graduate School of Medicine, Hirosaki 036-8562, Japan.

出版信息

Int J Mol Sci. 2021 Oct 28;22(21):11716. doi: 10.3390/ijms222111716.

Abstract

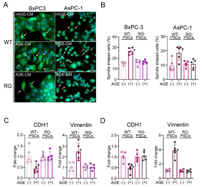
Pancreatic stellate cells (PSCs) mainly consist of cancer-associating fibroblasts in pancreatic ductal adenocarcinoma (PDAC). The receptor for advanced glycation end products (RAGE) is implicated in the pathophysiology of diabetic complications. Here, we studied the implication of RAGE in PSC activation in PDAC. The activation of cultured mouse PSCs was evaluated by qPCR. The induction of epithelial mesenchymal transition (EMT) in PDAC cell lines was assessed under stimulation with culture supernatant from activated PSCs. A total of 155 surgically resected PDAC subjects (83 nondiabetic, 18 with ≦3-years and 54 with >3-years history of diabetes) were clinicopathologically evaluated. A high-fat diet increased the expression of activated markers in cultured PSCs, which was abrogated by RAGE deletion. Culture supernatant from activated PSCs facilitated EMT of PDAC cells with elevation of TGF-β and IL-6, but not from RAGE-deleted PSCs. Diabetic subjects complicated with metabolic syndrome, divided by cluster analysis, showed higher PSC activation and RAGE expression. In such groups, PDAC cells exhibited an EMT nature. The complication of metabolic syndrome with diabetes significantly worsened disease-free survival of PDAC subjects. Thus, RAGE in PSCs can be viewed as a new promoter and a future therapeutic target of PDAC in diabetic subjects with metabolic syndrome.

摘要

胰腺星状细胞(PSCs)主要由胰腺导管腺癌(PDAC)中的癌相关成纤维细胞组成。晚期糖基化终产物(RAGE)受体与糖尿病并发症的病理生理学有关。在这里,我们研究了 RAGE 在 PDAC 中 PSC 激活中的作用。通过 qPCR 评估培养的小鼠 PSCs 的激活。在激活的 PSCs 的培养上清液刺激下,评估 PDAC 细胞系中上皮间质转化(EMT)的诱导。对 155 例手术切除的 PDAC 患者(83 例非糖尿病患者,18 例糖尿病病史≦3 年,54 例糖尿病病史>3 年)进行了临床病理评估。高脂肪饮食增加了培养的 PSCs 中活化标志物的表达,而 RAGE 缺失则消除了这种表达。激活的 PSCs 的培养上清液促进了 PDAC 细胞的 EMT,并升高了 TGF-β和 IL-6,但 RAGE 缺失的 PSCs 则没有。通过聚类分析,患有代谢综合征的糖尿病患者表现出更高的 PSC 激活和 RAGE 表达。在这些组中,PDAC 细胞表现出 EMT 性质。糖尿病合并代谢综合征的并发症显著恶化了 PDAC 患者的无病生存。因此,PSCs 中的 RAGE 可被视为糖尿病合并代谢综合征的 PDAC 的新启动子和未来治疗靶点。

https://cdn.ncbi.nlm.nih.gov/pmc/blobs/e8a8/8584151/045251b4a93e/ijms-22-11716-g001.jpg

文献AI研究员

20分钟写一篇综述,助力文献阅读效率提升50倍。

立即体验

用中文搜PubMed

大模型驱动的PubMed中文搜索引擎

马上搜索

文档翻译

学术文献翻译模型,支持多种主流文档格式。

立即体验