Suppr超能文献

突变型 p53 引发与上下文相关的促肿瘤表型。

Mutant p53 elicits context-dependent pro-tumorigenic phenotypes.

机构信息

Department of Cancer Biology, Sidney Kimmel Medical College, Philadelphia, PA, USA.

出版信息

Oncogene. 2022 Jan;41(3):444-458. doi: 10.1038/s41388-021-01903-5. Epub 2021 Nov 12.

Abstract

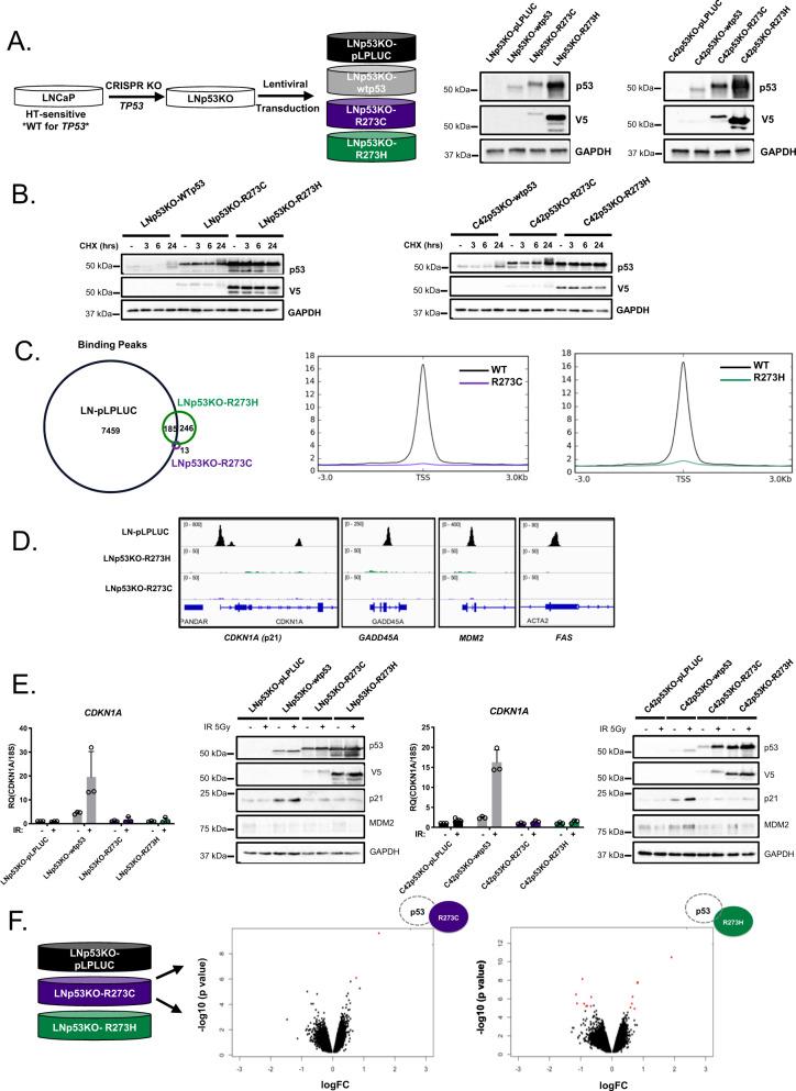
The tumor suppressor gene TP53 is the most frequently mutated gene in numerous cancer types, including prostate cancer (PCa). Specifically, missense mutations in TP53 are selectively enriched in PCa, and cluster to particular "hot spots" in the p53 DNA binding domain with mutation at the R273 residue occurring most frequently. While this residue is similarly mutated to R273C-p53 or R273H-p53 in all cancer types examined, in PCa selective enrichment of R273C-p53 is observed. Importantly, examination of clinical datasets indicated that TP53 heterozygosity can either be maintained or loss of heterozygosity (LOH) occurs. Thus, to mimic tumor-associated mutant p53, R273C-p53 and R273H-p53 isogenic PCa models were developed in the presence or absence of wild-type p53. In the absence of wild-type p53, both R273C-p53 and R273H-p53 exhibited similar loss of DNA binding, transcriptional profiles, and loss of canonical tumor suppressor functions associated with wild-type p53. In the presence of wild-type p53 expression, both R273C-p53 and R273H-p53 supported canonical p53 target gene expression yet elicited distinct cistromic and transcriptional profiles when compared to each other. Moreover, heterozygous modeling of R273C-p53 or R273H-p53 expression resulted in distinct phenotypic outcomes in vitro and in vivo. Thus, mutant p53 acts in a context-dependent manner to elicit pro-tumorigenic transcriptional profiles, providing critical insight into mutant p53-mediated prostate cancer progression.

摘要

抑癌基因 TP53 是包括前列腺癌(PCa)在内的许多癌症类型中突变最频繁的基因。具体而言,TP53 的错义突变在 PCa 中选择性富集,并在 p53 DNA 结合域的特定“热点”聚集,其中 R273 残基的突变最为频繁。虽然该残基在所有检查的癌症类型中同样突变为 R273C-p53 或 R273H-p53,但在 PCa 中观察到 R273C-p53 的选择性富集。重要的是,对临床数据集的检查表明,TP53 杂合性可以保持或发生杂合性丢失(LOH)。因此,为了模拟与肿瘤相关的突变型 p53,在存在或不存在野生型 p53 的情况下,开发了 R273C-p53 和 R273H-p53 同基因 PCa 模型。在缺乏野生型 p53 的情况下,R273C-p53 和 R273H-p53 均表现出类似的 DNA 结合丧失、转录谱丧失以及与野生型 p53 相关的经典肿瘤抑制功能丧失。在存在野生型 p53 表达的情况下,R273C-p53 和 R273H-p53 均支持经典的 p53 靶基因表达,但彼此之间表现出不同的顺式作用元件和转录谱。此外,R273C-p53 或 R273H-p53 表达的杂合建模导致体外和体内的表型结果不同。因此,突变型 p53 以依赖于上下文的方式发挥作用,引发促肿瘤发生的转录谱,为突变型 p53 介导的前列腺癌进展提供了关键的见解。

https://cdn.ncbi.nlm.nih.gov/pmc/blobs/a5b7/8755525/0ae838714739/41388_2021_1903_Fig1_HTML.jpg

文献AI研究员

20分钟写一篇综述,助力文献阅读效率提升50倍。

立即体验

用中文搜PubMed

大模型驱动的PubMed中文搜索引擎

马上搜索

文档翻译

学术文献翻译模型,支持多种主流文档格式。

立即体验