Suppr超能文献

健康供者和慢性肾脏病患者来源的高纯度同种异体抗原特异性调节性 T 细胞在炎性细胞因子存在的情况下能够长期扩增,并保持抑制表型和功能。

Highly Purified Alloantigen-Specific Tregs From Healthy and Chronic Kidney Disease Patients Can Be Long-Term Expanded, Maintaining a Suppressive Phenotype and Function in the Presence of Inflammatory Cytokines.

机构信息

Department of Immunology, Instituto de Investigaciones Biomédicas, Universidad Nacional Autónoma de México, Mexico City, Mexico.

National Laboratory of Flow Cytometry, Instituto de Investigaciones Biomedicas, Universidad Nacional Autónoma de México, Mexico City, Mexico.

出版信息

Front Immunol. 2021 Oct 28;12:686530. doi: 10.3389/fimmu.2021.686530. eCollection 2021.

Abstract

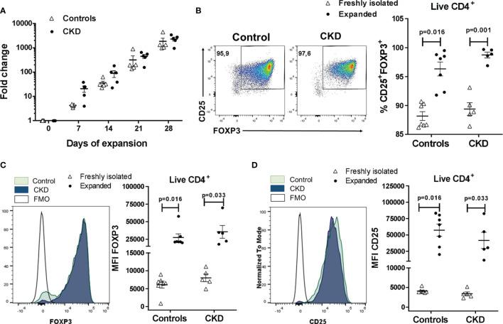
The adoptive transfer of alloantigen-specific regulatory T cells (Tregs) has been proposed as a therapeutic alternative in kidney transplant recipients to the use of lifelong immunosuppressive drugs that cause serious side effects. However, the clinical application of Tregs has been limited due to their low frequency in peripheral blood and the scarce development of efficient protocols to ensure their purity, expansion, and stability. Here, we describe a new experimental protocol that allows the long-term expansion of highly purified allospecific natural Tregs (nTregs) from both healthy controls and chronic kidney disease (CKD) patients, which maintain their phenotype and suppressive function under inflammatory conditions. Firstly, we co-cultured CellTrace Violet (CTV)-labeled Tregs from CKD patients or healthy individuals with allogeneic monocyte-derived dendritic cells in the presence of interleukin 2 (IL-2) and retinoic acid. Then, proliferating CD4CD25CTV Tregs (allospecific) were sorted by fluorescence-activated cell sorting (FACS) and polyclonally expanded with anti-CD3/CD28-coated beads in the presence of transforming growth factor beta (TGF-β), IL-2, and rapamycin. After 4 weeks, Tregs were expanded up to 2,300 times the initial numbers with a purity of >95% (CD4CD25FOXP3). The resulting allospecific Tregs showed high expressions of CTLA-4, LAG-3, and CD39, indicative of a highly suppressive phenotype. Accordingly, expanded Tregs efficiently suppressed T-cell proliferation in an antigen-specific manner, even in the presence of inflammatory cytokines (IFN-γ, IL-4, IL-6, or TNF-α). Unexpectedly, the long-term expansion resulted in an increased methylation of the specific demethylated region of . Interestingly, Tregs from both normal individuals and CKD patients maintained their immunosuppressive phenotype and function after being expanded for two additional weeks under an inflammatory microenvironment. Finally, phenotypic and functional evaluation of cryopreserved Tregs demonstrated the feasibility of long-term storage and supports the potential use of this cellular product for personalized Treg therapy in transplanted patients.

摘要

同种异体抗原特异性调节性 T 细胞(Tregs)的过继转移已被提议作为肾移植受者替代使用终身免疫抑制药物的治疗选择,因为免疫抑制药物会引起严重的副作用。然而,由于外周血中 Tregs 的频率较低,以及开发确保其纯度、扩增和稳定性的高效方案仍存在挑战,Tregs 的临床应用受到限制。在这里,我们描述了一种新的实验方案,该方案允许从健康对照者和慢性肾脏病(CKD)患者中长期扩增高度纯化的同种异体天然 Tregs(nTregs),这些 Tregs 在炎症条件下保持其表型和抑制功能。首先,我们将来自 CKD 患者或健康个体的用 CellTrace Violet(CTV)标记的 Tregs 与同种异体单核细胞衍生的树突状细胞在白细胞介素 2(IL-2)和维甲酸存在的情况下共培养。然后,通过荧光激活细胞分选(FACS)对增殖的 CD4CD25CTV Tregs(同种异体)进行分选,并在转化生长因子-β(TGF-β)、IL-2 和雷帕霉素存在的情况下用抗 CD3/CD28 包被珠进行多克隆扩增。4 周后,Tregs 的扩增倍数达到初始数量的 2300 倍,纯度>95%(CD4CD25FOXP3)。所得的同种异体 Tregs 表现出高表达 CTLA-4、LAG-3 和 CD39,表明具有高度抑制表型。相应地,扩增的 Tregs 以抗原特异性方式有效抑制 T 细胞增殖,即使在存在炎症细胞因子(IFN-γ、IL-4、IL-6 或 TNF-α)的情况下也是如此。出乎意料的是,长期扩增导致特异性去甲基化区域的甲基化增加。有趣的是,来自正常个体和 CKD 患者的 Tregs 在炎症微环境下再扩增两周后仍保持其免疫抑制表型和功能。最后,对冷冻保存的 Tregs 的表型和功能评估表明了长期储存的可行性,并支持将该细胞产品用于移植患者的个性化 Treg 治疗。

https://cdn.ncbi.nlm.nih.gov/pmc/blobs/3442/8581357/852cb970fbf4/fimmu-12-686530-g001.jpg

文献AI研究员

20分钟写一篇综述,助力文献阅读效率提升50倍。

立即体验

用中文搜PubMed

大模型驱动的PubMed中文搜索引擎

马上搜索

文档翻译

学术文献翻译模型,支持多种主流文档格式。

立即体验