Suppr超能文献

用于蛋白质-蛋白质相互作用的细胞渗透性抑制剂的基于类肽的可重新编程模板。

Peptoid-based reprogrammable template for cell-permeable inhibitors of protein-protein interactions.

作者信息

Fukuda Yasuhiro, Yokomine Marin, Kuroda Daisuke, Tsumoto Kouhei, Morimoto Jumpei, Sando Shinsuke

机构信息

Department of Chemistry and Biotechnology, Graduate School of Engineering, The University of Tokyo 7-3-1 Hongo, Bunkyo-ku Tokyo 113-8656 Japan

Department of Bioengineering, Graduate School of Engineering, The University of Tokyo 7-3-1 Hongo, Bunkyo-ku Tokyo 113-8656 Japan.

出版信息

Chem Sci. 2021 Aug 3;12(40):13292-13300. doi: 10.1039/d1sc01560e. eCollection 2021 Oct 20.

Abstract

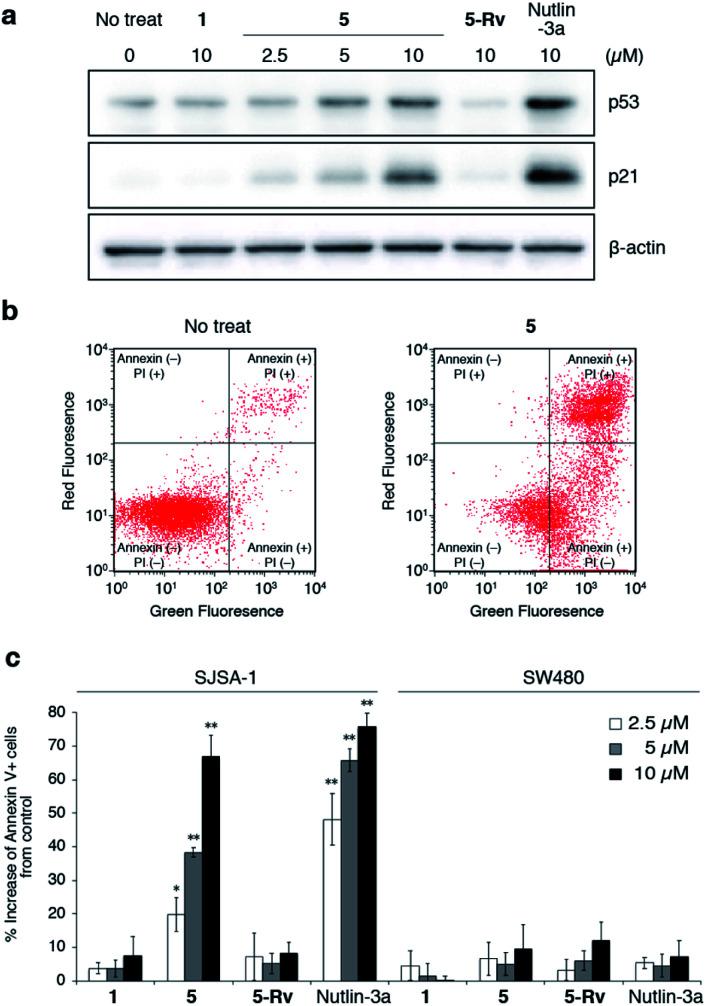
The development of inhibitors of intracellular protein-protein interactions (PPIs) is of great significance for drug discovery, but the generation of a cell-permeable molecule with high affinity to protein is challenging. Oligo(-substituted glycines) (oligo-NSGs), referred to as peptoids, are attractive as potential intracellular PPI inhibitors owing to their high membrane permeability. However, their intrinsically flexible backbones make the rational design of inhibitors difficult. Here, we propose a peptoid-based rational approach to develop cell-permeable PPI inhibitors using oligo(-substituted alanines) (oligo-NSAs). The rigid structures of oligo-NSAs enable independent optimization of each -substituent to improve binding affinity and membrane permeability, while preserving the backbone shape. A molecule with optimized -substituents inhibited a target PPI in cells, which demonstrated the utility of oligo-NSA as a reprogrammable template to develop intracellular PPI inhibitors.

摘要

细胞内蛋白质-蛋白质相互作用(PPI)抑制剂的开发对药物发现具有重要意义,但生成对蛋白质具有高亲和力的细胞可渗透分子具有挑战性。寡聚(-取代甘氨酸)(oligo-NSG),即类肽,因其高膜通透性而作为潜在的细胞内PPI抑制剂具有吸引力。然而,它们固有的柔性主链使得抑制剂的合理设计变得困难。在这里,我们提出了一种基于类肽的合理方法,使用寡聚(-取代丙氨酸)(oligo-NSA)来开发细胞可渗透的PPI抑制剂。oligo-NSA的刚性结构能够对每个-取代基进行独立优化,以提高结合亲和力和膜通透性,同时保留主链形状。一个具有优化-取代基的分子在细胞中抑制了目标PPI,这证明了oligo-NSA作为开发细胞内PPI抑制剂的可重新编程模板的实用性。

https://cdn.ncbi.nlm.nih.gov/pmc/blobs/1106/8528041/bd18e706f9bd/d1sc01560e-f1.jpg

文献AI研究员

20分钟写一篇综述,助力文献阅读效率提升50倍。

立即体验

用中文搜PubMed

大模型驱动的PubMed中文搜索引擎

马上搜索

文档翻译

学术文献翻译模型,支持多种主流文档格式。

立即体验