Suppr超能文献

miR-17-5p和miR-4443通过靶向TIMP2促进食管鳞状细胞癌的发展。

miR-17-5p and miR-4443 Promote Esophageal Squamous Cell Carcinoma Development by Targeting TIMP2.

作者信息

Wang Xiaojun, Han Jiayi, Liu Yatian, Hu Jingwen, Li Ming, Chen Xi, Xu Lin

机构信息

Department of Thoracic Surgery, Nanjing Medical University Affiliated Cancer Hospital and Jiangsu Cancer Hospital and Jiangsu Institute of Cancer Research, Cancer Institute of Jiangsu Province, Nanjing, China.

Tianjin Medical University Cancer Institute and Hospital, National Clinical Research Center for Cancer, Tianjin's Clinical Research Center for Cancer, Key Laboratory of Cancer Prevention and Therapy, Tianjin Medical University, Tianjin, China.

出版信息

Front Oncol. 2021 Oct 27;11:605894. doi: 10.3389/fonc.2021.605894. eCollection 2021.

Abstract

BACKGROUND

Esophageal squamous cell carcinoma (ESCC) is one of the most frequently diagnosed cancers in the world with a high mortality rate. The mechanism about ESCC development and whether miRNAs play a critical role remains unclear and needs carefully elucidated.

MATERIALS AND METHODS

High-throughput miRNA sequencing was used to identify the different expression miRNAs between the ESCC tissues and paired adjacent normal tissues. Next, both CCK-8, Transwell and apotosis assay were used to evaluate the role of miRNA in ESCCcells. In addition, we used bioinformatic tools to predict the potential target of the miRNAs and verified by Western Blot. The function of miRNA-target network was further identified in xenograft mice model.

RESULTS

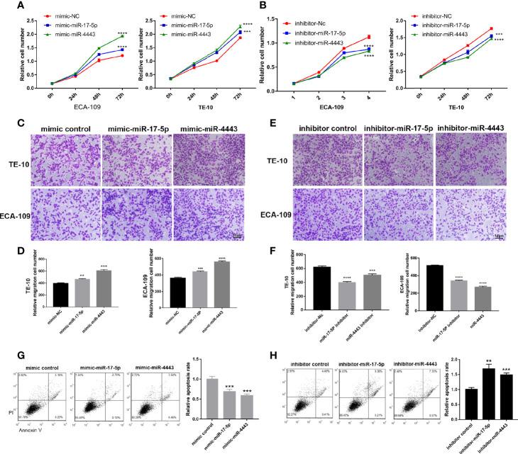
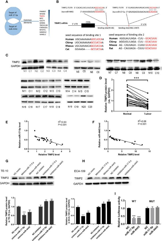
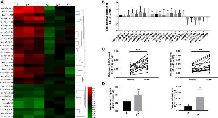
In ESCC, we identified two miRNAs, miR-17-5p and miR-4443, were significantly upregulated in ESCC tissues than adjacent normal tissues. TIMP2 was proved to be the direct target of both two miRNAs. The miR-17-5p/4443- TIMP2 axis was shown to promote the tumor progression and experiments.

CONCLUSIONS

This study highlights two oncomiRs, miR-17-5p and miR-4443, and its potential role in ESCC progression by regulating TIMP2 expression, suggesting miR-17-5p and miR-4443 may serve as a novel molecular target for ESCC treatment.

摘要

背景

食管鳞状细胞癌(ESCC)是世界上最常被诊断出的癌症之一,死亡率很高。关于ESCC发生发展的机制以及miRNAs是否发挥关键作用仍不清楚,需要仔细阐明。

材料与方法

采用高通量miRNA测序来鉴定ESCC组织与配对的相邻正常组织之间差异表达的miRNAs。接下来,使用CCK-8、Transwell和凋亡检测来评估miRNA在ESCC细胞中的作用。此外,我们使用生物信息学工具预测miRNAs的潜在靶标,并通过蛋白质免疫印迹法进行验证。在异种移植小鼠模型中进一步确定miRNA-靶标网络的功能。

结果

在ESCC中,我们鉴定出两种miRNAs,即miR-17-5p和miR-4443,在ESCC组织中比相邻正常组织显著上调。TIMP2被证明是这两种miRNAs的直接靶标。miR-17-5p/4443-TIMP2轴显示可促进肿瘤进展并得到实验证实。

结论

本研究突出了两种致癌miRNAs,即miR-17-5p和miR-4443,以及它们通过调节TIMP2表达在ESCC进展中的潜在作用,表明miR-17-5p和miR-4443可能作为ESCC治疗的新型分子靶点。

https://cdn.ncbi.nlm.nih.gov/pmc/blobs/d092/8579081/39cb6bf6b1c8/fonc-11-605894-g001.jpg

文献AI研究员

20分钟写一篇综述,助力文献阅读效率提升50倍。

立即体验

用中文搜PubMed

大模型驱动的PubMed中文搜索引擎

马上搜索

文档翻译

学术文献翻译模型,支持多种主流文档格式。

立即体验