Suppr超能文献

肺腺癌 ceRNA 网络的构建与分析及免疫浸润模式。

The construction and analysis of ceRNA network and patterns of immune infiltration in lung adenocarcinoma.

机构信息

Department of Thoracic Surgery, The Second Affiliated Hospital of Qiqihar Medical College, No.37, West Zhonghua Road, Jianhua District, Qiqihar, 161000, Heilongjiang Province, China.

Laboratory Department of the Second Affiliated Hospital of Qiqihar Medical College, Qiqihar, Heilongjiang Province, China.

出版信息

BMC Cancer. 2021 Nov 16;21(1):1228. doi: 10.1186/s12885-021-08932-z.

Abstract

BACKGROUND

Competitive Endogenous RNA (ceRNA) may be closely associated with tumor progression. However, studies on ceRNAs and immune cells in LUAD are scarce.

METHOD

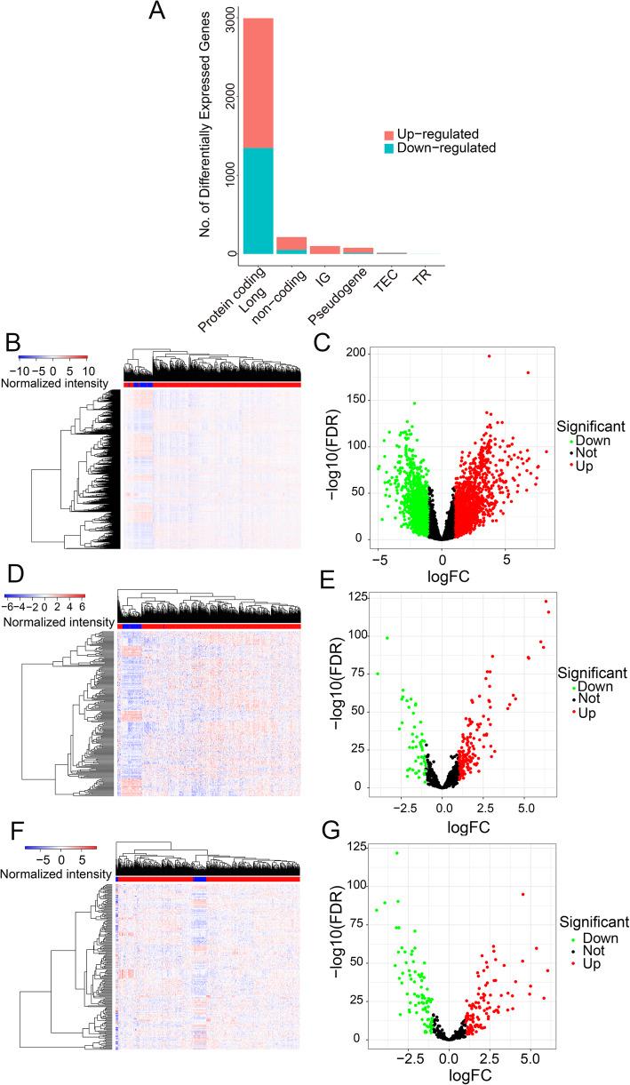
The profiles of gene expression and clinical data of LUAD patients were extracted from the TCGA database. Bioinformatics methods were used to evaluate differentially-expressed genes (DEGs) and to form a ceRNA network. Preliminary verification of clinical specimens was utilized to detect the expressions of key biomarkers at the tissues. Cox and Lasso regressions were used to identify key genes, and prognosis prediction nomograms were formed. The mRNA levels of 9 genes in the risk score model in independent clinical LUAD samples were detected by qRT-PCR. The interconnection between the risk of cancer and immune cells was evaluated using the CIBERSORT algorithm, while the conformation of notable tumor-infiltrating immune cells (TIICs) in the LUAD tissues of the high and low risk groups was assessed using the RNA transcript subgroup in order to identify tissue types. Finally, co-expression study was used to examine the interconnection between the key genes in the ceRNA networks and the immune cells.

RESULT

A ceRNA network of 115 RNAs was established, and nine key genes were identified to construct a Cox proportional-hazard model and create a prognostic nomogram. This risk-assessment model might serve as an independent factor to forecast the prognosis of LUAD, and it was consistent with the preliminary verification of clinical specimens. Survival analysis of clinical samples further validated the potential value of high risk groups in predicting LUAD prognosis. Five immune cells were identified with significant differences in the LUAD tissues of the high and low risk groups. Besides, two pairs of biomarkers associated with the growth of LUAD were found, i.e., E2F7 and macrophage M1 (R = 0.419, p = 1.4e) and DBF4 and macrophage M1 (R = 0.282, p < 2.2 e).

CONCLUSION

This study identified several important ceRNAs, i.e. (E2F7 and BNF4) and TIICs (macrophage M1), which might be related to the development and prognosis of LUAD. The established risk-assessment model might be a potential tool in predicting LUAD of prognosis.

摘要

背景

竞争性内源 RNA(ceRNA)可能与肿瘤进展密切相关。然而,关于 LUAD 中的 ceRNA 和免疫细胞的研究还很少。

方法

从 TCGA 数据库中提取 LUAD 患者的基因表达谱和临床数据。使用生物信息学方法评估差异表达基因(DEGs)并形成 ceRNA 网络。利用临床标本进行初步验证,检测组织中关键生物标志物的表达。使用 Cox 和 Lasso 回归识别关键基因,并形成预后预测列线图。使用 qRT-PCR 检测独立临床 LUAD 样本中风险评分模型中 9 个基因的 mRNA 水平。使用 CIBERSORT 算法评估癌症风险与免疫细胞之间的相互关系,同时使用 RNA 转录子亚群评估高低风险组 LUAD 组织中显著浸润免疫细胞(TIICs)的形成,以鉴定组织类型。最后,进行共表达研究,以检验 ceRNA 网络中的关键基因与免疫细胞之间的相互关系。

结果

建立了一个由 115 个 RNA 组成的 ceRNA 网络,确定了 9 个关键基因构建 Cox 比例风险模型并创建预后列线图。该风险评估模型可作为预测 LUAD 预后的独立因素,与临床标本的初步验证一致。临床样本的生存分析进一步验证了高危组在预测 LUAD 预后方面的潜在价值。在高低风险组的 LUAD 组织中发现了 5 种具有显著差异的免疫细胞。此外,还发现了两组与 LUAD 生长相关的标志物,即 E2F7 和巨噬细胞 M1(R=0.419,p=1.4e)和 DBF4 和巨噬细胞 M1(R=0.282,p<2.2e)。

结论

本研究鉴定了几个重要的 ceRNA,即(E2F7 和 BNF4)和 TIICs(巨噬细胞 M1),它们可能与 LUAD 的发生和预后有关。建立的风险评估模型可能是预测 LUAD 预后的潜在工具。

https://cdn.ncbi.nlm.nih.gov/pmc/blobs/f5f1/8594182/9e3f41ddfdf8/12885_2021_8932_Fig1_HTML.jpg

文献AI研究员

20分钟写一篇综述,助力文献阅读效率提升50倍。

立即体验

用中文搜PubMed

大模型驱动的PubMed中文搜索引擎

马上搜索

文档翻译

学术文献翻译模型,支持多种主流文档格式。

立即体验