Suppr超能文献

一种由 p40 和 EBI3 亚基组成的新型细胞因子通过 Th17 和 Treg 细胞的相互调节抑制实验性自身免疫性关节炎。

A novel cytokine consisting of the p40 and EBI3 subunits suppresses experimental autoimmune arthritis via reciprocal regulation of Th17 and Treg cells.

机构信息

The Rheumatism Research Center, The Catholic University of Korea, Seoul, South Korea.

Division of Rheumatology, Department of Internal Medicine, Seoul St. Mary's Hospital, College of Medicine, The Catholic University of Korea, Seoul, South Korea.

出版信息

Cell Mol Immunol. 2022 Jan;19(1):79-91. doi: 10.1038/s41423-021-00798-2. Epub 2021 Nov 15.

Abstract

OBJECTIVE

The interleukin (IL)-12 cytokine family is closely related to the development of T helper cells, which are responsible for autoimmune disease enhancement or suppression. IL-12 family members are generally heterodimers and share three α-subunits (p35, p19, and p28) and two β-subunits (p40 and EBI3). However, a β-sheet p40 homodimer has been shown to exist and antagonize IL-12 and IL-23 signaling . Therefore, we assumed the existence of a p40-EBI3 heterodimer in nature and sought to investigate its role in immune regulation.

METHODS

The presence of the p40-EBI3 heterodimer was confirmed by ELISA, immunoprecipitation, and western blotting. A p40-EBI3 vector and p40-EBI3-Fc protein were synthesized to confirm the immunological role of this protein in mice with collagen-induced arthritis (CIA). The anti-inflammatory effects of p40-EBI3 were analyzed with regard to clinical, histological, and immune cell-regulating features in mice with CIA.

RESULTS

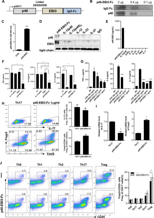
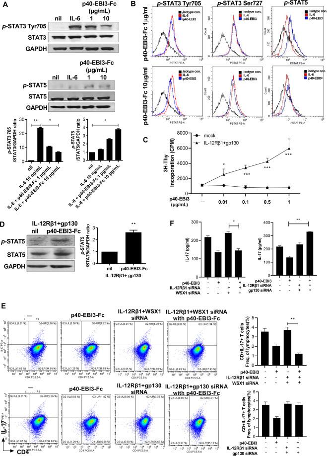
Clinical arthritis scores and the expression levels of proinflammatory cytokines (e.g., IL-17, IL-1β, IL-6, and TNF-α) were significantly attenuated in p40-EBI3-overexpressing and p40-EBI3-Fc-treated mice with CIA compared to vehicle-treated mice with CIA. Structural joint damage and vessel formation-related gene expression were also reduced by p40-EBI3 heterodimer treatment. In vitro, the p40-EBI3-Fc protein significantly suppressed the differentiation of Th17 cells and reciprocally induced CD4CD25Foxp3 (regulatory T) cells. p40-EBI3 also inhibited osteoclast formation in a concentration-dependent manner.

CONCLUSION

In this study, p40-EBI3 ameliorated proinflammatory conditions both in vivo and in vitro. We propose that p40-EBI3 is a novel anti-inflammatory cytokine involved in suppressing the immune response through the expansion of Treg cells and suppression of Th17 cells and osteoclastogenesis.

摘要

目的

白细胞介素(IL)-12 细胞因子家族与辅助性 T 细胞的发育密切相关,辅助性 T 细胞负责增强或抑制自身免疫性疾病。IL-12 家族成员通常为异二聚体,共有三个 α 亚基(p35、p19 和 p28)和两个 β 亚基(p40 和 EBI3)。然而,已经证明存在β-折叠 p40 同源二聚体,并拮抗 IL-12 和 IL-23 信号。因此,我们假设自然界中存在 p40-EBI3 异源二聚体,并试图研究其在免疫调节中的作用。

方法

通过 ELISA、免疫沉淀和 Western blot 证实了 p40-EBI3 异源二聚体的存在。合成了 p40-EBI3 载体和 p40-EBI3-Fc 蛋白,以确认该蛋白在胶原诱导关节炎(CIA)小鼠中的免疫学作用。通过分析 CIA 小鼠的临床、组织学和免疫细胞调节特征,研究了 p40-EBI3 的抗炎作用。

结果

与 CIA 小鼠的对照相比,p40-EBI3 过表达和 p40-EBI3-Fc 治疗的 CIA 小鼠的临床关节炎评分和促炎细胞因子(如 IL-17、IL-1β、IL-6 和 TNF-α)的表达水平明显降低。结构关节损伤和血管形成相关基因的表达也因 p40-EBI3 异源二聚体治疗而降低。体外,p40-EBI3-Fc 蛋白显著抑制 Th17 细胞的分化,并相反诱导 CD4CD25Foxp3(调节性 T)细胞。p40-EBI3 还以浓度依赖的方式抑制破骨细胞形成。

结论

在这项研究中,p40-EBI3 在体内和体外均改善了促炎条件。我们提出,p40-EBI3 是一种新型抗炎细胞因子,通过扩增 Treg 细胞和抑制 Th17 细胞和破骨细胞生成来抑制免疫反应。

https://cdn.ncbi.nlm.nih.gov/pmc/blobs/15b4/8752814/6bf1fd49ad02/41423_2021_798_Fig1_HTML.jpg

文献AI研究员

20分钟写一篇综述,助力文献阅读效率提升50倍。

立即体验

用中文搜PubMed

大模型驱动的PubMed中文搜索引擎

马上搜索

文档翻译

学术文献翻译模型,支持多种主流文档格式。

立即体验