Suppr超能文献

鉴定 TGF-β/SMAD/lnc-UTGF 正反馈回路及其在肝癌转移中的作用。

Identification of a TGF-β/SMAD/lnc-UTGF positive feedback loop and its role in hepatoma metastasis.

机构信息

MOE Key Laboratory of Gene Function and Regulation, School of Life Sciences, Collaborative Innovation Center for Cancer Medicine, Sun Yat-sen University, Xin Gang Xi Road 135#, Guangzhou, 510275, P. R. China.

Department of Hepatobiliary Surgery, Sun Yat-sen University Cancer Center, Dong Feng Road East 651#, Guangzhou, 510060, P. R. China.

出版信息

Signal Transduct Target Ther. 2021 Nov 17;6(1):395. doi: 10.1038/s41392-021-00781-3.

Abstract

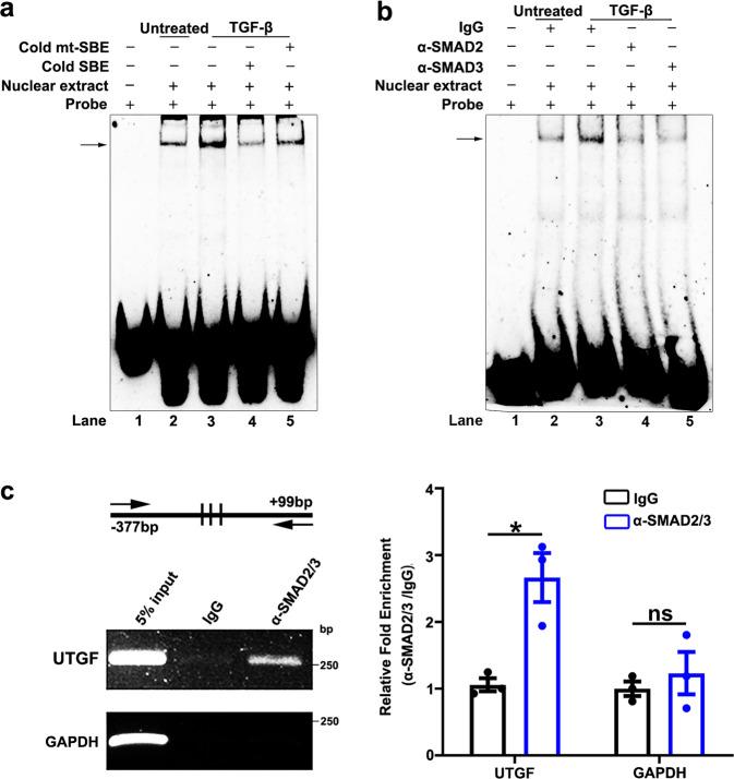
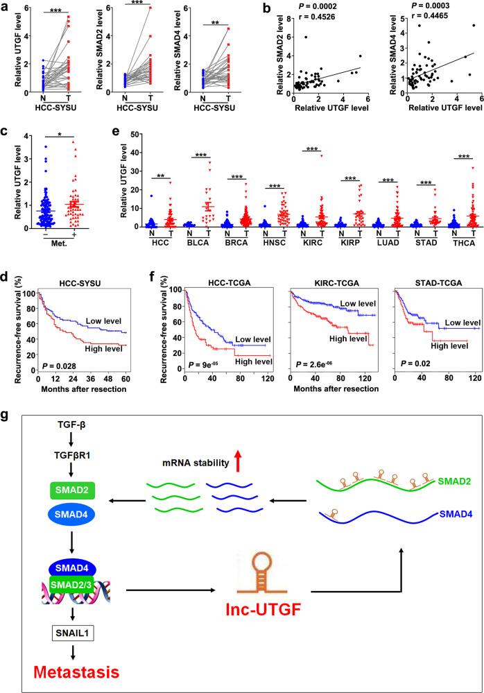
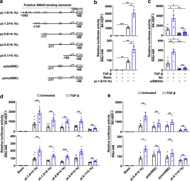
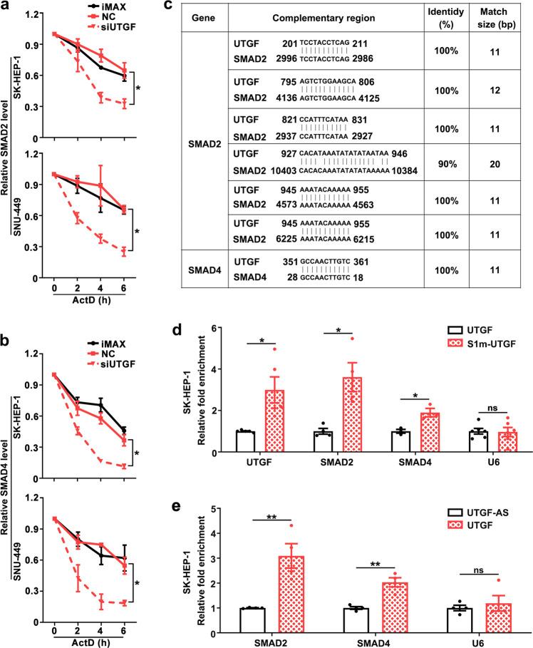
Aberrant activation of the TGF-β/SMAD signaling pathway is often observed in hepatocellular carcinoma (HCC). Whether lncRNA regulates the TGF-β/SMAD signaling remains largely unknown. Here, we identified an oncogenic lncRNA that was upregulated in HCC and was transcriptionally induced by TGF-β (named lnc-UTGF, lncRNA upregulated by TGF-β). Upon TGF-β stimulation, SMAD2/3 bound to the lnc-UTGF promoter and activated lnc-UTGF expression. In turn, the TGF-β/SMAD signaling was augmented by overexpressing lnc-UTGF, but was inhibited by silencing lnc-UTGF. Mechanism investigations revealed that lnc-UTGF interacted with the mRNAs of SMAD2 and SMAD4 via complementary base-pairing, resulting in enhanced stability of SMAD2/4 mRNAs. These data suggest a novel TGF-β/SMAD/lnc-UTGF positive feedback circuitry. Subsequent gain- and loss-of-function analyses disclosed that lnc-UTGF promoted the migration and invasion of hepatoma cells, and this effect of lnc-UTGF was attenuated by repressing SMAD2/4 expression or by mutating the SMAD2/4-binding sites in lnc-UTGF. Studies using mouse models further confirmed that in vivo metastasis of hepatoma xenografts was inhibited by silencing lnc-UTGF, but was enhanced by ectopic expression of lnc-UTGF. The lnc-UTGF level was positively correlated with the SMAD2/4 levels in xenografts. Consistently, we detected an association of lnc-UTGF upregulation with increase of SMAD2, SMAD4, and their metastasis effector SNAIL1 in human HCC. And high lnc-UTGF level was also significantly associated with enhanced metastasis potential, advanced TNM stages, and worse recurrence-free survival. Conclusion: there exists a lnc-UTGF-mediated positive feedback loop of the TGF-β signaling and its deregulation promotes hepatoma metastasis. These findings may provide a new therapeutic target for HCC metastasis.

摘要

TGF-β/SMAD 信号通路的异常激活在肝细胞癌(HCC)中经常观察到。lncRNA 是否调节 TGF-β/SMAD 信号仍知之甚少。在这里,我们鉴定了一种在 HCC 中上调且受 TGF-β转录诱导的致癌 lncRNA(命名为 lnc-UTGF,TGF-β上调的 lncRNA)。在 TGF-β刺激下,SMAD2/3 结合到 lnc-UTGF 启动子上并激活 lnc-UTGF 的表达。反过来,过表达 lnc-UTGF 增强了 TGF-β/SMAD 信号,而沉默 lnc-UTGF 则抑制了 TGF-β/SMAD 信号。机制研究表明,lnc-UTGF 通过互补碱基配对与 SMAD2 和 SMAD4 的 mRNA 相互作用,导致 SMAD2/4 mRNA 的稳定性增强。这些数据表明存在一种新型的 TGF-β/SMAD/lnc-UTGF 正反馈回路。随后的增益和功能丧失分析表明,lnc-UTGF 促进肝癌细胞的迁移和侵袭,并且通过抑制 SMAD2/4 的表达或突变 lnc-UTGF 中的 SMAD2/4 结合位点,lnc-UTGF 的这种作用减弱。使用小鼠模型的研究进一步证实,沉默 lnc-UTGF 抑制肝癌异种移植体的体内转移,而异位表达 lnc-UTGF 则增强其转移。lnc-UTGF 的水平与异种移植体中的 SMAD2/4 水平呈正相关。一致地,我们在人 HCC 中检测到 lnc-UTGF 上调与 SMAD2、SMAD4 及其转移效应物 SNAIL1 的增加有关。高 lnc-UTGF 水平也与增强的转移潜能、较高的 TNM 分期和较差的无复发生存率显著相关。结论:存在 lnc-UTGF 介导的 TGF-β 信号的正反馈环,其失调促进肝癌转移。这些发现可能为 HCC 转移提供新的治疗靶点。

https://cdn.ncbi.nlm.nih.gov/pmc/blobs/06a6/8595887/c7dc5ff8f5c0/41392_2021_781_Fig1_HTML.jpg

文献AI研究员

20分钟写一篇综述,助力文献阅读效率提升50倍。

立即体验

用中文搜PubMed

大模型驱动的PubMed中文搜索引擎

马上搜索

文档翻译

学术文献翻译模型,支持多种主流文档格式。

立即体验