Suppr超能文献

凋亡相关斑点样蛋白含有一个 CARD 调节胰腺导管腺癌的生长。

Apoptosis-associated speck-like protein containing a CARD regulates the growth of pancreatic ductal adenocarcinoma.

机构信息

Department of Gastroenterology and Metabology, Ehime University Graduate School of Medicine, Ehime, Japan.

Department of Pathology, Ehime University Graduate School of Medicine and Proteo-Science Center, Ehime, Japan.

出版信息

Sci Rep. 2021 Nov 16;11(1):22351. doi: 10.1038/s41598-021-01465-2.

Abstract

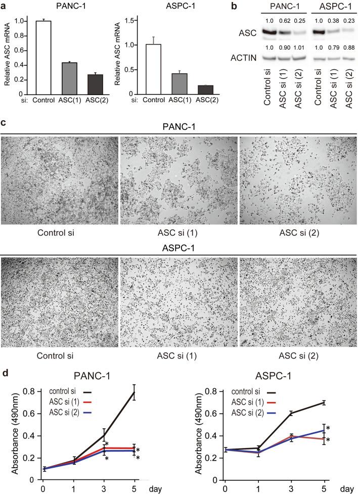
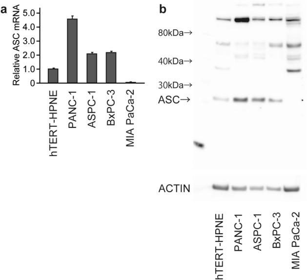
Apoptosis-associated speck-like protein containing a caspase recruitment domain (ASC) is a key adaptor protein of inflammasomes and a proapoptotic molecule; however, its roles in signal transduction in pancreatic ductal adenocarcinoma (PDAC) cells remain unknown. Here, we clarified the role and mechanisms of action of ASC in PDAC using clinical evidence and in vitro data. ASC expression in PDAC tissues was analyzed using public tumor datasets and immunohistochemistry results of patients who underwent surgery, and PDAC prognosis was investigated using the Kaplan-Meier Plotter. ASC expression in PDAC cells was downregulated using small-interfering RNA, and gene expression was assessed by RNA sequencing. Review of the Oncomine database and immunostaining of surgically removed tissues revealed elevated ASC expression in PDAC tumors relative to non-tumor tissue, indicating poor prognosis. We observed high ASC expression in multiple PDAC cells, with ASC silencing subsequently inhibiting PDAC cell growth and altering the expression of cell cycle-related genes. Specifically, ASC silencing reduced cyclin D1 levels and stopped the cell cycle at the G1 phase but did not modulate the expression of any apoptosis-related molecules. These results show that ASC inhibited tumor progression via cell cycle modulation in PDAC cells and could be a potential therapeutic target.

摘要

凋亡相关斑点样蛋白含有半胱氨酸蛋白酶募集域(ASC)是炎症小体的关键衔接蛋白和促凋亡分子; 然而,其在胰腺导管腺癌(PDAC)细胞中的信号转导作用尚不清楚。在这里,我们使用临床证据和体外数据阐明了 ASC 在 PDAC 中的作用和作用机制。使用公共肿瘤数据集和接受手术的患者的免疫组织化学结果分析了 PDAC 组织中的 ASC 表达,并使用 Kaplan-Meier Plotter 研究了 PDAC 的预后。使用小干扰 RNA 下调 PDAC 细胞中的 ASC 表达,并通过 RNA 测序评估基因表达。对 Oncomine 数据库的综述和手术切除组织的免疫染色显示,与非肿瘤组织相比,PDAC 肿瘤中 ASC 的表达升高,提示预后不良。我们观察到多种 PDAC 细胞中 ASC 的高表达,随后沉默 ASC 抑制 PDAC 细胞生长并改变细胞周期相关基因的表达。具体而言,沉默 ASC 会降低 cyclin D1 水平并使细胞周期在 G1 期停滞,但不会调节任何与凋亡相关的分子的表达。这些结果表明,ASC 通过调节 PDAC 细胞中的细胞周期抑制肿瘤进展,可能是一个潜在的治疗靶点。

https://cdn.ncbi.nlm.nih.gov/pmc/blobs/bfa5/8595714/d8a32e099a2a/41598_2021_1465_Fig1_HTML.jpg

文献AI研究员

20分钟写一篇综述,助力文献阅读效率提升50倍。

立即体验

用中文搜PubMed

大模型驱动的PubMed中文搜索引擎

马上搜索

文档翻译

学术文献翻译模型,支持多种主流文档格式。

立即体验