Suppr超能文献

环状 RNA SLC7A6 通过 microRNA-107/ABL 原癌基因 2 轴促进肾母细胞瘤的进展。

CircSLC7A6 promotes the progression of Wilms' tumor via microRNA-107/ ABL proto-oncogene 2 axis.

机构信息

Department of Pediatrics, Yantai Yuhuangding Hospital, Yantai City, China.

出版信息

Bioengineered. 2022 Jan;13(1):308-318. doi: 10.1080/21655979.2021.2001204.

Abstract

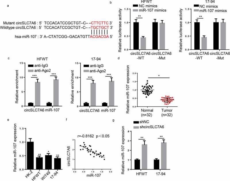
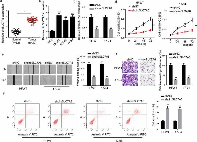
The dysregulation of circular RNAs (circRNAs) has been proved to be involved in the carcinogenesis of various cancers. Nevertheless, the biological function of circSLC7A6 remains unclear in Wilms' tumor (WT). In our study, we found that circSLC7A6 was upregulated in cancerous WT tissues and cells. Cell apoptosis was increased while cell viability, migration, and invasion were repressed by circSLC7A6 silencing. Besides, circSLC7A6 knockdown suppressed WT tumor growth . miR-107 was identified as a direct target of circSLC7A6, and circSLC7A6 could negatively regulate miR-107 expression. In addition, circSLC7A6 knockdown inhibited WT progression, while the effect was partially abolished by the downregulation of miR-107. Additionally, ABL proto-oncogene 2 axis (ABL2) was verified as a downstream gene of miR-107, and circSLC7A6 could upregulate ABL2 expression by serving as a ceRNA of miR-107. Moreover, functional assays revealed that ABL2 overexpression reversed the impact of circSLC7A6 depletion on cell proliferation, migration, invasion, and apoptosis of WT. In conclusion, the present study demonstrated that circSLC7A6 facilitated WT progression by upregulating ABL2 through inhibiting miR-107 expression. These results suggested that circSLC7A6 might serve as a potential therapeutic target for WT.

摘要

环状 RNA(circRNAs)的失调已被证明参与了各种癌症的发生。然而,circSLC7A6 在肾母细胞瘤(WT)中的生物学功能尚不清楚。在我们的研究中,我们发现 circSLC7A6 在癌性 WT 组织和细胞中上调。circSLC7A6 沉默后细胞凋亡增加,而细胞活力、迁移和侵袭受到抑制。此外,circSLC7A6 敲低抑制 WT 肿瘤生长。miR-107 被鉴定为 circSLC7A6 的直接靶标,circSLC7A6 可以负调控 miR-107 的表达。此外,circSLC7A6 敲低抑制 WT 进展,而 miR-107 的下调部分消除了这种作用。此外,ABL 原癌基因 2 轴(ABL2)被验证为 miR-107 的下游基因,circSLC7A6 可以通过作为 miR-107 的 ceRNA 来上调 ABL2 的表达。此外,功能测定表明,ABL2 过表达逆转了 circSLC7A6 耗竭对 WT 细胞增殖、迁移、侵袭和凋亡的影响。总之,本研究表明,circSLC7A6 通过抑制 miR-107 的表达促进 WT 的进展,上调 ABL2 的表达。这些结果表明,circSLC7A6 可能作为 WT 的潜在治疗靶点。

https://cdn.ncbi.nlm.nih.gov/pmc/blobs/be10/8805947/562c31aadbe3/KBIE_A_2001204_F0001_OC.jpg

文献AI研究员

20分钟写一篇综述,助力文献阅读效率提升50倍。

立即体验

用中文搜PubMed

大模型驱动的PubMed中文搜索引擎

马上搜索

文档翻译

学术文献翻译模型,支持多种主流文档格式。

立即体验