Suppr超能文献

增强子中的序列逻辑控制 FOXA 先驱因子诱导内胚层器官命运的双重机制。

Sequence logic at enhancers governs a dual mechanism of endodermal organ fate induction by FOXA pioneer factors.

机构信息

Department of Pediatrics, Pediatric Diabetes Research Center, University of California, La Jolla, San Diego, CA, 92093, USA.

Department of Cellular & Molecular Medicine, University of California, La Jolla, San Diego, CA, 92093, USA.

出版信息

Nat Commun. 2021 Nov 17;12(1):6636. doi: 10.1038/s41467-021-26950-0.

Abstract

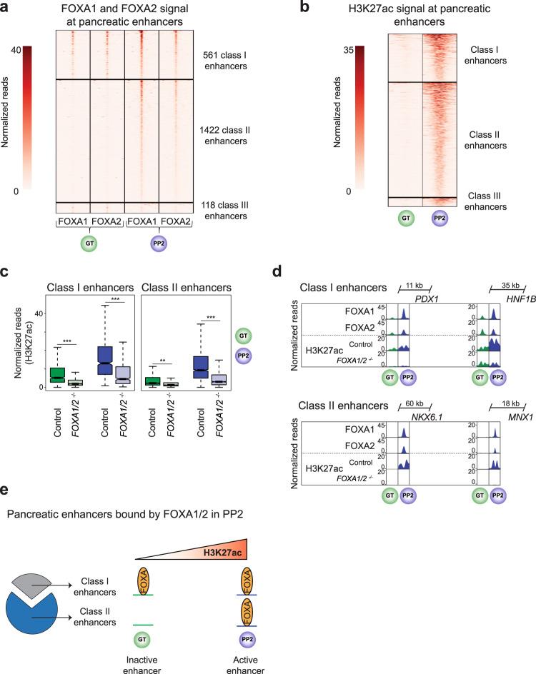
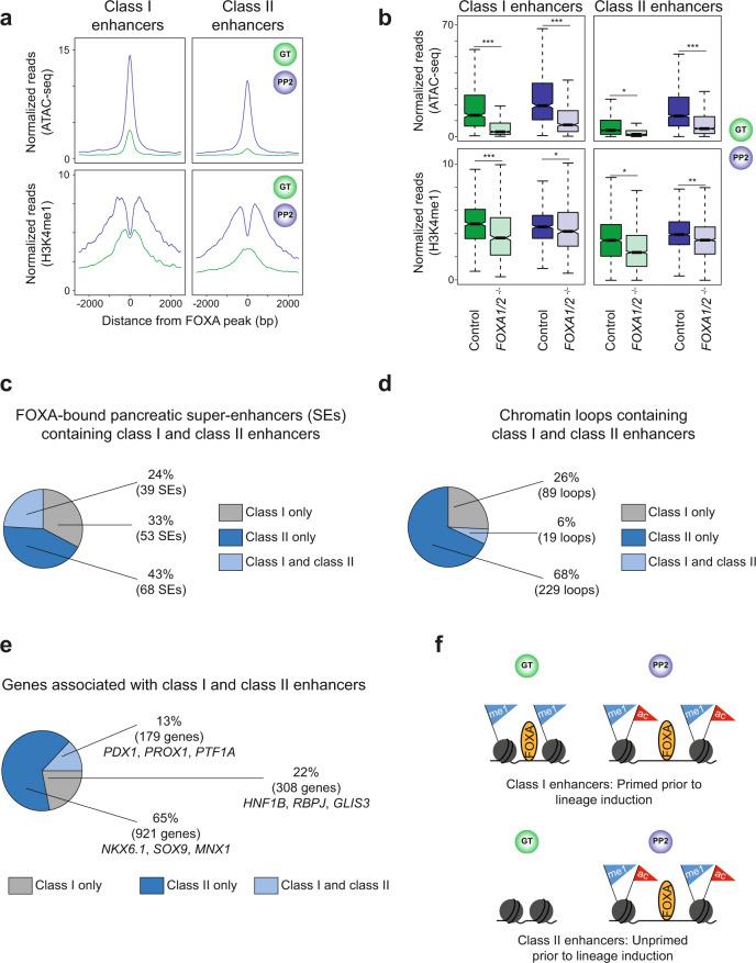
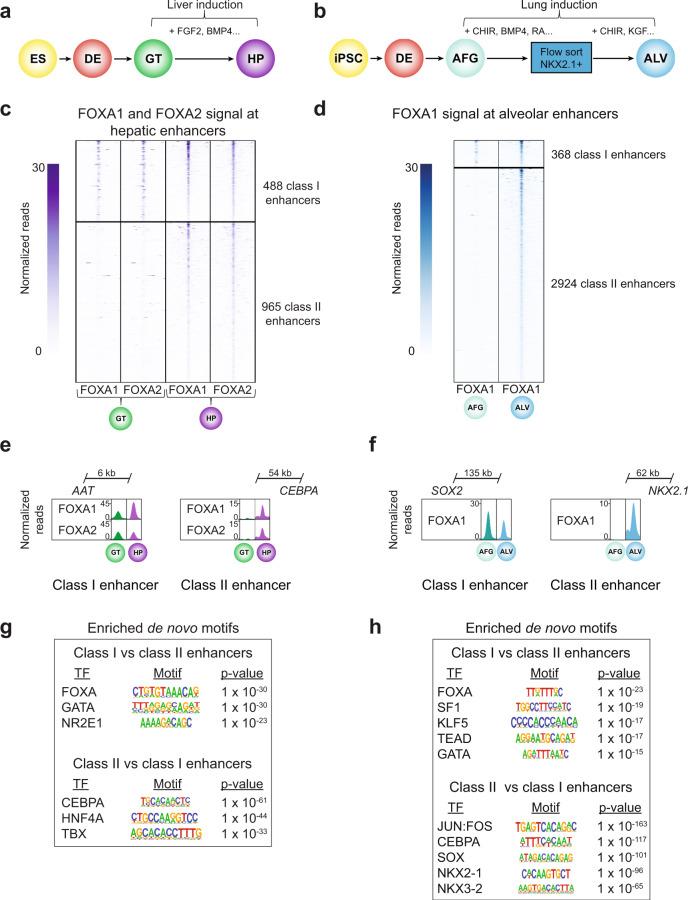
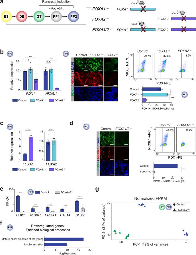
FOXA pioneer transcription factors (TFs) associate with primed enhancers in endodermal organ precursors. Using a human stem cell model of pancreas differentiation, we here discover that only a subset of pancreatic enhancers is FOXA-primed, whereas the majority is unprimed and engages FOXA upon lineage induction. Primed enhancers are enriched for signal-dependent TF motifs and harbor abundant and strong FOXA motifs. Unprimed enhancers harbor fewer, more degenerate FOXA motifs, and FOXA recruitment to unprimed but not primed enhancers requires pancreatic TFs. Strengthening FOXA motifs at an unprimed enhancer near NKX6.1 renders FOXA recruitment pancreatic TF-independent, induces priming, and broadens the NKX6.1 expression domain. We make analogous observations about FOXA binding during hepatic and lung development. Our findings suggest a dual role for FOXA in endodermal organ development: first, FOXA facilitates signal-dependent lineage initiation via enhancer priming, and second, FOXA enforces organ cell type-specific gene expression via indirect recruitment by lineage-specific TFs.

摘要

FOXA 先驱转录因子 (TFs) 与内胚层器官前体中的启动增强子相关联。在这里,我们使用人类干细胞模型的胰腺分化,发现只有一小部分胰腺增强子是 FOXA 启动的,而大多数未启动,并在谱系诱导时与 FOXA 结合。启动的增强子富含信号依赖性 TF 基序,并且含有丰富且强大的 FOXA 基序。未启动的增强子含有较少、更退化的 FOXA 基序,并且 FOXA 募集到未启动的增强子而不是启动的增强子需要胰腺 TF。在 NKX6.1 附近的未启动增强子中增强 FOXA 基序使得 FOXA 募集胰腺 TF 独立,诱导启动,并扩大 NKX6.1 表达域。我们在肝和肺发育过程中观察到类似的 FOXA 结合情况。我们的研究结果表明,FOXA 在内胚层器官发育中具有双重作用:首先,FOXA 通过增强子启动促进信号依赖性谱系起始,其次,FOXA 通过谱系特异性 TF 的间接募集来强制执行器官细胞类型特异性基因表达。

https://cdn.ncbi.nlm.nih.gov/pmc/blobs/2e07/8599738/a394b2136727/41467_2021_26950_Fig1_HTML.jpg

文献AI研究员

20分钟写一篇综述,助力文献阅读效率提升50倍。

立即体验

用中文搜PubMed

大模型驱动的PubMed中文搜索引擎

马上搜索

文档翻译

学术文献翻译模型,支持多种主流文档格式。

立即体验