Suppr超能文献

自闭症谱系障碍儿童的肠道微生物群失衡。

Imbalance in the Gut Microbiota of Children With Autism Spectrum Disorders.

机构信息

Department of Pediatrics, Shengli Oil Field Central Hospital, Dongying, China.

Department of Central Laboratory, Shengli Oil Field Central Hospital, Dongying, China.

出版信息

Front Cell Infect Microbiol. 2021 Nov 1;11:572752. doi: 10.3389/fcimb.2021.572752. eCollection 2021.

Abstract

BACKGROUND

Autism spectrum disorder (ASD) are complex behavioral changes manifesting early in childhood, which impacts how an individual perceives and socializes with others. The study aims to assess the disparities in gut microbiota (GM) amongst healthy controls and children with ASD.

METHODS

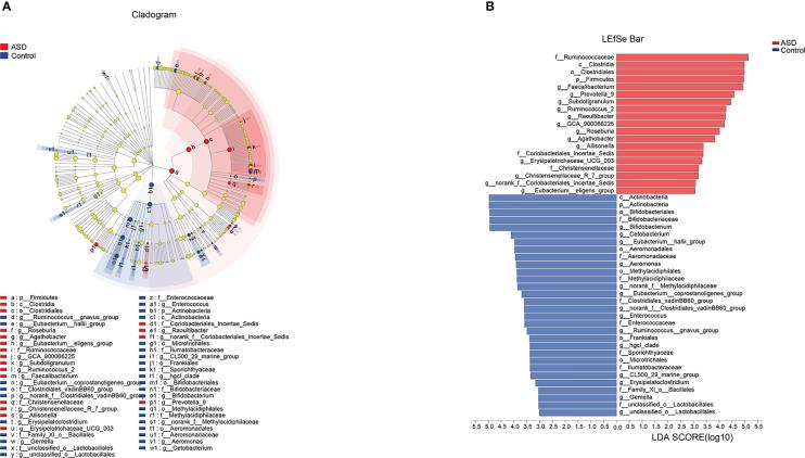
The study was performed on 25 children with ASD and 20 healthy children. Autistic symptoms were diagnosed and assessed with the Diagnostic and Statistical Manual for Mental Disorders and the Autism Treatment Evaluation Checklist (ATEC). Gastrointestinal (GI) symptoms were assessed with a GI Severity Index (GSI) questionnaire. The fecal bacteria composition was investigated by the high-throughput sequencing of the V3-V4 region of the 16S rRNA gene. The alpha diversity was estimated using the Shannon, Chao, and ACE indexes. The unweighted UniFrac analysis and the PCA plots were used to represent the beta diversity. LDA and LEfSe were used to assess the effect sizes of each abundant differential taxon.

RESULTS

Children with high GSI scores had much higher ATEC Total scores than those with lower GSI-scores. GI symptoms were strongly associated with symptoms of ASD. There was no difference in Chao, ACE, and Shannon indexes between ASD patients and healthy controls. Both groups showed a significant microbiota structure clustering in the plotted PCAs and significant differences in its composition at the family, order, genus, and phyla levels. There were also noteworthy overall relative differences in Actinobacteria and Firmicutes between both groups.

CONCLUSIONS

This study shows the relationship between the clinical manifestations of Autistic symptoms and GI symptoms. ASD patients have dysbiosis of gut microbiota, which may be related to the onset of ASD. These findings may be beneficial for developing ASD symptoms by changing gut microbiota.

摘要

背景

自闭症谱系障碍(ASD)是一种复杂的行为变化,在儿童早期表现出来,影响个体感知和与他人社交的方式。本研究旨在评估健康对照组和 ASD 儿童之间肠道微生物群(GM)的差异。

方法

本研究纳入了 25 名 ASD 儿童和 20 名健康儿童。使用《精神障碍诊断与统计手册》和《自闭症治疗评估检查表》(ATEC)对自闭症症状进行诊断和评估。使用胃肠道(GI)严重程度指数(GSI)问卷评估胃肠道症状。通过高通量测序 V3-V4 区 16S rRNA 基因研究粪便细菌组成。使用 Shannon、Chao 和 ACE 指数估计 alpha 多样性。使用无加权 UniFrac 分析和 PCA 图表示 beta 多样性。使用 LDA 和 LEfSe 评估每个丰富差异分类群的效应大小。

结果

GSI 评分较高的儿童的 ATEC 总分明显高于 GSI 评分较低的儿童。GI 症状与 ASD 症状密切相关。ASD 患者和健康对照组之间的 Chao、ACE 和 Shannon 指数没有差异。两组在绘制的 PCA 中显示出显著的微生物群结构聚类,在科、目、属和门水平上的组成存在显著差异。两组之间的放线菌和厚壁菌门的相对差异也很显著。

结论

本研究表明自闭症症状的临床表现与胃肠道症状之间存在关系。ASD 患者的肠道微生物群失调,这可能与 ASD 的发病有关。这些发现可能有助于通过改变肠道微生物群来改善 ASD 症状。

https://cdn.ncbi.nlm.nih.gov/pmc/blobs/5129/8591234/edbd987d0ec4/fcimb-11-572752-g001.jpg

文献AI研究员

20分钟写一篇综述,助力文献阅读效率提升50倍。

立即体验

用中文搜PubMed

大模型驱动的PubMed中文搜索引擎

马上搜索

文档翻译

学术文献翻译模型,支持多种主流文档格式。

立即体验