Suppr超能文献

通过丝裂原活化蛋白激酶/核因子κB信号通路介导的炎症促进顺铂诱导的肾毒性。

promotes cisplatin-induced nephrotoxicity through inflammation mediated by the MAPK/NF-κB signaling pathway.

作者信息

Yuan Jinyan, Liang Xiao, Zhou Wei, Feng Jing, Wang Zhenyang, Shen Shaoxian, Guan Xin, Zhao Liangbin, Deng Fei

机构信息

Department of Nephrology, Sichuan Academy of Medical Sciences and Sichuan Provincial People's Hospital, University of Electronic Science and Technology of China, Chengdu, China.

School of Medicine, University of Electronic Science and Technology of China, Chengdu, China.

出版信息

Ann Transl Med. 2021 Oct;9(20):1578. doi: 10.21037/atm-21-5125.

Abstract

BACKGROUND

The nephrotoxicity induced by cisplatin (DDP) has been a severe obstacle for its clinical use in anticancer treatment. The apoptosis and inflammation induced by DDP are the main causes of the nephrotoxicity. Transient receptor potential ankyrin 1 () is a non-selective cation ligand-gated channel that is involved in the inflammation progress.

METHODS

The apoptosis, inflammation, MAPK/NF-κB signaling pathway, and expression were assessed after HEK293 cells had been induced by DDP, and the role of in apoptosis and inflammation of DDP-induced HEK293 cells treated with antagonist HC-030031 was also evaluated by quantitative reverse transcription-polymerase chain reaction (qRT-PCR), flow cytometry, and western blot assays.

RESULTS

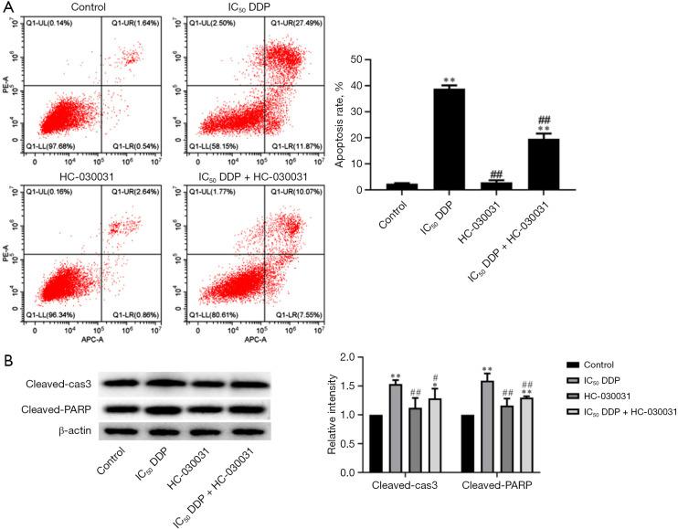
The cell viability was reduced by DDP in both a time-dependent and dose-dependent manner with a minimal cytotoxic concentration of 10 μM. Moreover, DDP induced an enhancement of the apoptosis and inflammation in a dose-dependent manner, as indicated by the increase of the relative protein level of cleaved-caspase3 (cleaved-cas3), the cleavage product of caspase-3 substrate poly-ADP-ribose polymerase (cleaved-PARP) and inducible nitric oxide synthase (iNOS), and the messenger RNA (mRNA) expression level of interleukin (), , tumor necrosis factor-α (), and interferon-γ (). Additionally, DDP treatment increased the protein phosphorylation expression of IKKβ, JNK, ERK, and p38 in a dose-dependent manner, which was antagonized by the treatment of NF-κB-specific inhibitor BAY 11-7082 and pan-MAPK inhibitor U0126. It was also found that DDP upregulated the expression of at both the mRNA and protein levels in a dose-dependent manner. Besides, block of with HC-030031 relieved the apoptosis, diminished the level of , , , and , reduced the level of cleaved-cas3, cleaved-PARP, and iNOS, decreased the p-IKKβ, p-JNK, p-ERK, and p-p38 expression, and enhanced the expression of IκBα.

CONCLUSIONS

Taken together, these results indicate that regulates DDP-induced nephrotoxicity via inflammation mediated by the MAPK/NF-κB signaling pathway in HEK293 cells.

摘要

背景

顺铂(DDP)诱导的肾毒性一直是其在抗癌治疗中临床应用的严重障碍。DDP诱导的细胞凋亡和炎症是肾毒性的主要原因。瞬时受体电位锚蛋白1()是一种非选择性阳离子配体门控通道,参与炎症进展。

方法

在HEK293细胞经DDP诱导后,评估细胞凋亡、炎症、MAPK/NF-κB信号通路及表达情况,并用定量逆转录-聚合酶链反应(qRT-PCR)、流式细胞术和蛋白质免疫印迹法评估拮抗剂HC-030031对DDP诱导的HEK293细胞凋亡和炎症中作用。

结果

DDP以时间和剂量依赖的方式降低细胞活力,最小细胞毒性浓度为10μM。此外,DDP以剂量依赖的方式诱导细胞凋亡和炎症增强,表现为半胱天冬酶-3切割产物(cleaved-cas3)、半胱天冬酶-3底物聚二磷酸腺苷核糖聚合酶切割产物(cleaved-PARP)和诱导型一氧化氮合酶(iNOS)相对蛋白水平增加,以及白细胞介素()、、肿瘤坏死因子-α()和干扰素-γ()信使核糖核酸(mRNA)表达水平增加。此外,DDP处理以剂量依赖的方式增加IKKβ、JNK、ERK和p38的蛋白磷酸化表达,而NF-κB特异性抑制剂BAY 11-7082和泛MAPK抑制剂U0126处理可拮抗这种增加。还发现DDP以剂量依赖的方式上调mRNA和蛋白水平的表达。此外,用HC-030031阻断可减轻细胞凋亡,降低、、和水平,降低cleaved-cas3、cleaved-PARP和iNOS水平,降低p-IKKβ、p-JNK、p-ERK和p-p38表达,并增强IκBα表达。

结论

综上所述,这些结果表明在HEK293细胞中通过MAPK/NF-κB信号通路介导的炎症调节DDP诱导的肾毒性。

https://cdn.ncbi.nlm.nih.gov/pmc/blobs/a0a1/8576655/449ef24b9433/atm-09-20-1578-f1.jpg

文献AI研究员

20分钟写一篇综述,助力文献阅读效率提升50倍。

立即体验

用中文搜PubMed

大模型驱动的PubMed中文搜索引擎

马上搜索

文档翻译

学术文献翻译模型,支持多种主流文档格式。

立即体验