Suppr超能文献

TIGIT/CD155 轴介导了炎症肿瘤微环境中黑色素瘤患者对免疫治疗的耐药性。

TIGIT/CD155 axis mediates resistance to immunotherapy in patients with melanoma with the inflamed tumor microenvironment.

机构信息

Research Institute, Chiba Cancer Center, Chiba, Japan.

Department of Dermatology, Chiba University Graduate School of Medicine, Chiba, Japan.

出版信息

J Immunother Cancer. 2021 Nov;9(11). doi: 10.1136/jitc-2021-003134.

Abstract

BACKGROUND

Patients with cancer benefit from treatment with immune checkpoint inhibitors (ICIs), and those with an inflamed tumor microenvironment (TME) and/or high tumor mutation burden (TMB), particularly, tend to respond to ICIs; however, some patients fail, whereas others acquire resistance after initial response despite the inflamed TME and/or high TMB. We assessed the detailed biological mechanisms of resistance to ICIs such as programmed death 1 and/or cytotoxic T-lymphocyte-associated protein 4 blockade therapies using clinical samples.

METHODS

We established four pairs of autologous tumor cell lines and tumor-infiltrating lymphocytes (TILs) from patients with melanoma treated with ICIs. These tumor cell lines and TILs were subjected to comprehensive analyses and in vitro functional assays. We assessed tumor volume and TILs in vivo mouse models to validate identified mechanism. Furthermore, we analyzed additional clinical samples from another large melanoma cohort.

RESULTS

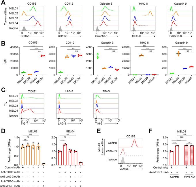
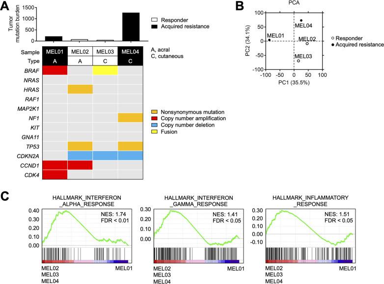
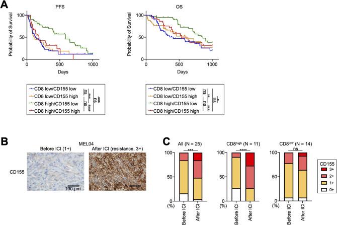
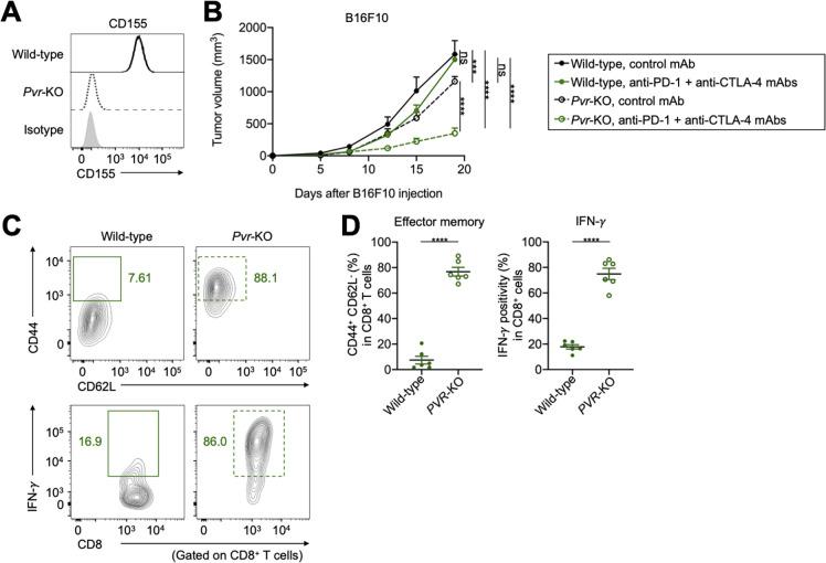
Two patients were super-responders, and the others acquired resistance: the first patient had a non-inflamed TME and acquired resistance due to the loss of the beta-2 microglobulin gene, and the other acquired resistance despite having inflamed TME and extremely high TMB which are reportedly predictive biomarkers. Tumor cell line and paired TIL analyses showed high CD155, TIGIT ligand, and TIGIT expression in the tumor cell line and tumor-infiltrating T cells, respectively. TIGIT blockade or CD155-deletion activated T cells in a functional assay using an autologous cell line and paired TILs from this patient. CD155 expression increased in surviving tumor cells after coculturing with TILs from a responder, which suppressed TIGIT T-cell activation. Consistently, TIGIT blockade or CD155-deletion could aid in overcoming resistance to ICIs in vivo mouse models. In clinical samples, CD155 was related to resistance to ICIs in patients with melanoma with an inflamed TME, including both primary and acquired resistance.

CONCLUSIONS

The TIGIT/CD155 axis mediates resistance to ICIs in patients with melanoma with an inflamed TME, promoting the development of TIGIT blockade therapies in such patients with cancer.

摘要

背景

癌症患者从免疫检查点抑制剂(ICIs)治疗中获益,特别是那些具有炎症肿瘤微环境(TME)和/或高肿瘤突变负担(TMB)的患者,往往对 ICI 有反应;然而,一些患者失败,而另一些患者尽管 TME 炎症和/或 TMB 高,但在初始反应后获得了耐药性。我们使用临床样本评估了对 PD-1 和/或细胞毒性 T 淋巴细胞相关蛋白 4 阻断治疗等 ICI 耐药的详细生物学机制。

方法

我们从接受 ICI 治疗的黑色素瘤患者中建立了四对自体肿瘤细胞系和肿瘤浸润淋巴细胞(TIL)。这些肿瘤细胞系和 TIL 进行了全面分析和体外功能测定。我们评估了体内小鼠模型中的肿瘤体积和 TIL,以验证所确定的机制。此外,我们分析了另一个大型黑色素瘤队列的额外临床样本。

结果

两名患者为超级应答者,其余患者获得耐药性:第一位患者 TME 非炎症,因β-2 微球蛋白基因缺失而获得耐药性,另一位患者尽管 TME 炎症且 TMB 极高(据报道是预测生物标志物),但仍获得耐药性。肿瘤细胞系和配对 TIL 分析显示,肿瘤细胞系和肿瘤浸润 T 细胞中 CD155、TIGIT 配体和 TIGIT 表达水平较高。在使用来自该患者的自体细胞系和配对 TIL 的功能测定中,TIGIT 阻断或 CD155 缺失激活了 T 细胞。在与 responder 的 TIL 共培养后,存活的肿瘤细胞中 CD155 表达增加,抑制了 TIGIT T 细胞的激活。一致地,TIGIT 阻断或 CD155 缺失可有助于克服体内小鼠模型对 ICI 的耐药性。在临床样本中,CD155 与黑色素瘤患者对 ICI 的耐药性有关,包括原发性和获得性耐药。

结论

TIGIT/CD155 轴介导了炎症 TME 中黑色素瘤患者对 ICI 的耐药性,促进了针对此类癌症患者的 TIGIT 阻断治疗的发展。

https://cdn.ncbi.nlm.nih.gov/pmc/blobs/beed/8603290/4bbef8a0fe9b/jitc-2021-003134f01.jpg

文献AI研究员

20分钟写一篇综述,助力文献阅读效率提升50倍。

立即体验

用中文搜PubMed

大模型驱动的PubMed中文搜索引擎

马上搜索

文档翻译

学术文献翻译模型,支持多种主流文档格式。

立即体验