Suppr超能文献

环状RNA-微小RNA-信使RNA网络的构建及非小细胞肺癌新型潜在生物标志物的鉴定

Construction of circRNA-miRNA-mRNA network and identification of novel potential biomarkers for non-small cell lung cancer.

作者信息

Yang Jia, Hao Ran, Zhang Yunlong, Deng Haibin, Teng Wenjing, Wang Zhongqi

机构信息

Department of Oncology, Longhua Hospital, Shanghai University of Traditional Chinese Medicine, 725 South of Wanping Road, Xuhui District, Shanghai, China.

School of Nursing, Hebei Medical University, Shijiazhuang, Hebei, China.

出版信息

Cancer Cell Int. 2021 Nov 20;21(1):611. doi: 10.1186/s12935-021-02278-z.

Abstract

BACKGROUND

The underlying circular RNAs (circRNAs)-related competitive endogenous RNA (ceRNA) mechanisms of pathogenesis and prognosis in non-small cell lung cancer (NSCLC) remain unclear.

METHODS

Differentially expressed circRNAs (DECs) in two Gene Expression Omnibus datasets (GSE101684 and GSE112214) were identified by utilizing R package (Limma). Circinteractome and StarBase databases were used to predict circRNA associated-miRNAs and mRNAs, respectively. Then, protein-protein interaction (PPI) network of hub genes and ceRNA network were constructed by STRING and Cytoscape. Also, analyses of functional enrichment, genomic mutation and diagnostic ROC were performed. TIMER database was used to analyze the association between immune infiltration and target genes. Kaplan-Meier analysis, cox regression and the nomogram prediction model were used to evaluate the prognostic value of target genes. Finally, the expression of potential circRNAs and target genes was validated in cell lines and tissues by quantitative real-time PCR (qRT-PCR) and Human Protein Atlas (HPA) database.

RESULTS

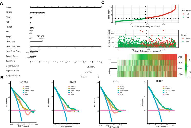
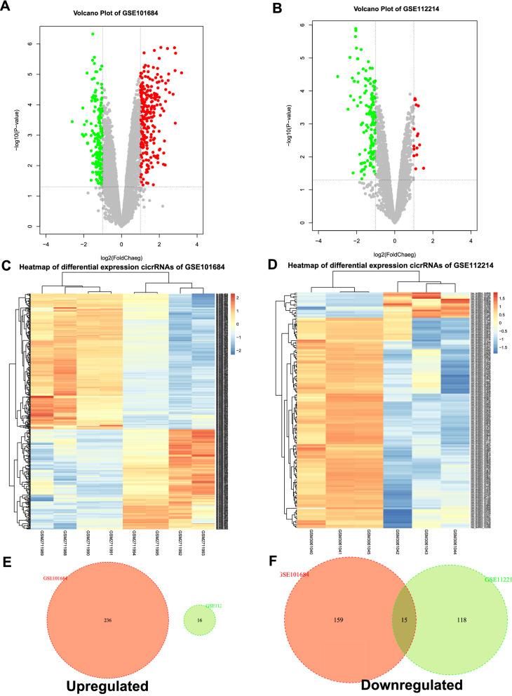
In this study, 15 DECs were identified between NSCLC tissues and adjacent-normal tissues in two GEO datasets. Following the qRT-PCR corroboration, 7 DECs (hsa_circ_0002017, hsa_circ_0069244, hsa_circ_026337, hsa_circ_0002346, hsa_circ_0007386, hsa_circ_0008234, hsa_circ_0006857) were dramatically downregulated in A549 and SK-MES-1 compared with HFL-1 cells. Then, 12 circRNA-sponged miRNAs were screened by Circinteractome and StarBase, especially, hsa-miR-767-3p and hsa-miR-767-5p were significantly up-regulated and relevant to the prognosis. Utilizing the miRDB and Cytoscape, 12 miRNA-target genes were found. Functional enrichment, genomic mutation and diagnostic analyses were also performed. Among them, FNBP1, AKT3, HERC1, COL4A1, TOLLIP, ARRB1, FZD4 and PIK3R1 were related to the immune infiltration via TIMER database. The expression of ARRB1, FNBP1, FZD4, and HERC1 was correlated with poor overall survival (OS) in NSCLC patients by cox regression and nomogram. Furthermore, the hub-mRNAs were validated in cell lines and tissues.

CONCLUSION

We constructed the circRNA-miRNA-mRNA network that might provide novel insights into the pathogenesis of NSCLC and reveal promising immune infiltration and prognostic biomarkers.

摘要

背景

非小细胞肺癌(NSCLC)发病机制及预后中潜在的环状RNA(circRNA)相关竞争性内源RNA(ceRNA)机制仍不清楚。

方法

利用R包(Limma)在两个基因表达综合数据集(GSE101684和GSE112214)中鉴定差异表达的circRNA(DEC)。分别使用Circinteractome和StarBase数据库预测circRNA相关的miRNA和mRNA。然后,通过STRING和Cytoscape构建枢纽基因的蛋白质-蛋白质相互作用(PPI)网络和ceRNA网络。此外,还进行了功能富集分析、基因组突变分析和诊断性受试者工作特征(ROC)分析。使用TIMER数据库分析免疫浸润与靶基因之间的关联。采用Kaplan-Meier分析、Cox回归和列线图预测模型评估靶基因的预后价值。最后,通过定量实时PCR(qRT-PCR)和人类蛋白质图谱(HPA)数据库在细胞系和组织中验证潜在circRNA和靶基因的表达。

结果

在本研究中,在两个GEO数据集中的NSCLC组织和癌旁正常组织之间鉴定出15个DEC。经qRT-PCR验证后,与HFL-1细胞相比,7个DEC(hsa_circ_0002017、hsa_circ_0069244、hsa_circ_026337、hsa_circ_0002346、hsa_circ_0007386、hsa_circ_0008234、hsa_circ_0006857)在A549和SK-MES-1细胞中显著下调。然后,通过Circinteractome和StarBase筛选出12个circRNA海绵化的miRNA,特别是hsa-miR-767-3p和hsa-miR-767-5p显著上调且与预后相关。利用miRDB和Cytoscape,发现了12个miRNA靶基因。还进行了功能富集、基因组突变和诊断分析。其中,通过TIMER数据库发现FNBP1、AKT3、HERC1、COL4A1、TOLLIP、ARRB1、FZD4和PIK3R1与免疫浸润有关。通过Cox回归和列线图分析,ARRB1、FNBP1、FZD4和HERC1的表达与NSCLC患者较差的总生存期(OS)相关。此外,在细胞系和组织中验证了枢纽mRNA。

结论

我们构建了circRNA-miRNA-mRNA网络,这可能为NSCLC的发病机制提供新的见解,并揭示有前景的免疫浸润和预后生物标志物。

https://cdn.ncbi.nlm.nih.gov/pmc/blobs/0c26/8605517/1cdd5c71bae0/12935_2021_2278_Fig1_HTML.jpg

文献AI研究员

20分钟写一篇综述,助力文献阅读效率提升50倍。

立即体验

用中文搜PubMed

大模型驱动的PubMed中文搜索引擎

马上搜索

文档翻译

学术文献翻译模型,支持多种主流文档格式。

立即体验