Suppr超能文献

靶向 BET 溴结构域蛋白 BRD4 和 RAC1 通过破坏 c-MYC-G9a-FTH1 轴和下调乳腺癌分子亚型中的 HDAC1 来抑制生长、干性和肿瘤发生。

Co-targeting BET bromodomain BRD4 and RAC1 suppresses growth, stemness and tumorigenesis by disrupting the c-MYC-G9a-FTH1axis and downregulating HDAC1 in molecular subtypes of breast cancer.

机构信息

Research Institute of Medical and Health Sciences, University of Sharjah, Sharjah, United Arab Emirates.

Department of Basic Medical Sciences, College of Medicine, University of Sharjah, Sharjah, United Arab Emirates.

出版信息

Int J Biol Sci. 2021 Oct 25;17(15):4474-4492. doi: 10.7150/ijbs.62236. eCollection 2021.

Abstract

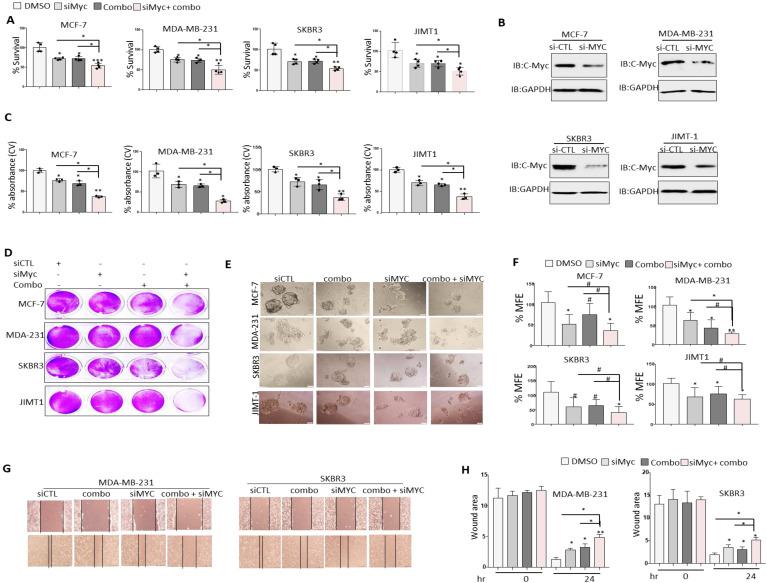
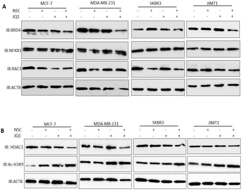
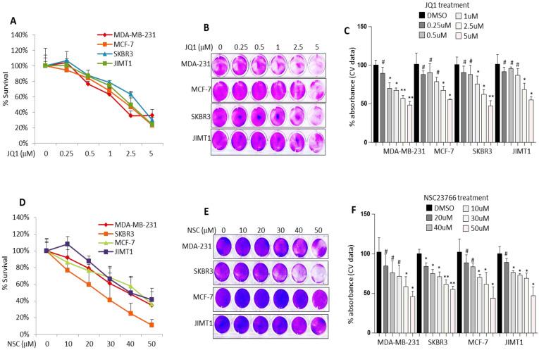
BET bromodomain BRD4 and RAC1 oncogenes are considered important therapeutic targets for cancer and play key roles in tumorigenesis, survival and metastasis. However, combined inhibition of BRD4-RAC1 signaling pathways in different molecular subtypes of breast cancer including luminal-A, HER-2 positive and triple-negative breast (TNBC) largely remains unknown. Here, we demonstrated a new co-targeting strategy by combined inhibition of BRD4-RAC1 oncogenic signaling in different molecular subtypes of breast cancer in a context-dependent manner. We show that combined treatment of JQ1 (inhibitor of BRD4) and NSC23766 (inhibitor of RAC1) suppresses cell growth, clonogenic potential, cell migration and mammary stem cells expansion and induces autophagy and cellular senescence in molecular subtypes of breast cancer cells. Mechanistically, JQ1/NSC23766 combined treatment disrupts MYC/G9a axis and subsequently enhances FTH1 to exert antitumor effects. Furthermore, combined treatment targets HDAC1/Ac-H3K9 axis, thus suggesting a role of this combination in histone modification and chromatin modeling. C-MYC depletion and co-treatment with vitamin-C sensitizes different molecular subtypes of breast cancer cells to JQ1/NSC23766 combination and further reduces cell growth, cell migration and mammosphere formation. Importantly, co-targeting RAC1-BRD4 suppresses breast tumor growth using xenograft mouse model. Clinically, RAC1 and BRD4 expression positively correlates in breast cancer patient's samples and show high expression patterns across different molecular subtypes of breast cancer. Both RAC1 and BRD4 proteins predict poor survival in breast cancer patients. Taken together, our results suggest that combined inhibition of BRD4-RAC1 pathways represents a novel and potential therapeutic approach in different molecular subtypes of breast cancer and highlights the importance of co-targeting RAC1-BRD4 signaling in breast tumorigenesis via disruption of C-MYC/G9a/FTH1 axis and down regulation of HDAC1.

摘要

BET 溴结构域蛋白 4(BRD4)和 Rac1 癌基因被认为是癌症的重要治疗靶点,在肿瘤发生、存活和转移中发挥关键作用。然而,在包括 luminal-A、HER-2 阳性和三阴性乳腺癌(TNBC)在内的不同分子亚型的乳腺癌中,联合抑制 BRD4-Rac1 信号通路在很大程度上仍然未知。在这里,我们展示了一种新的联合靶向策略,通过在不同分子亚型的乳腺癌中以依赖于上下文的方式联合抑制 BRD4-Rac1 致癌信号。我们表明,联合使用 JQ1(BRD4 抑制剂)和 NSC23766(Rac1 抑制剂)抑制细胞生长、集落形成能力、细胞迁移和乳腺干细胞扩增,并在乳腺癌细胞的不同分子亚型中诱导自噬和细胞衰老。在机制上,JQ1/NSC23766 联合治疗破坏了 MYC/G9a 轴,随后增强了 FTH1 以发挥抗肿瘤作用。此外,联合治疗靶向 HDAC1/Ac-H3K9 轴,因此表明该组合在组蛋白修饰和染色质建模中发挥作用。C-MYC 耗竭和与维生素 C 的联合治疗使不同分子亚型的乳腺癌细胞对 JQ1/NSC23766 联合治疗敏感,并进一步降低细胞生长、细胞迁移和乳腺球体形成。重要的是,联合靶向 RAC1-BRD4 抑制异种移植小鼠模型中的乳腺癌肿瘤生长。临床上,RAC1 和 BRD4 的表达在乳腺癌患者的样本中呈正相关,并在不同分子亚型的乳腺癌中表现出高表达模式。RAC1 和 BRD4 蛋白均预示着乳腺癌患者的预后不良。总之,我们的研究结果表明,联合抑制 BRD4-RAC1 通路代表了不同分子亚型乳腺癌的一种新的潜在治疗方法,并强调了通过破坏 C-MYC/G9a/FTH1 轴和下调 HDAC1 来联合靶向 RAC1-BRD4 信号在乳腺癌发生中的重要性。

https://cdn.ncbi.nlm.nih.gov/pmc/blobs/98af/8579449/0b8b3c88bbf3/ijbsv17p4474g001.jpg

文献AI研究员

20分钟写一篇综述,助力文献阅读效率提升50倍。

立即体验

用中文搜PubMed

大模型驱动的PubMed中文搜索引擎

马上搜索

文档翻译

学术文献翻译模型,支持多种主流文档格式。

立即体验