Suppr超能文献

hsa-miR-31 调控 HIV 保护中 T 细胞稳态的 IFN-γ-Stat1-T-Bet 轴。

Hsa-miR-31 Governs T-Cell Homeostasis in HIV Protection IFN-γ-Stat1-T-Bet Axis.

机构信息

Shanghai Public Health Clinical Center and Institutes of Biomedical Sciences, Fudan University, Shanghai, China.

School of Laboratory Medicine and Life Science, Wenzhou Medical University, Wenzhou, China.

出版信息

Front Immunol. 2021 Nov 5;12:771279. doi: 10.3389/fimmu.2021.771279. eCollection 2021.

Abstract

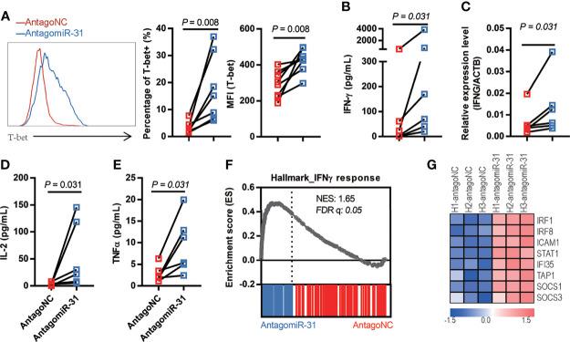
It remains poorly defined whether any human miRNAs play protective roles during HIV infection. Here, focusing on a unique cohort of HIV-infected former blood donors, we identified miR-31 (hsa-miR-31) by comparative miRNA profiling as the only miRNA inversely correlating with disease progression. We further validated this association in two prospective cohort studies. Despite conservation during evolution, hsa-miR-31, unlike its mouse counterpart (mmu-miR-31), was downregulated in human T cell upon activation. Our studies showed that inhibiting miR-31 in naïve CD4+ T cells promoted a transcriptional profile with activation signature. Consistent with this skewing effect, miR-31 inhibition led to remarkably increased susceptibility to HIV infection. The suppressive nature of miR-31 in CD4+ T cell activation was pinpointed to its ability to decrease T-bet, the key molecule governing IFN-γ production and activation of CD4+ T cells, by directly targeting the upstream STAT1 transcriptional factor for downregulation, thus blunting Th1 response. Our results implicated miR-31 as a useful biomarker for tracking HIV disease progression and, by demonstrating its importance in tuning the activation of CD4+ T cells, suggested that miR-31 may play critical roles in other physiological contexts where the CD4+ T cell homeostasis needs to be deliberately controlled.

摘要

目前仍不清楚在 HIV 感染过程中是否有任何人类 miRNA 发挥保护作用。在这里,我们专注于一组独特的 HIV 感染前献血者队列,通过比较 miRNA 谱分析,将 miR-31(hsa-miR-31)鉴定为唯一与疾病进展呈负相关的 miRNA。我们进一步在两项前瞻性队列研究中验证了这种关联。尽管在进化过程中保守,但 hsa-miR-31 与其小鼠对应物(mmu-miR-31)不同,在人类 T 细胞激活时下调。我们的研究表明,在幼稚 CD4+ T 细胞中抑制 miR-31 会促进具有激活特征的转录谱。与这种倾斜效应一致,抑制 miR-31 会导致对 HIV 感染的易感性显著增加。miR-31 在 CD4+ T 细胞激活中的抑制作用归因于其通过直接靶向下调的上游 STAT1 转录因子来降低调节 IFN-γ产生和 CD4+ T 细胞激活的关键分子 T-bet 的能力,从而削弱 Th1 反应。我们的研究结果表明,miR-31 可作为追踪 HIV 疾病进展的有用生物标志物,并且通过证明其在调节 CD4+ T 细胞激活中的重要性,表明 miR-31 在其他需要有意控制 CD4+ T 细胞稳态的生理情况下可能发挥关键作用。

https://cdn.ncbi.nlm.nih.gov/pmc/blobs/96cb/8602903/ed9f3eb1aa5a/fimmu-12-771279-g001.jpg

文献AI研究员

20分钟写一篇综述,助力文献阅读效率提升50倍。

立即体验

用中文搜PubMed

大模型驱动的PubMed中文搜索引擎

马上搜索

文档翻译

学术文献翻译模型,支持多种主流文档格式。

立即体验