Suppr超能文献

建立肿瘤治疗电场联合轻度热疗作为胰腺癌的新型辅助治疗方法。

Establishment of Tumor Treating Fields Combined With Mild Hyperthermia as Novel Supporting Therapy for Pancreatic Cancer.

作者信息

Bai Liping, Pfeifer Tobias, Gross Wolfgang, De La Torre Carolina, Zhao Shuyang, Liu Li, Schaefer Michael, Herr Ingrid

机构信息

Molecular OncoSurgery, Section Surgical Research, Department of General, Visceral and Transplantation Surgery, University of Heidelberg, Heidelberg, Germany.

Medical Research Center, Medical Faculty Mannheim, University of Heidelberg, Heidelberg, Germany.

出版信息

Front Oncol. 2021 Nov 3;11:738801. doi: 10.3389/fonc.2021.738801. eCollection 2021.

Abstract

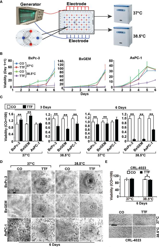
Pancreatic ductal adenocarcinoma (PDAC) is a highly malignant tumor with poor prognosis and limited therapeutic options. Alternating electrical fields with low intensity called "Tumor Treating Fields" (TTFields) are a new, non-invasive approach with almost no side effects and phase 3 trials are ongoing in advanced PDAC. We evaluated TTFields in combination with mild hyperthermia. Three established human PDAC cell lines and an immortalized pancreatic duct cell line were treated with TTFields and hyperthermia at 38.5°C, followed by microscopy, assays for MTT, migration, colony and sphere formation, RT-qPCR, FACS, Western blot, microarray and bioinformatics, and analysis using the online databases , Cytoscape-String, and Kaplan-Meier Plotter. Whereas TTFields and hyperthermia alone had weak effects, their combination strongly inhibited the viability of malignant, but not those of nonmalignant cells. Progression features and the cell cycle were impaired, and autophagy was induced. The identified target genes were key players in autophagy, the cell cycle and DNA repair. The expression profiles of part of these target genes were significantly involved in the survival of PDAC patients. In conclusion, the combination of TTFields with mild hyperthermia results in greater efficacy without increased toxicity and could be easily clinically approved as supporting therapy.

摘要

胰腺导管腺癌(PDAC)是一种高度恶性的肿瘤,预后较差且治疗选择有限。一种称为“肿瘤治疗电场”(TTFields)的低强度交变电场是一种新的非侵入性方法,几乎没有副作用,目前正在晚期PDAC患者中进行3期试验。我们评估了TTFields与轻度热疗联合使用的效果。使用TTFields和38.5°C的热疗处理三种已建立的人PDAC细胞系和一种永生化胰腺导管细胞系,随后进行显微镜检查、MTT、迁移、集落和球体形成测定、RT-qPCR、FACS、蛋白质免疫印迹、微阵列和生物信息学分析,并使用在线数据库、Cytoscape-String和Kaplan-Meier Plotter进行分析。单独使用TTFields和热疗时效果较弱,但它们联合使用时能强烈抑制恶性细胞的活力,而对非恶性细胞则无此作用。细胞的进展特征和细胞周期受到损害,并诱导了自噬。所鉴定的靶基因是自噬、细胞周期和DNA修复的关键参与者。这些靶基因中部分基因的表达谱与PDAC患者的生存显著相关。总之,TTFields与轻度热疗联合使用可提高疗效且不增加毒性,并且很容易在临床上被批准作为辅助治疗。

https://cdn.ncbi.nlm.nih.gov/pmc/blobs/2cf4/8597267/8dbd0356dc3d/fonc-11-738801-g001.jpg

文献AI研究员

20分钟写一篇综述,助力文献阅读效率提升50倍。

立即体验

用中文搜PubMed

大模型驱动的PubMed中文搜索引擎

马上搜索

文档翻译

学术文献翻译模型,支持多种主流文档格式。

立即体验