Suppr超能文献

抗人碳酸酐酶-IX 单克隆抗体的分离与鉴定。

Isolation and characterization of monoclonal antibodies against human carbonic anhydrase-IX.

机构信息

Human Health Therapeutics Research Center, National Research Council of Canada, Montréal, Canada.

Department of Integrative Oncology, Bc Cancer Research Institute, Vancouver, Canada.

出版信息

MAbs. 2021 Jan-Dec;13(1):1999194. doi: 10.1080/19420862.2021.1999194.

Abstract

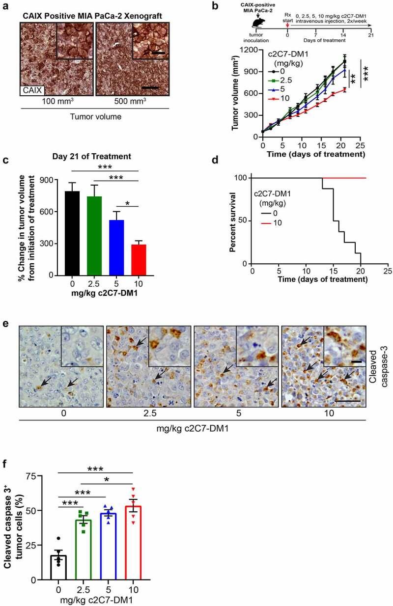
The architectural complexity and heterogeneity of the tumor microenvironment (TME) remains a substantial obstacle in the successful treatment of cancer. Hypoxia, caused by insufficient oxygen supply, and acidosis, resulting from the expulsion of acidic metabolites, are prominent features of the TME. To mitigate the consequences of the hostile TME, cancer cells metabolically rewire themselves and express a series of specific transporters and enzymes instrumental to this adaptation. One of these proteins is carbonic anhydrase (CA)IX, a zinc-containing extracellular membrane bound enzyme that has been shown to play a critical role in the maintenance of a neutral intracellular pH (pH), allowing tumor cells to survive and thrive in these harsh conditions. Although CAIX has been considered a promising cancer target, only two antibody-based therapeutics have been clinically tested so far. To fill this gap, we generated a series of novel monoclonal antibodies (mAbs) that specifically recognize the extracellular domain (ECD) of human CAIX. Here we describe the biophysical and functional properties of a set of antibodies against the CAIX ECD domain and their applicability as: 1) suitable for development as an antibody-drug-conjugate, 2) an inhibitor of CAIX enzyme activity, or 3) an imaging/detection antibody. The results presented here demonstrate the potential of these specific hCAIX mAbs for further development as novel cancer therapeutic and/or diagnostic tools.

摘要

肿瘤微环境(TME)的结构复杂性和异质性仍然是成功治疗癌症的一个重大障碍。缺氧是由于供氧不足引起的,而酸中毒则是由于酸性代谢产物的排出引起的,这是 TME 的突出特征。为了减轻恶劣的 TME 的后果,癌细胞会重新调整自身的代谢,并表达一系列对这种适应至关重要的特定转运蛋白和酶。其中一种蛋白质是碳酸酐酶(CA)IX,它是一种含有锌的细胞外膜结合酶,已被证明在维持中性细胞内 pH(pH)方面发挥着关键作用,使肿瘤细胞能够在这些恶劣条件下生存和生长。尽管 CAIX 已被认为是一种很有前途的癌症靶点,但迄今为止只有两种基于抗体的疗法在临床上进行了测试。为了填补这一空白,我们生成了一系列专门识别人 CAIX 细胞外结构域(ECD)的新型单克隆抗体(mAb)。在这里,我们描述了一组针对 CAIX ECD 结构域的抗体的生物物理和功能特性,并探讨了它们在以下方面的应用潜力:1)适合开发为抗体药物偶联物,2)作为 CAIX 酶活性的抑制剂,或 3)作为成像/检测抗体。这里呈现的结果证明了这些特异性 hCAIX mAb 具有进一步开发为新型癌症治疗和/或诊断工具的潜力。

https://cdn.ncbi.nlm.nih.gov/pmc/blobs/f906/8632296/6cdbc25218eb/KMAB_A_1999194_F0001_OC.jpg

文献AI研究员

20分钟写一篇综述,助力文献阅读效率提升50倍。

立即体验

用中文搜PubMed

大模型驱动的PubMed中文搜索引擎

马上搜索

文档翻译

学术文献翻译模型,支持多种主流文档格式。

立即体验