Suppr超能文献

DNMT3B通过微小RNA-152-3p/NCAM1途径调节A549细胞的增殖。

DNMT3B regulates proliferation of A549 cells through the microRNA-152-3p/NCAM1 pathway.

作者信息

Yang Bo, Huang Shiqing, Chen Hongming, Li Rizhu, Hou Shihao, Zhao Jingjing, Li Yepeng

机构信息

Department of Oncology, The Affiliated Hospital of Youjiang Medical University for Nationalities, Baise, Guangxi Zhuang Autonomous Region 533000, P.R. China.

Department of Cardiothoracic Surgery, The Affiliated Hospital of Youjiang Medical University for Nationalities, Baise, Guangxi Zhuang Autonomous Region 533000, P.R. China.

出版信息

Oncol Lett. 2022 Jan;23(1):11. doi: 10.3892/ol.2021.13129. Epub 2021 Nov 10.

Abstract

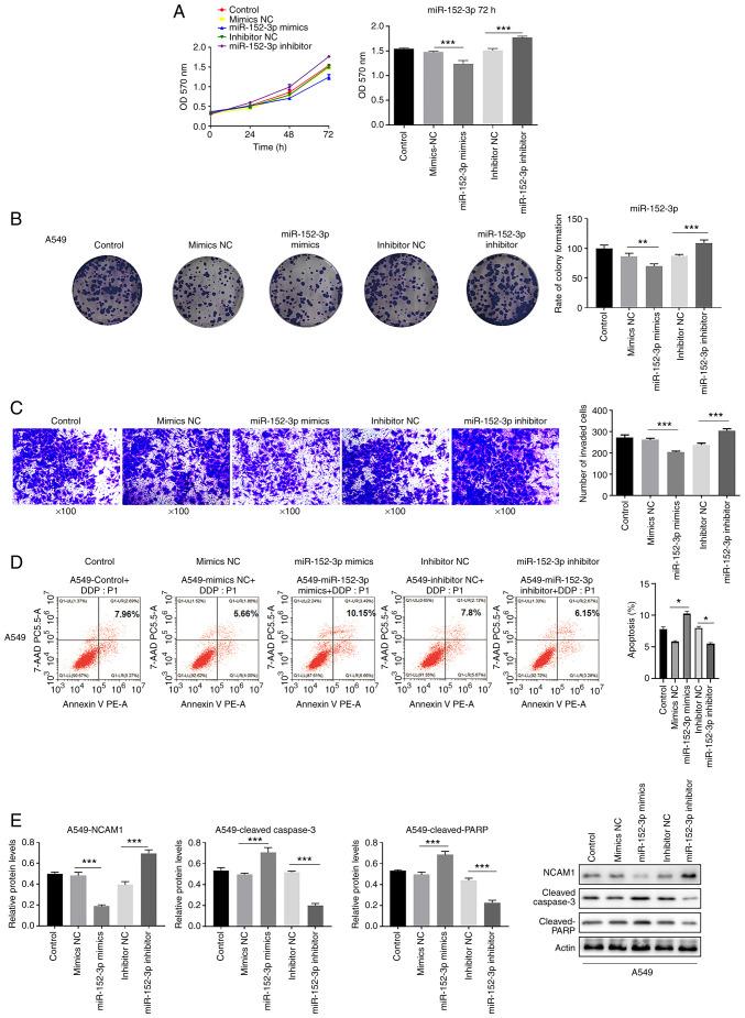
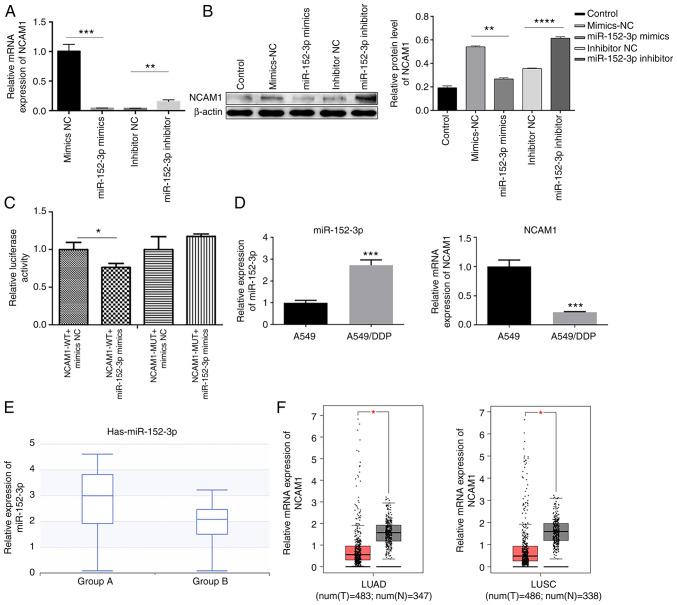
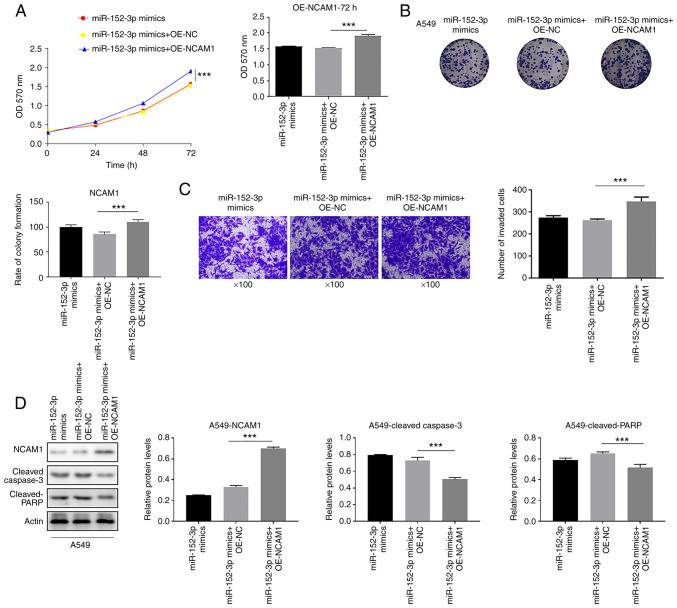
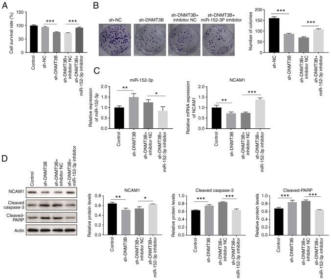
The purpose of the present study was to examine the epigenetic mechanism by which microRNA (miR)-152-3p regulates proliferation in non-small cell lung cancer A549 cells via neural cell adhesion molecule 1 (NCAM1). Bisulfite sequencing PCR (BSP), the gold standard for methylation detection, uses bisulfite-treated DNA to determine its pattern of methylation. Treatment of DNA with bisulfite converts cytosine residues to uracil, but leaves 5-methylcytosine residues unaffected. It was conducted and demonstrated a relatively high level of methylation in the miR-152-3p promoter region. Chromatin immunoprecipitation was combined with PCR to detect the binding of DNA methyltransferase 3B (DNMT3B) protein to miR-152-3p, which tends to occur in the core region of the miR-152-3p gene in A549 cells. Luciferase assay identified NCAM1 as the target gene of miR-152-3p. MTT, colony formation and Transwell assays indicated that miR-152-3p could decrease cell proliferation and invasion and in addition to reducing the expression level of NCAM1. Overexpression of NCAM1 could attenuate the effect of miR-152-3p. DNMT3B knockdown decreased the proliferative ability of A549 cells and increased the expression of miR-152-3p, while decreased that of NCAM1. After treatment with miR-152-3p inhibitor, these effects were attenuated and the NCAM1 expression level was upregulated. The results indicated that miR-152-3p may suppress the proliferation of A549 cells by downregulating NCAM1. In addition, DNMT3B negatively regulated the expression of miR-152-3p via modulation of the methylation level in the miR-152-3p core region, thus mediating the proliferation of lung tumor cells.

摘要

本研究的目的是探讨微小RNA(miR)-152-3p通过神经细胞黏附分子1(NCAM1)调节非小细胞肺癌A549细胞增殖的表观遗传机制。亚硫酸氢盐测序PCR(BSP)是甲基化检测的金标准,它使用经亚硫酸氢盐处理的DNA来确定其甲基化模式。用亚硫酸氢盐处理DNA会将胞嘧啶残基转化为尿嘧啶,但5-甲基胞嘧啶残基不受影响。研究发现并证实miR-152-3p启动子区域存在相对较高水平的甲基化。染色质免疫沉淀结合PCR检测DNA甲基转移酶3B(DNMT3B)蛋白与miR-152-3p的结合,这种结合倾向于发生在A549细胞中miR-152-3p基因的核心区域。荧光素酶报告基因检测确定NCAM1是miR-152-3p的靶基因。MTT、集落形成和Transwell实验表明,miR-152-3p可降低细胞增殖和侵袭能力,同时降低NCAM1的表达水平。NCAM1的过表达可减弱miR-152-3p的作用。敲低DNMT3B可降低A549细胞的增殖能力,增加miR-152-3p的表达,同时降低NCAM1的表达。用miR-152-3p抑制剂处理后,这些作用减弱,NCAM1表达水平上调。结果表明,miR-152-3p可能通过下调NCAM1抑制A549细胞的增殖。此外,DNMT通过调节miR-152-3p核心区域的甲基化水平对miR-152-3p的表达起负调控作用,从而介导肺肿瘤细胞的增殖。

https://cdn.ncbi.nlm.nih.gov/pmc/blobs/6504/8607351/0bc8fbbf2984/ol-23-01-13129-g00.jpg

文献AI研究员

20分钟写一篇综述,助力文献阅读效率提升50倍。

立即体验

用中文搜PubMed

大模型驱动的PubMed中文搜索引擎

马上搜索

文档翻译

学术文献翻译模型,支持多种主流文档格式。

立即体验