Suppr超能文献

广谱和靶向革兰氏阴性菌的抗生素对注射疫苗的抗体亚型反应有不同的调节作用。

Broad-Spectrum and Gram-Negative-Targeting Antibiotics Differentially Regulate Antibody Isotype Responses to Injected Vaccines.

作者信息

Haile Aklilu F, Woodfint Rachel M, Kim Eunsoo, Joldrichsen Marisa R, Berhe Nega, Gebreyes Wondwoossen A, Boyaka Prosper N

机构信息

Department of Veterinary Biosciences, The Ohio State University, Columbus, OH 43210, USA.

Aklilu Lemma Institute of Pathobiology, Addis Ababa University, Addis Ababa 1000, Ethiopia.

出版信息

Vaccines (Basel). 2021 Oct 25;9(11):1240. doi: 10.3390/vaccines9111240.

Abstract

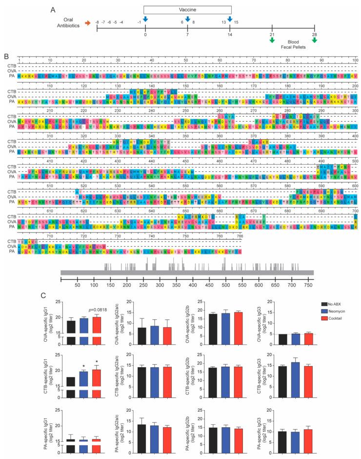
Antibiotics are extensively used worldwide for the treatment of common infections by agents such as and They also represent the most common cause of alteration of the microbiota in people. We addressed whether broad-spectrum and Gram-negative-targeting antibiotics differentially regulate systemic and mucosal immune responses to vaccines. Antibiotics treatment enhances serum IgG1 responses in mice immunized systemically with a model polyvalent vaccine. This increase was not seen for other IgG subclasses and was dependent on the immunogenicity of vaccine antigens. The broad-spectrum antibiotic cocktail also enhanced serum IgA responses. Interestingly, both the broad spectrum and the antibiotic targeting Gram-negative bacteria enhanced the number of IgA antibody secreting cells in the intestinal lamina propria. This effect was unlikely to be due to an increase in cells expressing gut-homing receptors (i.e., CCR9 and αβ) in peripheral tissues. On the other hand, the microbiome in mice treated with antibiotics was characterized by an overall reduction of the number of firmicutes. Furthermore, were increased by either treatment, and were increased by the broad-spectrum antibiotics cocktail. Thus, immunoglobulin isotype and subclass responses are differentially regulated by oral antibiotics treatment and the gut microbiota shapes mucosal antibody responses after systemic immunization.

摘要

抗生素在全球范围内被广泛用于治疗由诸如[未提及具体病原体名称]等病原体引起的常见感染。它们也是人体内微生物群改变的最常见原因。我们研究了广谱抗生素和针对革兰氏阴性菌的抗生素是否对疫苗的全身和黏膜免疫反应有不同的调节作用。抗生素治疗增强了用模型多价疫苗进行全身免疫的小鼠的血清IgG1反应。其他IgG亚类未观察到这种增加,且这种增加取决于疫苗抗原的免疫原性。广谱抗生素组合也增强了血清IgA反应。有趣的是,广谱抗生素和针对革兰氏阴性菌的抗生素都增加了肠道固有层中分泌IgA抗体的细胞数量。这种效应不太可能是由于外周组织中表达肠道归巢受体(即CCR9和αβ)的细胞增加所致。另一方面,用抗生素治疗的小鼠的微生物群特征是厚壁菌门数量总体减少。此外,[未提及具体指标名称]在两种治疗中均增加,[未提及具体指标名称]在广谱抗生素组合治疗中增加。因此,口服抗生素治疗对免疫球蛋白同种型和亚类反应有不同的调节作用,且肠道微生物群在全身免疫后塑造黏膜抗体反应。

https://cdn.ncbi.nlm.nih.gov/pmc/blobs/02a1/8619726/0d0492db8d80/vaccines-09-01240-g001.jpg

文献AI研究员

20分钟写一篇综述,助力文献阅读效率提升50倍。

立即体验

用中文搜PubMed

大模型驱动的PubMed中文搜索引擎

马上搜索

文档翻译

学术文献翻译模型,支持多种主流文档格式。

立即体验