Suppr超能文献

高脂肪饮食诱导肥胖的母体对小鼠早期编程的性别差异及鱼油补充的作用。

Sex Differences in Early Programming by Maternal High Fat Diet Induced-Obesity and Fish Oil Supplementation in Mice.

机构信息

Department of Nutritional Sciences and Obesity Research Institute, Texas Tech University, Lubbock, TX 74909, USA.

Department of Nutrition and Food Studies, Syracuse University, Syracuse, NY 13244, USA.

出版信息

Nutrients. 2021 Oct 21;13(11):3703. doi: 10.3390/nu13113703.

Abstract

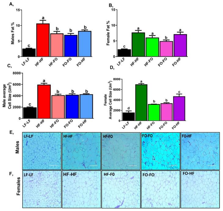
Pre-pregnancy obesity is a contributing factor for impairments in offspring metabolic health. Interventional strategies during pregnancy are a potential approach to alleviate and/or prevent obesity and obesity related metabolic alterations in the offspring. Fish oil (FO), rich in omega-3 polyunsaturated fatty acids (-3 PUFAs) exerts metabolic health benefits. However, the role of FO in early life remains still unknown. Hence, this study objective was to determine the effect of FO supplementation in mice from pre-pregnancy through lactation, and to study the post-natal metabolic health effects in gonadal fat and liver of offspring fed high fat (HF) diet with or without FO. Female C57BL6J mice aged 4-5 weeks were fed a HF (45% fat) diet supplemented with or without FO (30 g/kg of diet) and low fat (LF; 10% fat) pre-pregnancy through lactation. After weaning, offspring (male and female) from HF or FO dams either continued the same diet (HF-HF and FO-FO) or switched to the other diet (HF-FO and FO-HF) for 13 weeks, creating four groups of treatment, and LF-LF was used as a control group. Serum, gonadal fat and liver tissue were collected at termination for metabolic analyses. Offspring of both sexes fed HF with or without fish oil gained ( < 0.05) more weight post weaning, compared to LF-LF-fed mice. All the female offspring groups supplemented with FO had reduced body weight compared to the respective male groups. Further, FO-FO supplementation in both sexes ( < 0.05) improved glucose clearance and insulin sensitivity compared to HF-HF. All FO-FO fed mice had significantly reduced adipocyte size compared to HF-HF group in both male and females. Inflammation, measured by mRNA levels of monocyte chemoattractant protein 1 , was reduced ( < 0.05) with FO supplementation in both sexes in gonadal fat and in the liver. Markers of fatty acid synthesis, fatty acid synthase () showed no sex specific differences in gonadal fat and liver of mice supplemented with HF. Female mice had lower liver triglycerides than male counterparts. Supplementation of FO in mice improved metabolic health of offspring by lowering markers of lipid synthesis and inflammation.

摘要

孕前肥胖是导致后代代谢健康受损的一个因素。在孕期采取干预策略可能有助于减轻和/或预防肥胖以及后代肥胖相关的代谢改变。富含 ω-3 多不饱和脂肪酸 (-3PUFAs) 的鱼油对代谢健康有益。然而,鱼油在生命早期的作用仍不清楚。因此,本研究的目的是确定在妊娠前至哺乳期补充鱼油对小鼠的影响,并研究在高脂肪 (HF) 饮食中添加或不添加鱼油对后代性腺脂肪和肝脏的产后代谢健康的影响。4-5 周龄的 C57BL6J 雌性小鼠在妊娠前至哺乳期给予高脂肪 (45%脂肪) 饮食补充或不补充鱼油 (30g/kg 饮食) 和低脂肪 (10%脂肪)。断奶后,来自 HF 或 FO 母鼠的雄性和雌性后代继续给予相同饮食 (HF-HF 和 FO-FO) 或切换至另一种饮食 (HF-FO 和 FO-HF) 喂养 13 周,创建了 4 组处理,LF-LF 作为对照组。实验结束时收集血清、性腺脂肪和肝组织进行代谢分析。与 LF-LF 喂养的小鼠相比,无论是否添加鱼油,所有雄性和雌性 HF 喂养的后代在断奶后体重增加 ( < 0.05)。与各自的雄性组相比,所有添加鱼油的雌性后代组体重减轻。此外,与 HF-HF 相比,所有雄性和雌性 FO-FO 组的葡萄糖清除率和胰岛素敏感性均得到改善 ( < 0.05)。与 HF-HF 组相比,所有 FO-FO 喂养的小鼠的脂肪细胞大小均显著减小,无论性别如何。在性腺脂肪和肝脏中,mRNA 水平测定的单核细胞趋化蛋白 1 的炎症减少 ( < 0.05),在雄性和雌性中均添加了鱼油。在性腺脂肪和肝脏中,脂肪酸合成的标志物脂肪酸合酶 () 在补充 HF 的雄性和雌性小鼠中没有表现出性别特异性差异。雌性小鼠的肝甘油三酯低于雄性。在补充 FO 后,通过降低脂质合成和炎症标志物,改善了后代的代谢健康。

https://cdn.ncbi.nlm.nih.gov/pmc/blobs/3b14/8625698/0aa1f1a48ffa/nutrients-13-03703-g001.jpg

文献AI研究员

20分钟写一篇综述,助力文献阅读效率提升50倍。

立即体验

用中文搜PubMed

大模型驱动的PubMed中文搜索引擎

马上搜索

文档翻译

学术文献翻译模型,支持多种主流文档格式。

立即体验