Suppr超能文献

骨形态发生蛋白9通过PI3K/AKT/m-TOR信号通路增强与脐静脉内皮细胞共培养的人羊膜间充质干细胞的成骨和血管生成反应。

Bone morphogenetic protein 9 enhances osteogenic and angiogenic responses of human amniotic mesenchymal stem cells cocultured with umbilical vein endothelial cells through the PI3K/AKT/m-TOR signaling pathway.

作者信息

Liu Ziming, Li Yuwan, Yang Jianye, Huang Jiaxing, Luo Changqi, Zhang Jun, Yan Wenqiang, Ao Yingfang

机构信息

Department of Sports Medicine, Peking University Third Hospital, Institute of Sports Medicine of Peking University, Beijing Key Laboratory of Sports Injuries, Beijing 100191, China.

Department of Orthopaedics, The First Affiliated Hospital of Zunyi Medical University, Zunyi 563000, Guizhou, China.

出版信息

Aging (Albany NY). 2021 Nov 27;13(22):24829-24849. doi: 10.18632/aging.203718.

Abstract

BACKGROUND

Neovascularization plays an essential part in bone fracture and defect healing, constructing tissue engineered bone that targets bone regeneration. Bone morphogenetic protein 9 (BMP9) is a regular indicator that potentiates osteogenic and angiogenic differentiation of MSCs.

OBJECTIVES

To investigate the effects of BMP9 on osteogenesis and angiogenesis of human amniotic mesenchymal stem cells (hAMSCs) cocultured with human umbilical vein endothelial cells (HUVECs) and determine the possible underlying molecular mechanism.

RESULTS

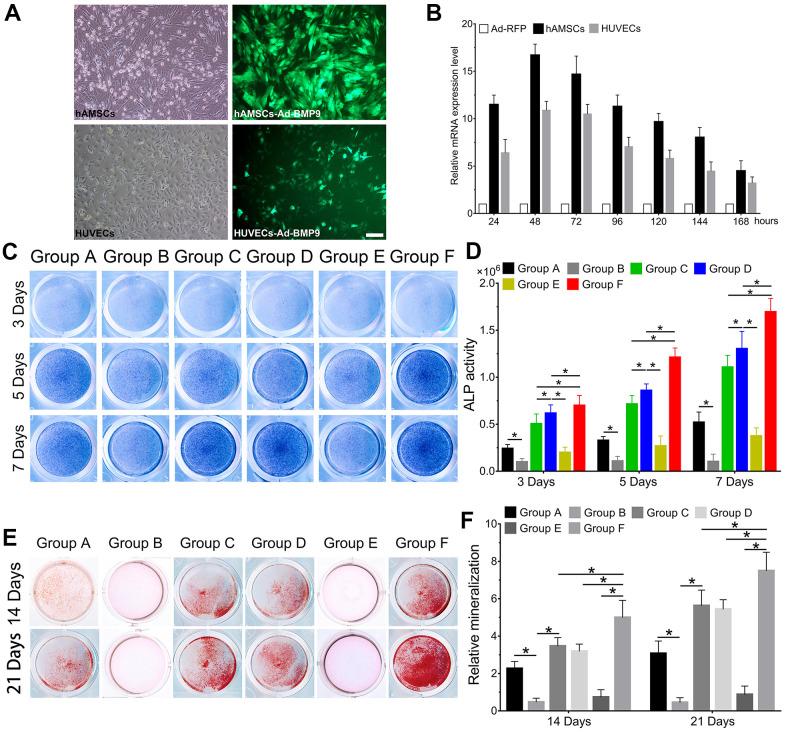
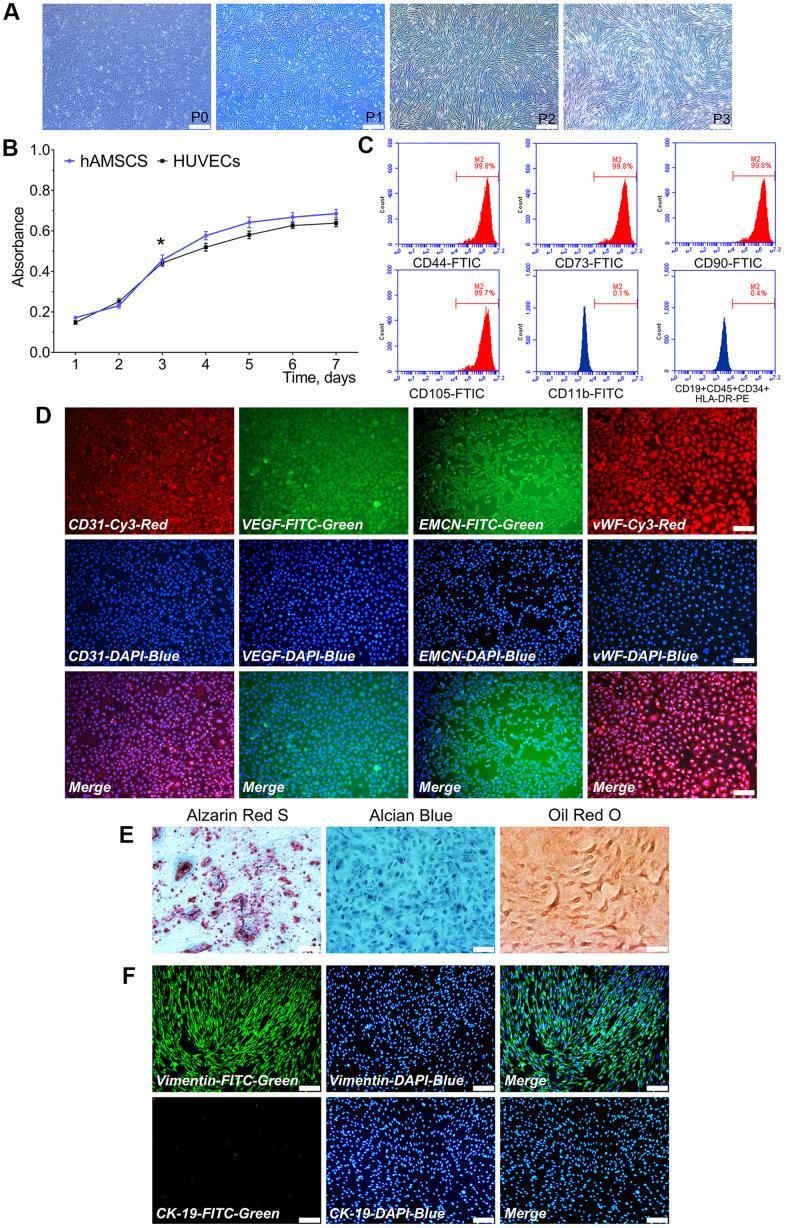
The isolated hAMSCs expressed surface markers of MSCs. hAMSCs cocultured with HUVECs enhance osteogenic differentiation and upregulate the expression of angiogenic factors. BMP9 not only potentiates angiogenic signaling of hAMSCs cocultured with HUVECs also increases ectopic bone formation and subcutaneous vessel invasion. Mechanically, the coupling effect between osteogenesis and angiogenesis induced by BMP9 was activated by the BMP/Smad and PI3K/AKT/m-TOR signaling pathways.

CONCLUSIONS

BMP9-enhanced osteoblastic and angiogenic differentiation in cocultivation with hAMSCs and HUVECs and also provide a chance to harness the BMP9-regulated coordinated effect between osteogenic and angiogenic pathways through BMP/Smad and PI3K/AKT/m-TOR signalings.

MATERIALS AND METHODS

The ALP and Alizarin Red S staining assay to determine the effects of osteoblastic differentiation. RT-qPCR and western blot was measured the expression of angiogenesis-related factors. Ectopic bone formation was established and retrieved bony masses were subjected to histochemical staining. The angiogenesis ability and vessel invasion were subsequently determined by immunofluorescence staining. Molecular mechanisms such as the BMP/Smad and PI3K/AKT/m-TOR signaling pathways were detected by ELISA and western blot analysis.

摘要

背景

血管新生在骨折和缺损愈合中起着至关重要的作用,构建靶向骨再生的组织工程骨。骨形态发生蛋白9(BMP9)是增强间充质干细胞成骨和血管生成分化的常规指标。

目的

研究BMP9对与人脐静脉内皮细胞(HUVECs)共培养的人羊膜间充质干细胞(hAMSCs)成骨和血管生成的影响,并确定可能的潜在分子机制。

结果

分离的hAMSCs表达间充质干细胞的表面标志物。与HUVECs共培养的hAMSCs增强成骨分化并上调血管生成因子的表达。BMP9不仅增强与HUVECs共培养的hAMSCs的血管生成信号,还增加异位骨形成和皮下血管侵入。机制上,BMP9诱导的成骨和血管生成之间的耦合效应由BMP/Smad和PI3K/AKT/m-TOR信号通路激活。

结论

BMP9在与hAMSCs和HUVECs共培养中增强成骨细胞和血管生成分化,并且还提供了通过BMP/Smad和PI3K/AKT/m-TOR信号传导利用BMP9调节的成骨和血管生成途径之间协同效应的机会。

材料与方法

采用碱性磷酸酶(ALP)和茜素红S染色法检测成骨分化效果。采用实时定量聚合酶链反应(RT-qPCR)和蛋白质免疫印迹法检测血管生成相关因子的表达。建立异位骨形成模型,对取出的骨块进行组织化学染色。随后通过免疫荧光染色确定血管生成能力和血管侵入情况。通过酶联免疫吸附测定(ELISA)和蛋白质免疫印迹分析检测BMP/Smad和PI3K/AKT/m-TOR信号通路等分子机制。

https://cdn.ncbi.nlm.nih.gov/pmc/blobs/ae75/8660623/c31e5d4f8a1d/aging-13-203718-g001.jpg

文献AI研究员

20分钟写一篇综述,助力文献阅读效率提升50倍。

立即体验

用中文搜PubMed

大模型驱动的PubMed中文搜索引擎

马上搜索

文档翻译

学术文献翻译模型,支持多种主流文档格式。

立即体验