Suppr超能文献

RSPO2 和 RANKL 通过 LGR4 信号调节破骨细胞前转移龛形成和骨转移。

RSPO2 and RANKL signal through LGR4 to regulate osteoclastic premetastatic niche formation and bone metastasis.

机构信息

Shanghai Key Laboratory of Regulatory Biology, Institute of Biomedical Sciences and School of Life Sciences, East China Normal University, Shanghai, China.

Precision Research Center for Refractory Diseases, Institute for Clinical Research, Shanghai General Hospital, Shanghai Jiao Tong University School of Medicine, Shanghai, China.

出版信息

J Clin Invest. 2022 Jan 18;132(2). doi: 10.1172/JCI144579.

Abstract

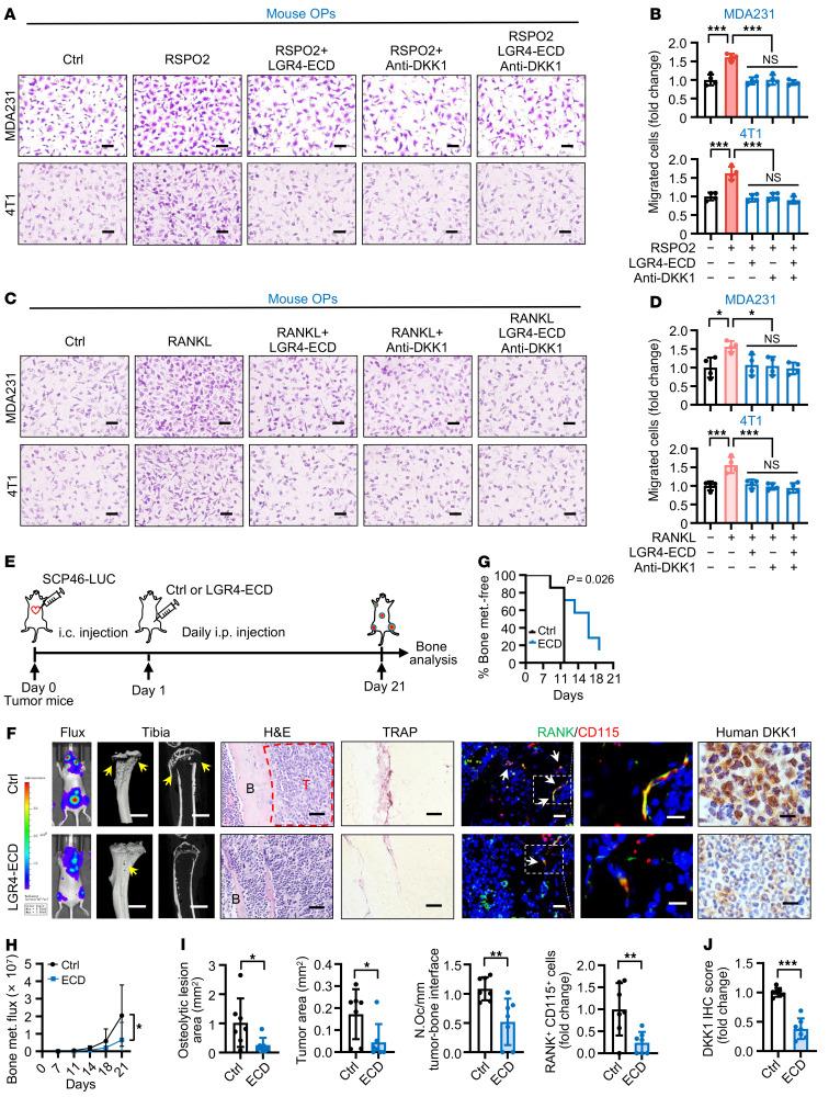
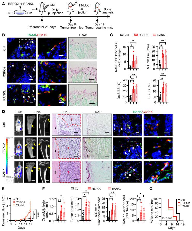
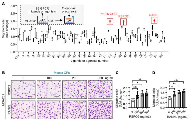
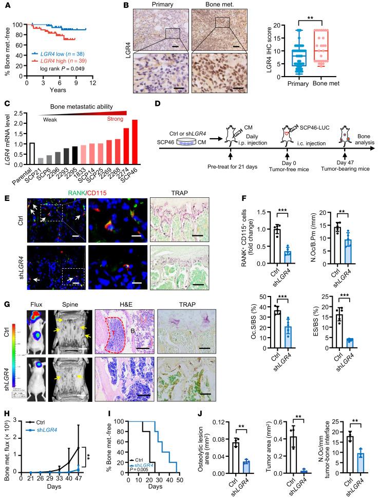
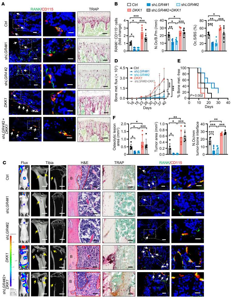
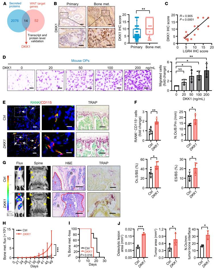
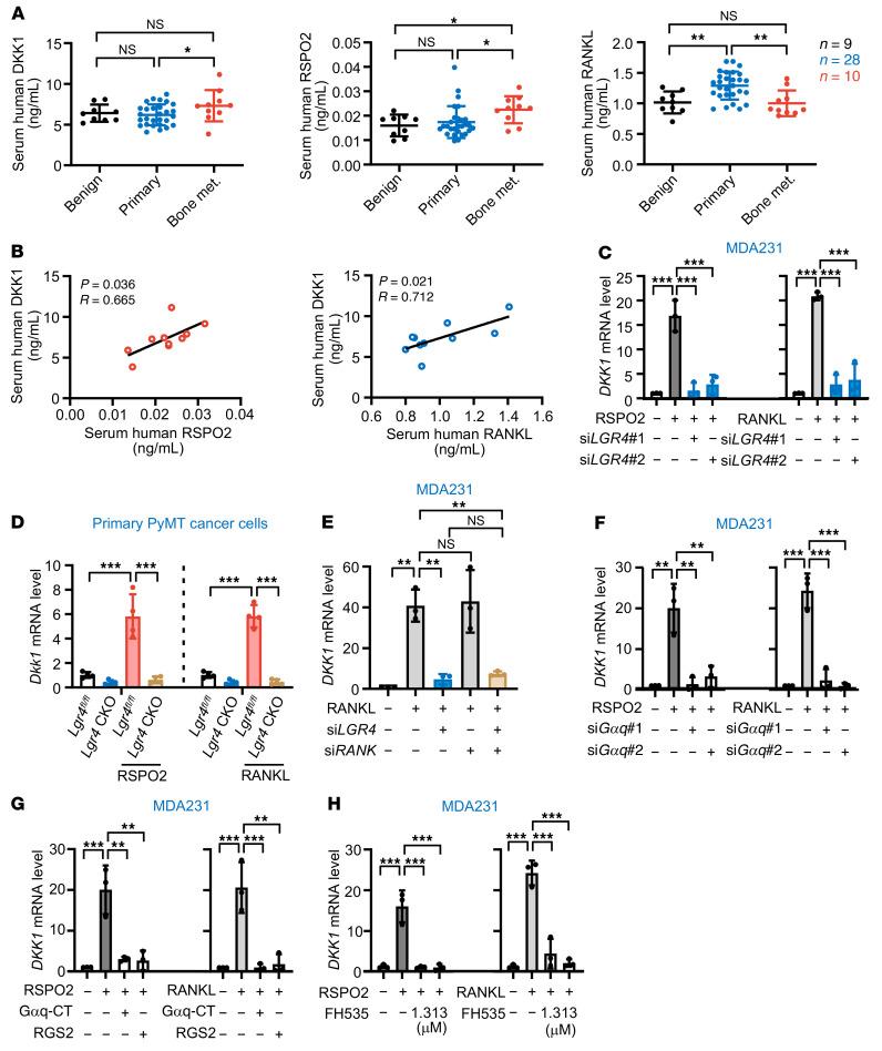
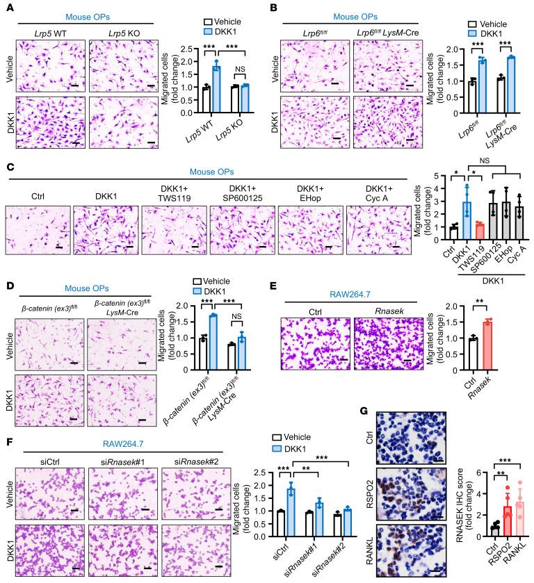
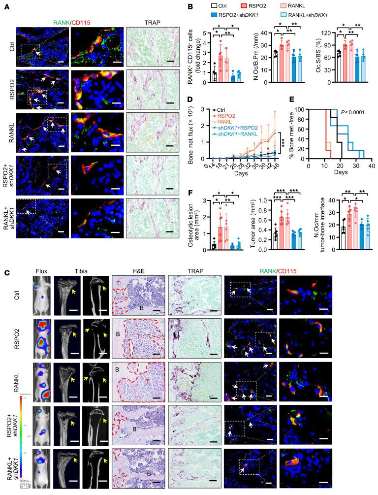
Therapeutics targeting osteoclasts are commonly used treatments for bone metastasis; however, whether and how osteoclasts regulate premetastatic niche and bone tropism are largely unknown. In this study, we report that osteoclast precursors (OPs) can function as a premetastatic niche component that facilitates breast cancer (BCa) bone metastasis at early stages. At the molecular level, unbiased GPCR ligand/agonist screening in BCa cells suggested that R-spondin 2 (RSPO2) and RANKL, through interaction with their receptor LGR4, promoted osteoclastic premetastatic niche formation and enhanced BCa bone metastasis. This was achieved by RSPO2/RANKL-LGR4 signal modulating the WNT inhibitor DKK1 through Gαq and β-catenin signaling. DKK1 directly facilitated OP recruitment through suppression of its receptor LDL receptor-related protein 5 (LRP5) but not LRP6, upregulating Rnasek expression via inhibition of canonical WNT signaling. In clinical samples, RSPO2, LGR4, and DKK1 expression showed a positive correlation with BCa bone metastasis. Furthermore, soluble LGR4 extracellular domain (ECD) protein, acting as a decoy receptor for RSPO2 and RANKL, significantly alleviated bone metastasis and osteolytic lesions in a mouse bone metastasis model. These findings provide unique insights into the functional role of OPs as key components of the premetastatic niche for BCa bone metastasis and identify RSPO2/RANKL-LGR4 signaling as a promising target for inhibiting BCa bone metastasis.

摘要

靶向破骨细胞的治疗方法通常被用于治疗骨转移;然而,破骨细胞是否以及如何调节肿瘤转移前生态位和骨趋向性在很大程度上还不清楚。在这项研究中,我们报告称,破骨细胞前体细胞 (OPs) 可以作为肿瘤转移前生态位的组成部分,在早期促进乳腺癌 (BCa) 骨转移。在分子水平上,对 BCa 细胞中的无偏 GPCR 配体/激动剂筛选表明,RSPO2 和 RANKL 通过与其受体 LGR4 的相互作用,促进破骨细胞肿瘤转移前生态位的形成,并增强 BCa 骨转移。这是通过 RSPO2/RANKL-LGR4 信号通过 Gαq 和 β-catenin 信号来调节 WNT 抑制剂 DKK1 实现的。DKK1 通过抑制其受体 LDL 受体相关蛋白 5 (LRP5) 但不 LRP6 来直接促进 OP 的募集,从而通过抑制经典 WNT 信号来上调 Rnasek 的表达。在临床样本中,RSPO2、LGR4 和 DKK1 的表达与 BCa 骨转移呈正相关。此外,可溶性 LGR4 细胞外结构域 (ECD) 蛋白作为 RSPO2 和 RANKL 的诱饵受体,在小鼠骨转移模型中显著缓解了骨转移和溶骨性病变。这些发现为 OPs 作为 BCa 骨转移肿瘤转移前生态位的关键组成部分的功能作用提供了独特的见解,并确定了 RSPO2/RANKL-LGR4 信号作为抑制 BCa 骨转移的有前途的靶点。

https://cdn.ncbi.nlm.nih.gov/pmc/blobs/f29e/8759794/c00bd7fdcad0/jci-132-144579-g073.jpg

文献AI研究员

20分钟写一篇综述,助力文献阅读效率提升50倍。

立即体验

用中文搜PubMed

大模型驱动的PubMed中文搜索引擎

马上搜索

文档翻译

学术文献翻译模型,支持多种主流文档格式。

立即体验