Suppr超能文献

连接两个糖传感器的神经回路调节了饱腹感依赖的果糖驱动。

A neural circuit linking two sugar sensors regulates satiety-dependent fructose drive in .

作者信息

Musso Pierre-Yves, Junca Pierre, Gordon Michael D

机构信息

Department of Zoology and Life Sciences Institute, University of British Columbia, Vancouver, Canada.

出版信息

Sci Adv. 2021 Dec 3;7(49):eabj0186. doi: 10.1126/sciadv.abj0186. Epub 2021 Dec 1.

Abstract

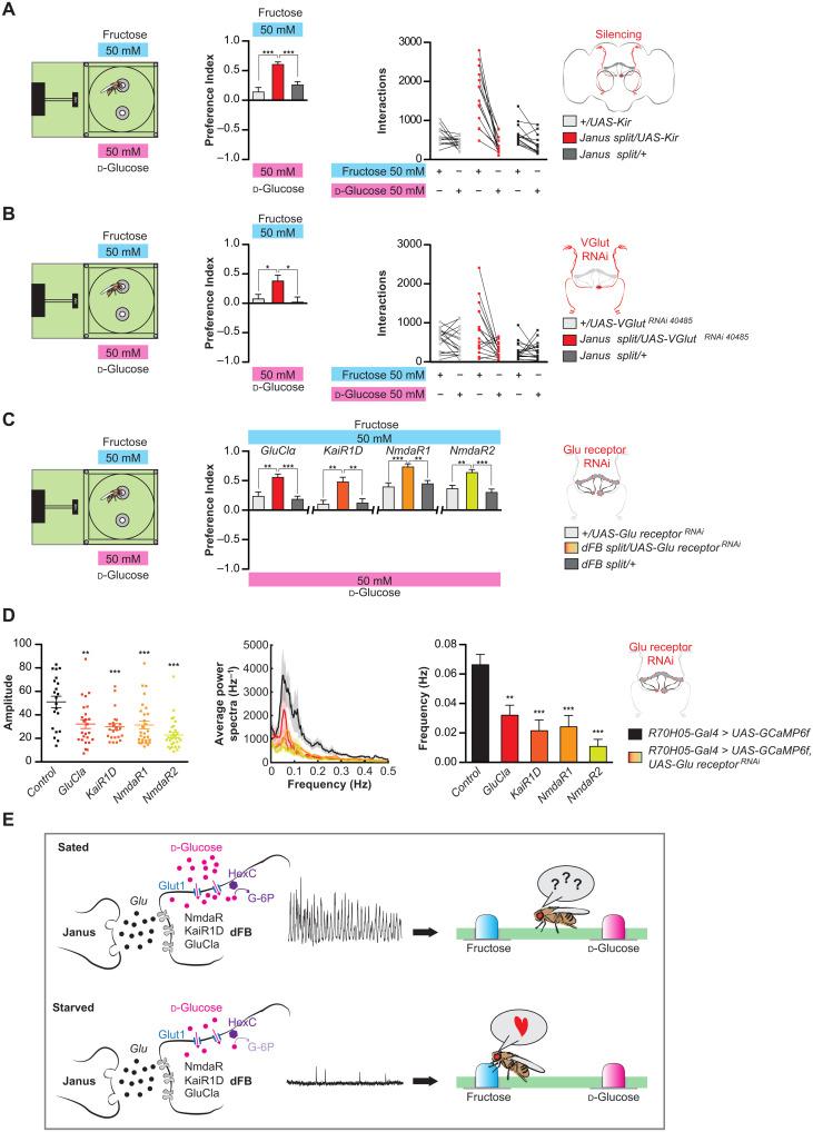
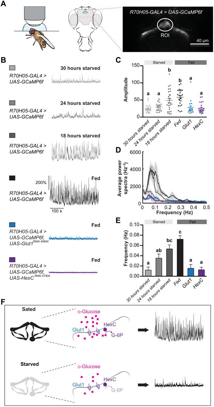
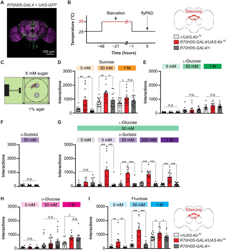
In flies, neuronal sensors detect prandial changes in circulating fructose levels and either sustain or terminate feeding, depending on internal state. Here, we describe a three-part neural circuit that imparts satiety-dependent modulation of fructose sensing. We show that dorsal fan-shaped body neurons display oscillatory calcium activity when hemolymph glucose is high and that these oscillations require glutamatergic input from SLP-AB or “Janus” neurons projecting from the protocerebrum to the asymmetric body. Suppression of activity in this circuit, either by starvation or by genetic silencing, promotes specific drive for fructose ingestion. This is achieved through neuropeptidergic signaling by tachykinin, which is released from the fan-shaped body when glycemia is high. Tachykinin, in turn, signals to Gr43a-positive fructose sensors to modulate their response to fructose. Together, our results demonstrate how a three-layer neural circuit links the detection of two sugars to produce precise satiety-dependent control of feeding behavior.

摘要

在果蝇中,神经元传感器可检测循环中果糖水平的进食后变化,并根据内部状态维持或终止进食。在此,我们描述了一个由三部分组成的神经回路,该回路赋予了对果糖感知的饱腹感依赖性调节。我们发现,当血淋巴葡萄糖含量高时,背侧扇形体神经元会显示出振荡性钙活动,并且这些振荡需要来自从原脑投射到不对称体的SLP-AB或“两面神”神经元的谷氨酸能输入。通过饥饿或基因沉默抑制该回路中的活动,会促进对果糖摄取的特定驱动。这是通过速激肽的神经肽信号传导实现的,当血糖水平高时,速激肽从扇形体释放。反过来,速激肽向Gr43a阳性果糖传感器发出信号,以调节它们对果糖的反应。总之,我们的结果证明了一个三层神经回路如何将两种糖类的检测联系起来,以产生对进食行为的精确的饱腹感依赖性控制。

https://cdn.ncbi.nlm.nih.gov/pmc/blobs/bdd6/8635442/1822b2664436/sciadv.abj0186-f1.jpg

文献AI研究员

20分钟写一篇综述,助力文献阅读效率提升50倍。

立即体验

用中文搜PubMed

大模型驱动的PubMed中文搜索引擎

马上搜索

文档翻译

学术文献翻译模型,支持多种主流文档格式。

立即体验