Suppr超能文献

淋球菌侵入上皮细胞既依赖于细胞极性又依赖于埃兹蛋白。

Gonococcal invasion into epithelial cells depends on both cell polarity and ezrin.

机构信息

Department of Cell Biology and Molecular Genetics, University of Maryland, College Park, Maryland, United States of America.

Marine & Pathogenic Microbiology Lab, National Sun Yat-Sen University, Kaohsiung, Taiwan.

出版信息

PLoS Pathog. 2021 Dec 1;17(12):e1009592. doi: 10.1371/journal.ppat.1009592. eCollection 2021 Dec.

Abstract

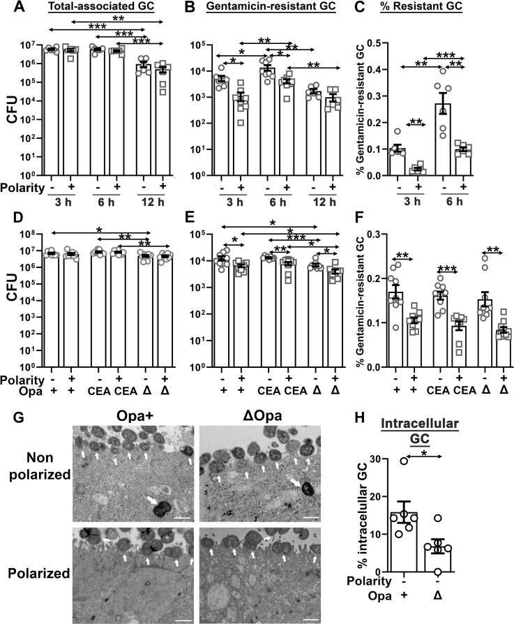
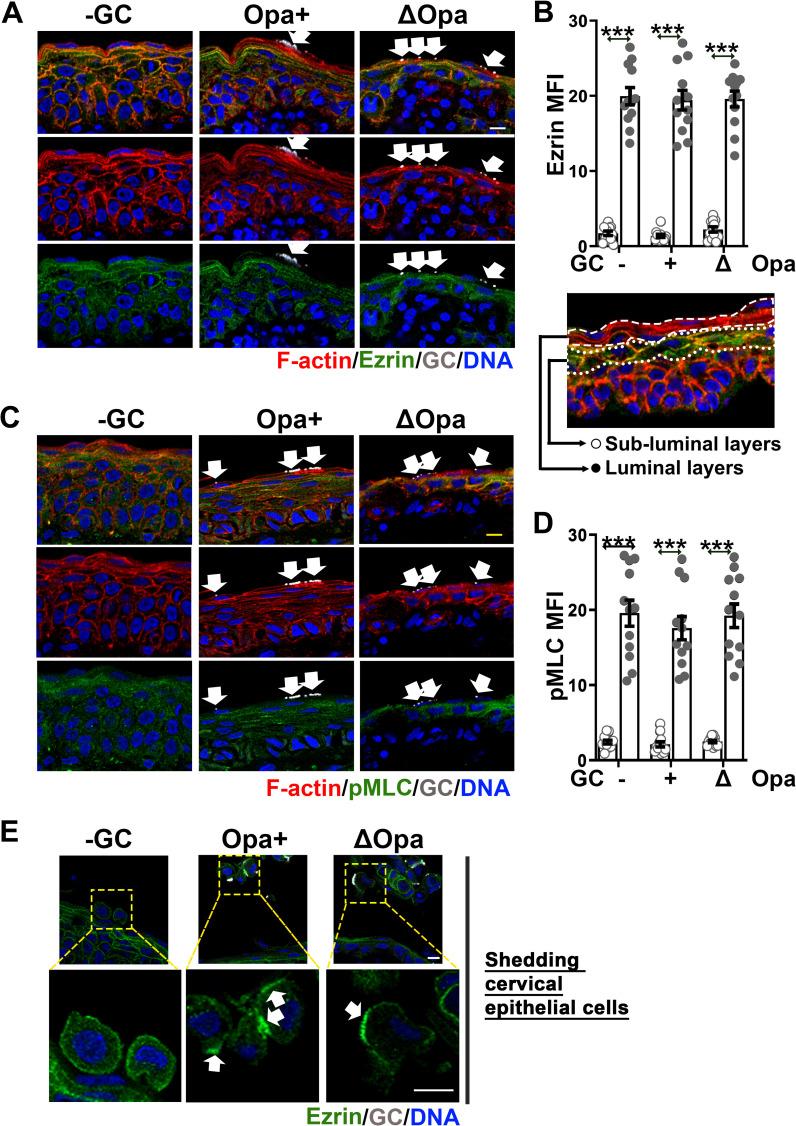
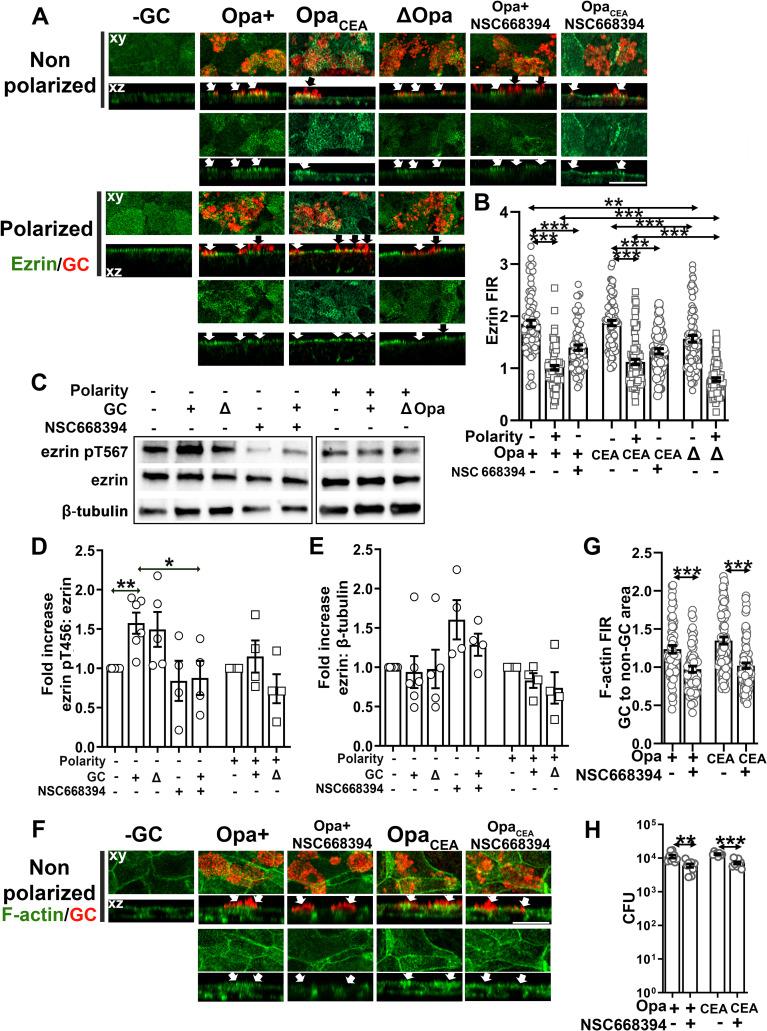
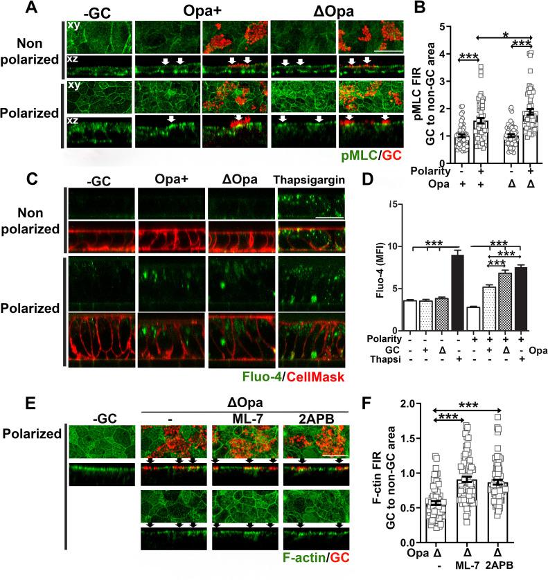
Neisseria gonorrhoeae (GC) establishes infection in women from the cervix, lined with heterogeneous epithelial cells from non-polarized stratified at the ectocervix to polarized columnar at the endocervix. We have previously shown that GC differentially colonize and transmigrate across the ecto and endocervical epithelia. However, whether and how GC invade into heterogeneous cervical epithelial cells is unknown. This study examined GC entry of epithelial cells with various properties, using human cervical tissue explant and non-polarized/polarized epithelial cell line models. While adhering to non-polarized and polarized epithelial cells at similar levels, GC invaded into non-polarized more efficiently than polarized epithelial cells. The enhanced GC invasion in non-polarized epithelial cells was associated with increased ezrin phosphorylation, F-actin and ezrin recruitment to GC adherent sites, and the elongation of GC-associated microvilli. Inhibition of ezrin phosphorylation inhibited F-actin and ezrin recruitment and microvilli elongation, leading to a reduction in GC invasion. The reduced GC invasion in polarized epithelial cells was associated with non-muscle myosin II-mediated F-actin disassembly and microvilli denudation at GC adherence sites. Surprisingly, intraepithelial GC were only detected inside epithelial cells shedding from the cervix by immunofluorescence microscopy, but not significantly in the ectocervical and the endocervical regions. We observed similar ezrin and F-actin recruitment in exfoliated cervical epithelial cells but not in those that remained in the ectocervical epithelium, as the luminal layer of ectocervical epithelial cells expressed ten-fold lower levels of ezrin than those beneath. However, GC inoculation induced F-actin reduction and myosin recruitment in the endocervix, similar to what was seen in polarized epithelial cells. Collectively, our results suggest that while GC invade non-polarized epithelial cells through ezrin-driven microvilli elongation, the apical polarization of ezrin and F-actin inhibits GC entry into polarized epithelial cells.

摘要

淋病奈瑟菌(GC)从宫颈感染女性,宫颈上皮细胞从非极化的外宫颈的分层上皮到内宫颈的极化柱状上皮呈异质化。我们之前已经表明,GC 会在宫颈外和内上皮细胞上差异定植和穿越。然而,GC 是否以及如何侵入异质宫颈上皮细胞尚不清楚。本研究使用人宫颈组织外植体和非极化/极化上皮细胞系模型,研究了具有不同特性的 GC 进入上皮细胞的情况。虽然 GC 在非极化和极化上皮细胞上的黏附水平相似,但 GC 更容易侵入非极化上皮细胞。在非极化上皮细胞中,GC 入侵增强与 ezrin 磷酸化、F-肌动蛋白和 ezrin 募集到 GC 黏附部位以及 GC 相关微绒毛的伸长有关。抑制 ezrin 磷酸化抑制 F-肌动蛋白和 ezrin 募集以及微绒毛伸长,导致 GC 入侵减少。极化上皮细胞中 GC 入侵减少与 GC 黏附部位非肌球蛋白 II 介导的 F-肌动蛋白解聚和微绒毛脱落有关。令人惊讶的是,通过免疫荧光显微镜仅在从宫颈脱落的上皮细胞内检测到上皮内 GC,而在宫颈外和宫颈内区域并未明显检测到。我们观察到在脱落的宫颈上皮细胞中 ezrin 和 F-肌动蛋白募集相似,但在留在宫颈外上皮细胞中的上皮细胞中则不然,因为宫颈外上皮细胞的腔层表达的 ezrin 水平比其下方低十倍。然而,与极化上皮细胞中观察到的情况一样,GC 接种诱导了宫颈内 F-肌动蛋白减少和肌球蛋白募集。总的来说,我们的结果表明,虽然 GC 通过 ezrin 驱动的微绒毛伸长侵入非极化上皮细胞,但 ezrin 和 F-肌动蛋白的顶端极化抑制了 GC 进入极化上皮细胞。

https://cdn.ncbi.nlm.nih.gov/pmc/blobs/f01f/8668114/6e2b8eba44e9/ppat.1009592.g001.jpg

文献AI研究员

20分钟写一篇综述,助力文献阅读效率提升50倍。

立即体验

用中文搜PubMed

大模型驱动的PubMed中文搜索引擎

马上搜索

文档翻译

学术文献翻译模型,支持多种主流文档格式。

立即体验