Suppr超能文献

RNA 结合蛋白 SRSF3 在巨核细胞成熟和血小板生成中具有重要作用。

The RNA-binding protein SRSF3 has an essential role in megakaryocyte maturation and platelet production.

机构信息

Biomedical Manufacturing CSIRO, VIC, Australia.

Australian Regenerative Medicine Institute, Monash University, VIC, Australia.

出版信息

Blood. 2022 Mar 3;139(9):1359-1373. doi: 10.1182/blood.2021013826.

Abstract

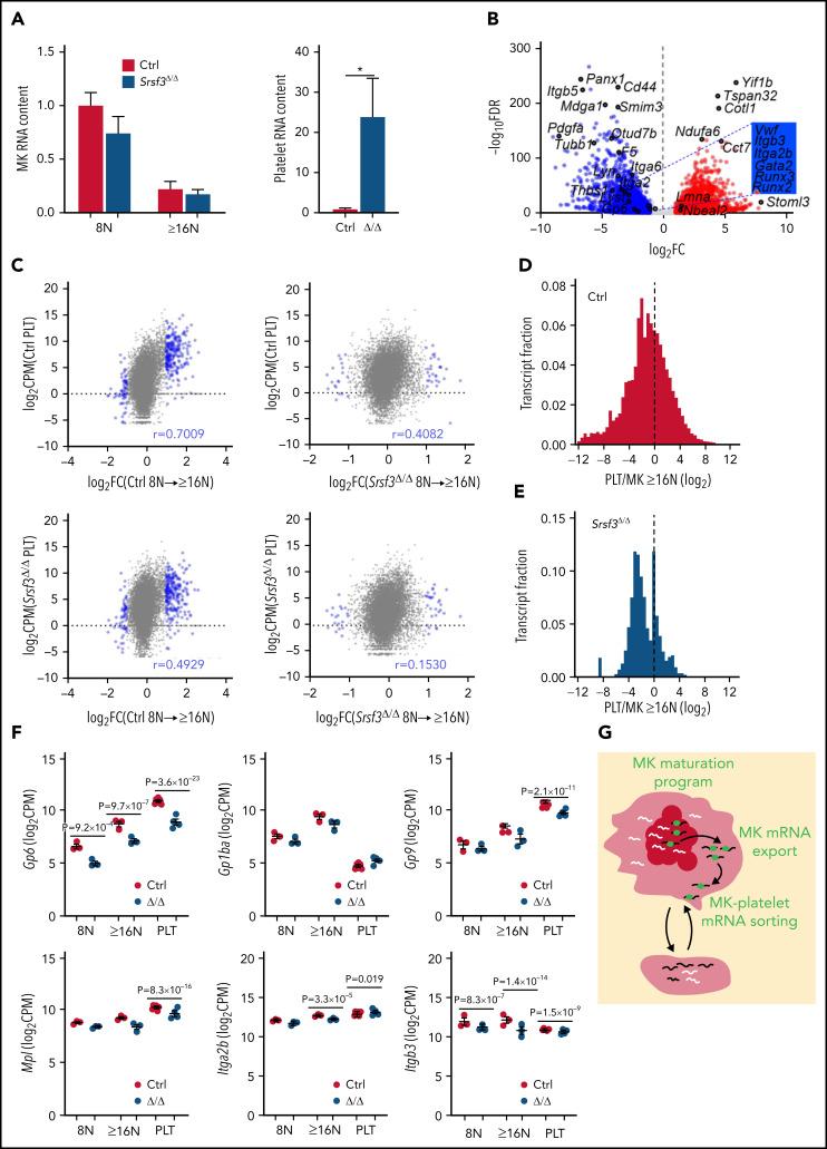
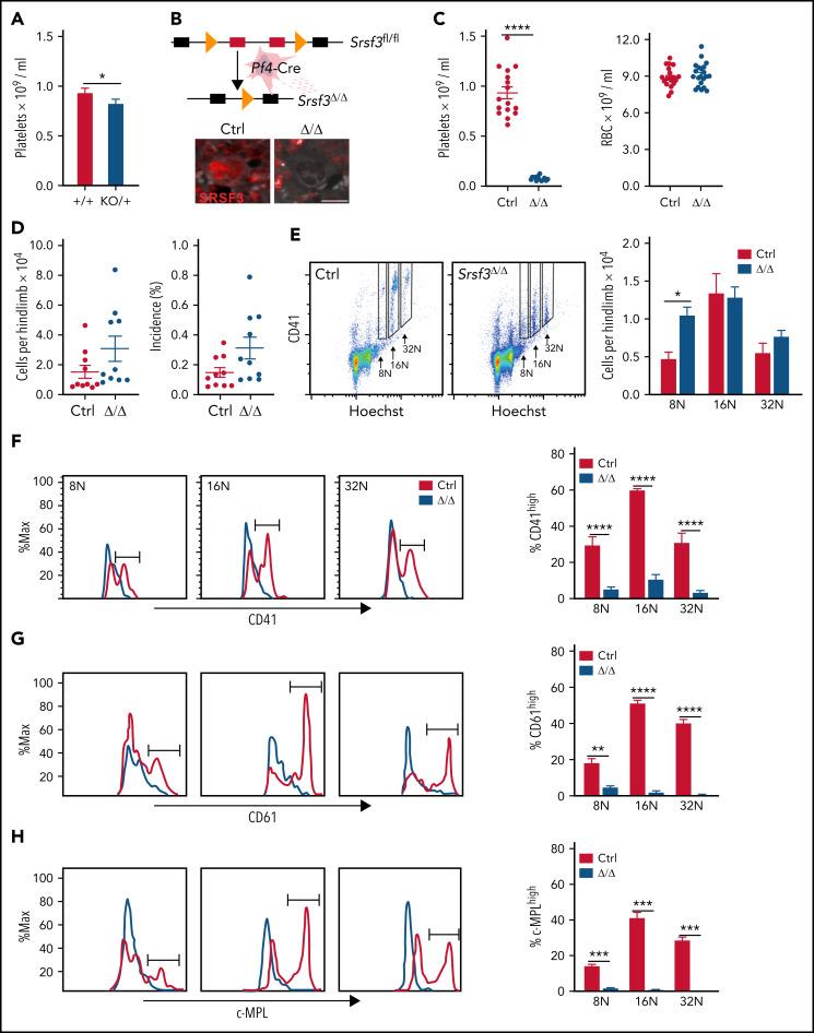
RNA processing is increasingly recognized as a critical control point in the regulation of different hematopoietic lineages including megakaryocytes responsible for the production of platelets. Platelets are anucleate cytoplasts that contain a rich repertoire of RNAs encoding proteins with essential platelet functions derived from the parent megakaryocyte. It is largely unknown how RNA binding proteins contribute to the development and functions of megakaryocytes and platelets. We show that serine-arginine-rich splicing factor 3 (SRSF3) is essential for megakaryocyte maturation and generation of functional platelets. Megakaryocyte-specific deletion of Srsf3 in mice led to macrothrombocytopenia characterized by megakaryocyte maturation arrest, dramatically reduced platelet counts, and abnormally large functionally compromised platelets. SRSF3 deficient megakaryocytes failed to reprogram their transcriptome during maturation and to load platelets with RNAs required for normal platelet function. SRSF3 depletion led to nuclear accumulation of megakaryocyte mRNAs, demonstrating that SRSF3 deploys similar RNA regulatory mechanisms in megakaryocytes as in other cell types. Our study further suggests that SRSF3 plays a role in sorting cytoplasmic megakaryocyte RNAs into platelets and demonstrates how SRSF3-mediated RNA processing forms a central part of megakaryocyte gene regulation. Understanding SRSF3 functions in megakaryocytes and platelets provides key insights into normal thrombopoiesis and platelet pathologies as SRSF3 RNA targets in megakaryocytes are associated with platelet diseases.

摘要

RNA 加工越来越被认为是调节不同造血谱系(包括负责产生血小板的巨核细胞)的一个关键控制点。血小板是无核的细胞质,包含丰富的 RNA repertoire,这些 RNA 编码来自母巨核细胞的具有重要血小板功能的蛋白质。RNA 结合蛋白如何促进巨核细胞和血小板的发育和功能在很大程度上是未知的。我们表明,丝氨酸-精氨酸丰富剪接因子 3(SRSF3)是巨核细胞成熟和功能性血小板生成所必需的。在小鼠中特异性敲除巨核细胞中的 Srsf3 导致巨核细胞成熟停滞、血小板计数显著减少和功能异常的大型血小板,表现为巨血小板减少症。SRSF3 缺陷的巨核细胞在成熟过程中无法重新编程其转录组,也无法将正常血小板功能所需的 RNA 加载到血小板中。SRSF3 耗竭导致巨核细胞 mRNA 的核积累,表明 SRSF3 在巨核细胞中部署了与其他细胞类型相似的 RNA 调节机制。我们的研究进一步表明,SRSF3 在将细胞质巨核细胞 RNA 分选到血小板中发挥作用,并展示了 SRSF3 介导的 RNA 加工如何成为巨核细胞基因调控的核心部分。了解 SRSF3 在巨核细胞和血小板中的功能为正常的血栓生成和血小板病理提供了关键的见解,因为 SRSF3 在巨核细胞中的 RNA 靶标与血小板疾病有关。

https://cdn.ncbi.nlm.nih.gov/pmc/blobs/4543/8900270/4b897954e2b1/bloodBLD2021013826absf1.jpg

文献AI研究员

20分钟写一篇综述,助力文献阅读效率提升50倍。

立即体验

用中文搜PubMed

大模型驱动的PubMed中文搜索引擎

马上搜索

文档翻译

学术文献翻译模型,支持多种主流文档格式。

立即体验