Suppr超能文献

秀丽隐杆线虫的 PEZO-1 是一种机械敏感性离子通道,参与食物感知。

C. elegans PEZO-1 is a mechanosensitive ion channel involved in food sensation.

机构信息

Department of Physiology, College of Medicine, University of Tennessee Health Science Center, Memphis, TN.

Integrated Biomedical Sciences Graduate Program, College of Graduate Health Sciences, University of Tennessee Health Science Center, Memphis, TN.

出版信息

J Gen Physiol. 2022 Jan 3;154(1). doi: 10.1085/jgp.202112960. Epub 2021 Dec 2.

Abstract

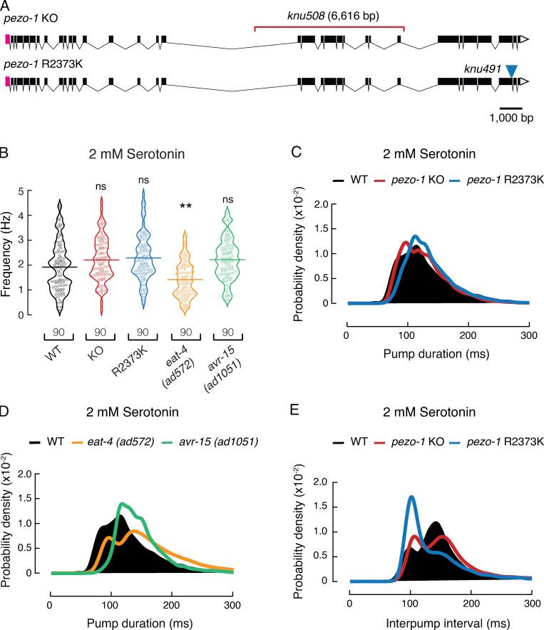
PIEZO channels are force sensors essential for physiological processes, including baroreception and proprioception. The Caenorhabditis elegans genome encodes an orthologue gene of the Piezo family, pezo-1, which is expressed in several tissues, including the pharynx. This myogenic pump is an essential component of the C. elegans alimentary canal, whose contraction and relaxation are modulated by mechanical stimulation elicited by food content. Whether pezo-1 encodes a mechanosensitive ion channel and contributes to pharyngeal function remains unknown. Here, we leverage genome editing, genetics, microfluidics, and electropharyngeogram recording to establish that pezo-1 is expressed in the pharynx, including in a proprioceptive-like neuron, and regulates pharyngeal function. Knockout (KO) and gain-of-function (GOF) mutants reveal that pezo-1 is involved in fine-tuning pharyngeal pumping frequency, as well as sensing osmolarity and food mechanical properties. Using pressure-clamp experiments in primary C. elegans embryo cultures, we determine that pezo-1 KO cells do not display mechanosensitive currents, whereas cells expressing wild-type or GOF PEZO-1 exhibit mechanosensitivity. Moreover, infecting the Spodoptera frugiperda cell line with a baculovirus containing the G-isoform of pezo-1 (among the longest isoforms) demonstrates that pezo-1 encodes a mechanosensitive channel. Our findings reveal that pezo-1 is a mechanosensitive ion channel that regulates food sensation in worms.

摘要

PIEZO 通道是生理过程(包括血压感受和本体感受)所必需的力传感器。秀丽隐杆线虫的基因组编码了 Piezo 家族的一个直系同源基因 pezo-1,该基因在包括咽在内的几种组织中表达。这种肌源性泵是秀丽隐杆线虫消化道的一个重要组成部分,其收缩和松弛受到食物内容物引起的机械刺激的调节。pezo-1 是否编码机械敏感离子通道并有助于咽功能仍然未知。在这里,我们利用基因组编辑、遗传学、微流控和电咽图记录来确定 pezo-1 在咽中表达,包括在一种本体感受样神经元中,并调节咽功能。敲除(KO)和功能获得(GOF)突变体表明,pezo-1 参与微调咽泵的频率,以及感知渗透压和食物的机械特性。我们在原代秀丽隐杆线虫胚胎培养物中进行压力钳实验,确定 pezo-1 KO 细胞不显示机械敏感电流,而表达野生型或 GOF PEZO-1 的细胞表现出机械敏感性。此外,用含有 pezo-1 G-异构体(最长异构体之一)的杆状病毒感染 Spodoptera frugiperda 细胞系表明,pezo-1 编码一种机械敏感通道。我们的研究结果表明,pezo-1 是一种机械敏感的离子通道,调节蠕虫对食物的感知。

https://cdn.ncbi.nlm.nih.gov/pmc/blobs/273c/8647359/0859cc9ca3c1/JGP_202112960_Fig1.jpg

文献AI研究员

20分钟写一篇综述,助力文献阅读效率提升50倍。

立即体验

用中文搜PubMed

大模型驱动的PubMed中文搜索引擎

马上搜索

文档翻译

学术文献翻译模型,支持多种主流文档格式。

立即体验