Suppr超能文献

新型Src抑制剂AZD0424与MEK抑制剂联合用于癌症治疗的通路分析

Pathway profiling of a novel SRC inhibitor, AZD0424, in combination with MEK inhibitors for cancer treatment.

作者信息

Dawson John C, Munro Alison, Macleod Kenneth, Muir Morwenna, Timpson Paul, Williams Robert J, Frame Margaret, Brunton Valerie G, Carragher Neil O

机构信息

Cancer Research UK Edinburgh Centre, Institute of Genetics and Cancer, University of Edinburgh, Edinburgh, UK.

Cancer Theme, The Kinghorn Cancer Centre, Garvan Institute of Medical Research, Sydney, Australia.

出版信息

Mol Oncol. 2022 Mar;16(5):1072-1090. doi: 10.1002/1878-0261.13151. Epub 2021 Dec 18.

Abstract

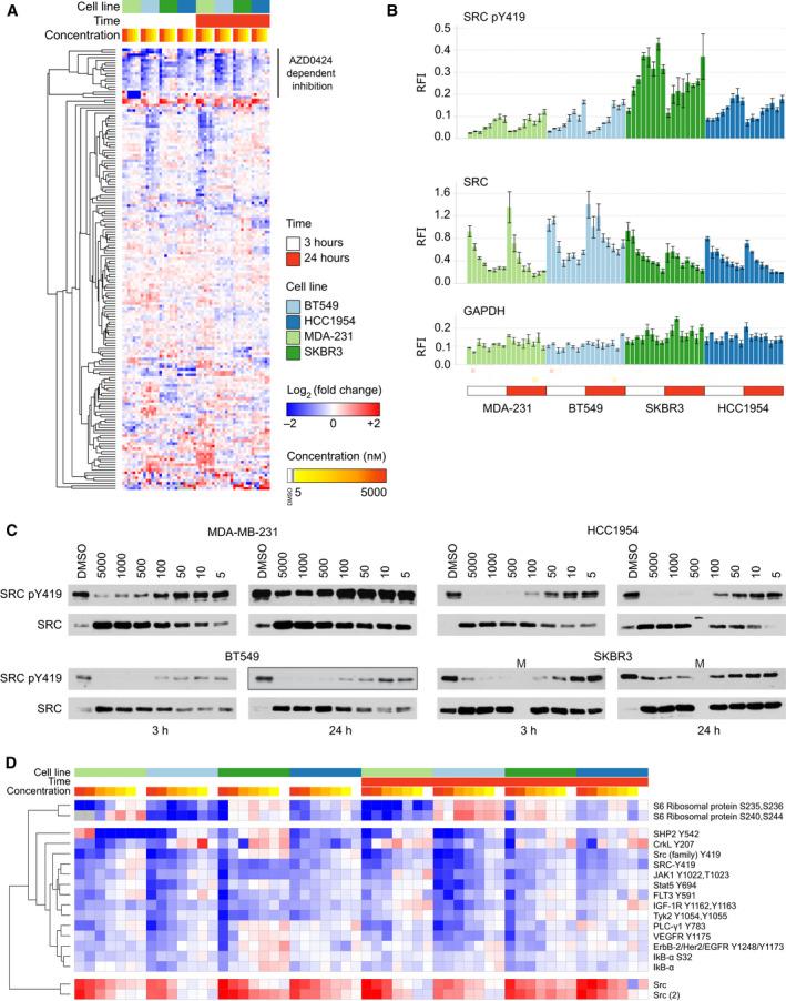
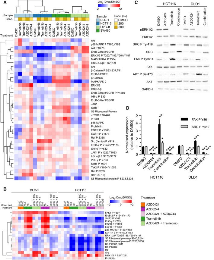
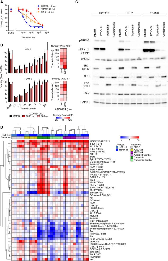
A more comprehensive understanding of how cells respond to drug intervention, the likely immediate signalling responses and how resistance may develop within different microenvironments will help inform treatment regimes. The nonreceptor tyrosine kinase SRC regulates many cellular signalling processes, and pharmacological inhibition has long been a target of cancer drug discovery projects. Here, we describe the in vitro and in vivo characterisation of the small-molecule SRC inhibitor AZD0424. We show that AZD0424 potently inhibits the phosphorylation of tyrosine-419 of SRC (IC50 ~ 100 nm) in many cancer cell lines; however, inhibition of cell viability, via a G1 cell cycle arrest, was observed only in a subset of cancer cell lines in the low (on target) micromolar range. We profiled the changes in intracellular pathway signalling in cancer cells following exposure to AZD0424 and other targeted therapies using reverse-phase protein array (RPPA) analysis. We demonstrate that SRC is activated in response to treatment of KRAS-mutant colorectal cell lines with MEK inhibitors (trametinib or AZD6244) and that AZD0424 abrogates this. Cell lines treated with trametinib or AZD6244 in combination with AZD0424 had reduced EGFR, FAK and SRC compensatory activation, and cell viability was synergistically inhibited. In vivo, trametinib treatment of mice-bearing HCT116 tumours increased phosphorylation of SRC on Tyr419, and, when combined with AZD0424, inhibition of tumour growth was greater than with trametinib alone. We also demonstrate that drug-induced resistance to trametinib is not re-sensitised by AZD0424 treatment in vitro, likely as a result of multiple compensatory signalling mechanisms; however, inhibition of SRC remains an effective way to block invasion of trametinib-resistant tumour cells. These data imply that SRC inhibition may offer a useful addition to MEK inhibitor combination strategies.

摘要

更全面地了解细胞如何对药物干预作出反应、可能的即时信号反应以及在不同微环境中耐药性如何产生,将有助于为治疗方案提供依据。非受体酪氨酸激酶SRC调节许多细胞信号传导过程,长期以来,药理学抑制一直是癌症药物研发项目的目标。在此,我们描述了小分子SRC抑制剂AZD0424的体外和体内特性。我们发现,AZD0424在许多癌细胞系中能有效抑制SRC酪氨酸-419位点的磷酸化(IC50约为100 nM);然而,仅在低(靶点相关)微摩尔范围内的一部分癌细胞系中观察到通过G1期细胞周期阻滞抑制细胞活力。我们使用反相蛋白阵列(RPPA)分析,描绘了癌细胞暴露于AZD0424和其他靶向治疗后细胞内信号通路的变化。我们证明,用MEK抑制剂(曲美替尼或AZD6244)治疗KRAS突变型结直肠癌细胞系会激活SRC,而AZD0424可消除这种激活。用曲美替尼或AZD6244与AZD0424联合处理的细胞系,其表皮生长因子受体(EGFR)、粘着斑激酶(FAK)和SRC的代偿性激活减少,细胞活力受到协同抑制。在体内,用曲美替尼治疗携带HCT116肿瘤的小鼠会增加SRC酪氨酸419位点的磷酸化,当与AZD0424联合使用时,对肿瘤生长的抑制作用大于单独使用曲美替尼。我们还证明,体外实验中,AZD0424处理不会使对曲美替尼产生的药物性耐药重新敏感,这可能是多种代偿性信号传导机制导致的;然而,抑制SRC仍然是阻断曲美替尼耐药肿瘤细胞侵袭的有效方法。这些数据表明,抑制SRC可能是对MEK抑制剂联合策略的有益补充。

https://cdn.ncbi.nlm.nih.gov/pmc/blobs/5104/8895456/ce6d9d89f1f7/MOL2-16-1072-g003.jpg

文献AI研究员

20分钟写一篇综述,助力文献阅读效率提升50倍。

立即体验

用中文搜PubMed

大模型驱动的PubMed中文搜索引擎

马上搜索

文档翻译

学术文献翻译模型,支持多种主流文档格式。

立即体验