Suppr超能文献

Epac-2 通过保护肠道屏障和抑制 NF-κB/MAPK 信号通路改善 Il-10 小鼠自发性结肠炎。

Epac-2 ameliorates spontaneous colitis in Il-10 mice by protecting the intestinal barrier and suppressing NF-κB/MAPK signalling.

机构信息

Department of Central Laboratory, First Affiliated Hospital of Bengbu Medical College, Bengbu, China.

Anhui Key Laboratory of Tissue Transplantation, Bengbu Medical College, Bengbu, China.

出版信息

J Cell Mol Med. 2022 Jan;26(1):216-227. doi: 10.1111/jcmm.17077. Epub 2021 Dec 3.

Abstract

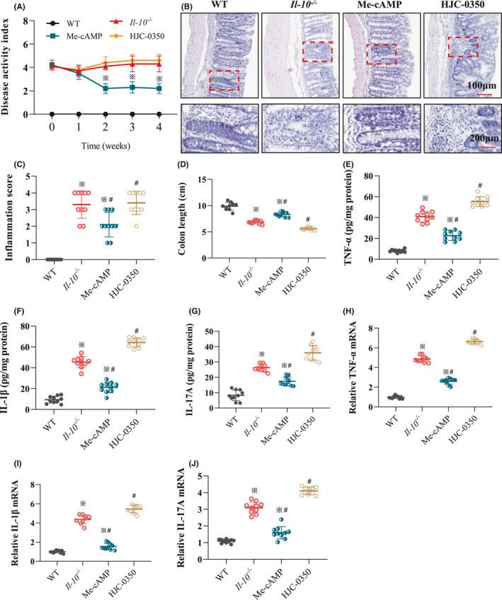
Intestinal barrier dysfunction and intestinal inflammation interact in the progression of Crohn's disease (CD). A recent study indicated that Epac-2 protected the intestinal barrier and had anti-inflammatory effects. The present study examined the function of Epac-2 in CD-like colitis. Interleukin-10 gene knockout (Il-10 ) mice exhibit significant spontaneous enteritis and were used as the CD model. These mice were treated with Epac-2 agonists (Me-cAMP) or Epac-2 antagonists (HJC-0350) or were fed normally (control), and colitis and intestinal barrier structure and function were compared. A Caco-2 and RAW 264.7 cell co-culture system were used to analyse the effects of Epac-2 on the cross-talk between intestinal epithelial cells and inflammatory cells. Epac-2 activation significantly ameliorated colitis in mice, which was indicated by reductions in the colitis inflammation score, the expression of inflammatory factors and intestinal permeability. Epac-2 activation also decreased Caco-2 cell permeability in an LPS-induced cell co-culture system. Epac-2 activation significantly suppressed nuclear factor (NF)-κB/mitogen-activated protein kinase (MAPK) signalling in vivo and in vitro. Epac-2 may be a therapeutic target for CD based on its anti-inflammatory functions and protective effects on the intestinal barrier.

摘要

肠屏障功能障碍和肠道炎症在克罗恩病(CD)的进展中相互作用。最近的一项研究表明,Epac-2 可保护肠屏障并具有抗炎作用。本研究探讨了 Epac-2 在 CD 样结肠炎中的作用。白细胞介素-10 基因敲除(Il-10)小鼠表现出明显的自发性肠炎,被用作 CD 模型。这些小鼠用 Epac-2 激动剂(Me-cAMP)或 Epac-2 拮抗剂(HJC-0350)治疗或正常喂养(对照),比较结肠炎和肠屏障结构和功能。Caco-2 和 RAW 264.7 细胞共培养系统用于分析 Epac-2 对肠上皮细胞和炎症细胞之间串扰的影响。Epac-2 的激活显著改善了小鼠的结肠炎,这表现在结肠炎炎症评分、炎症因子表达和肠道通透性的降低。Epac-2 激活还降低了 LPS 诱导的细胞共培养系统中 Caco-2 细胞的通透性。Epac-2 的激活在体内和体外均显著抑制核因子(NF)-κB/丝裂原活化蛋白激酶(MAPK)信号通路。Epac-2 可能是 CD 的治疗靶点,因为它具有抗炎作用和对肠屏障的保护作用。

https://cdn.ncbi.nlm.nih.gov/pmc/blobs/c3fb/8742196/3e7640fbb1c3/JCMM-26-216-g004.jpg

文献AI研究员

20分钟写一篇综述,助力文献阅读效率提升50倍。

立即体验

用中文搜PubMed

大模型驱动的PubMed中文搜索引擎

马上搜索

文档翻译

学术文献翻译模型,支持多种主流文档格式。

立即体验