Suppr超能文献

酸性微环境决定了……的抗生素敏感性和生物膜形成

Acidic Microenvironment Determines Antibiotic Susceptibility and Biofilm Formation of .

作者信息

Lin Qiao, Pilewski Joseph M, Di Y Peter

机构信息

Department of Environmental and Occupational Health, University of Pittsburgh, Pittsburgh, PA, United States.

Division of Pulmonary, Allergy, and Critical Care Medicine, Department of Medicine, University of Pittsburgh, Pittsburgh, PA, United States.

出版信息

Front Microbiol. 2021 Nov 19;12:747834. doi: 10.3389/fmicb.2021.747834. eCollection 2021.

Abstract

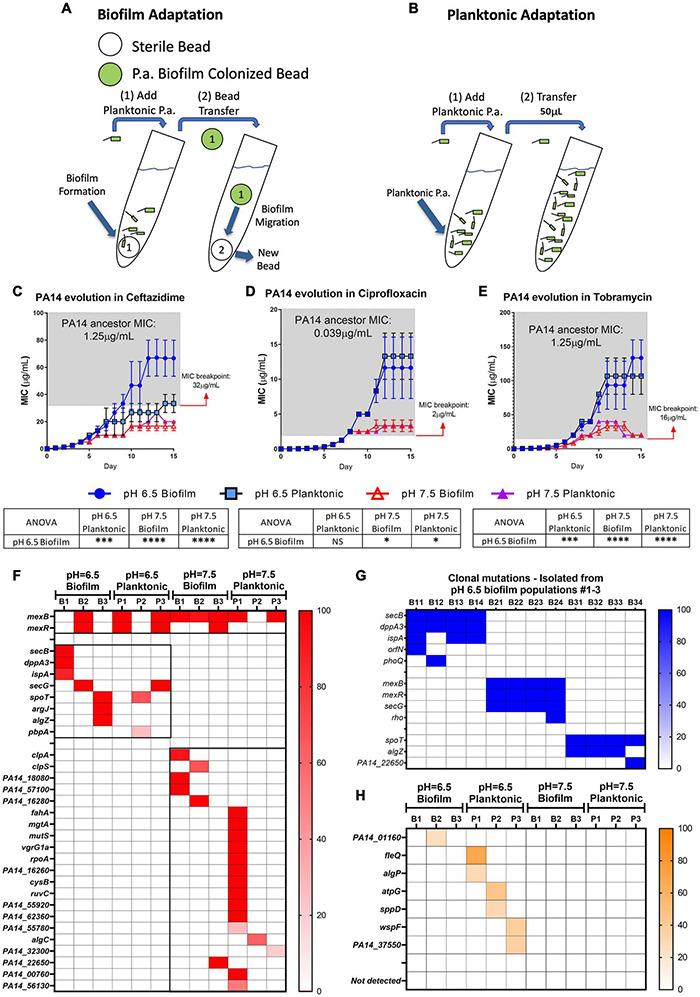
is the most prevalent bacterial species that contribute to cystic fibrosis (CF) respiratory failure. The impaired function of CF transmembrane conductance regulator leads to abnormal epithelial ClHCO transport and acidification of airway surface liquid. However, it remains unclear why the CF lung is most commonly infected by versus other pathogens. We carried out studies to investigate if lower pH helps adapt and thrive in the CF-like acidic lung environment. Our results revealed that generally forms more biofilm, induces antibiotic resistance faster in acidic conditions, and can be reversed by returning the acidic environment to physiologically neutral conditions. appears to be highly adaptive to the CF-like acidic pH environment. By studying the effects of an acidic environment on bacterial response, we may provide a new therapeutic option in preventing chronic infection and colonization.

摘要

是导致囊性纤维化(CF)呼吸衰竭的最常见细菌物种。CF跨膜传导调节因子功能受损会导致上皮细胞氯离子/碳酸氢根转运异常以及气道表面液体酸化。然而,目前尚不清楚为何CF肺部最常被该细菌而非其他病原体感染。我们开展了研究以调查较低的pH值是否有助于该细菌在类似CF的酸性肺部环境中适应并茁壮成长。我们的结果显示,该细菌通常会形成更多生物膜,在酸性条件下更快诱导抗生素耐药性,并且通过将酸性环境恢复到生理中性条件可以逆转这种情况。该细菌似乎对类似CF的酸性pH环境具有高度适应性。通过研究酸性环境对细菌反应的影响,我们或许能为预防慢性该细菌感染和定植提供一种新的治疗选择。

https://cdn.ncbi.nlm.nih.gov/pmc/blobs/0bff/8640179/edfd3fd8cf21/fmicb-12-747834-g001.jpg

文献AI研究员

20分钟写一篇综述,助力文献阅读效率提升50倍。

立即体验

用中文搜PubMed

大模型驱动的PubMed中文搜索引擎

马上搜索

文档翻译

学术文献翻译模型,支持多种主流文档格式。

立即体验