Suppr超能文献

乳铁传递蛋白通过JAK/STAT3信号通路调节前列腺癌的免疫微环境。

LTF Regulates the Immune Microenvironment of Prostate Cancer Through JAK/STAT3 Pathway.

作者信息

Zhao Qi, Cheng Yingying, Xiong Ying

机构信息

Department of Urology, The First Affiliated Hospital of Yangtze University, Jingzhou, China.

出版信息

Front Oncol. 2021 Nov 10;11:692117. doi: 10.3389/fonc.2021.692117. eCollection 2021.

Abstract

BACKGROUND

The study of the immune microenvironment in prostate cancer (PRAD) has brought new opportunities for the current traditional treatment regimens. Therefore, our goal is to develop a universal immunodiagnostic marker to improve patient survival.

METHODS

Bioinformatics analysis: We collected 591 samples from The Cancer Genome Atlas (TCGA) and Gene Expression Omnibus (GEO) cohorts and evaluated the abundance and distribution of immune cell members in the PRAD expression profile matrix in the mixed cell population by CIBERSORT, ESTIMATE, single-sample gene set enrichment analysis (ssGSEA), and other methods. The target genes related to PRAD immune microenvironment and tumor mutation load were obtained by overlap analysis and verified by pan-cancer analysis. Cell experiment: The cell transfection scheme was designed, and the experiment was divided into three groups: overexpressing lactoferrin (LTF) group, empty plasmid group, and control group. After obtaining cells in each group, the gene and protein expression levels of LTF and signal transduction of signal transducer and activator of transcription 3 (STAT3) and granulocyte-macrophage colony-stimulating factor (GM-CSF) in the above three groups were detected by real-time PCR and Western blot, respectively. Finally, the level of GM-CSF secretion in the three groups was detected by ELISA.

RESULTS

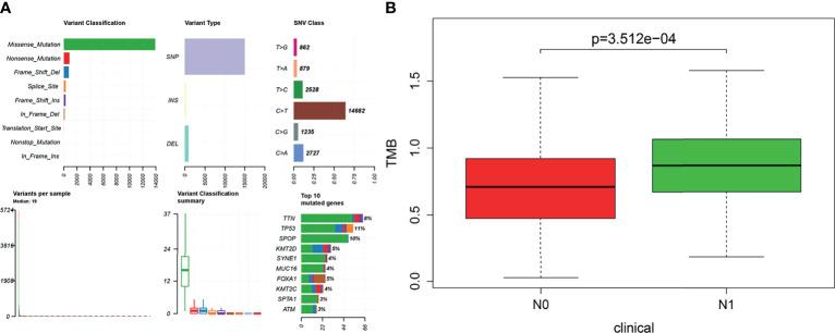
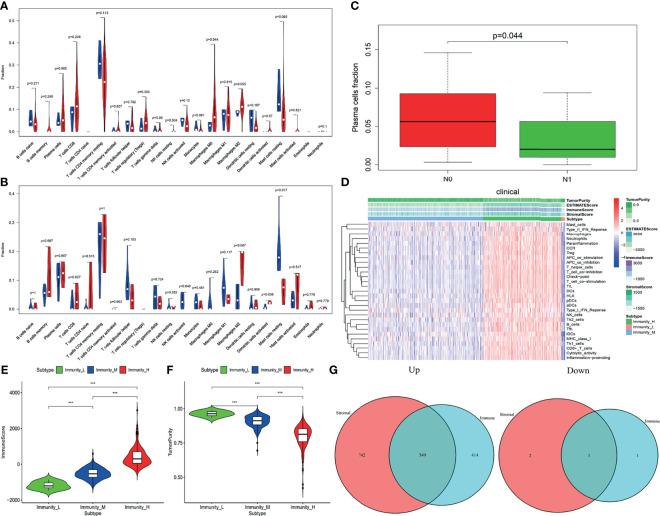
Macrophages, resting mast cells, and plasma cells play an important role in PRAD immune microenvironment. In addition, high tumor mutation load [tumor mutational burden (TMB)] was positively correlated with lymph node metastasis in patients with PRAD. As the core gene of the PRAD immune microenvironment, the low expression of LTF in PRAD promotes the occurrence of immunodeficiency, PRAD, and the enrichment of the Janus kinase (JAK)/STAT3 signal pathway. Through cell experiments, it was found that the content of LTF mRNA and protein increased significantly, while the content of STAT3 and GM-CSF mRNA and protein decreased significantly in the overexpressed LTF group. The level of GM-CSF in the supernatant of cell culture was significantly decreased in the overexpression group of LTF.

CONCLUSION

The core gene we proposed is one of the most promising biomarkers to improve the overall survival rate of PRAD and provides an important theoretical basis for the study of the mechanism of the LTF-mediated JAK/STAT3 pathway in PRAD.

摘要

背景

前列腺癌(PRAD)免疫微环境的研究为当前传统治疗方案带来了新机遇。因此,我们的目标是开发一种通用的免疫诊断标志物以提高患者生存率。

方法

生物信息学分析:我们从癌症基因组图谱(TCGA)和基因表达综合数据库(GEO)队列中收集了591个样本,并通过CIBERSORT、ESTIMATE、单样本基因集富集分析(ssGSEA)等方法评估混合细胞群体中PRAD表达谱矩阵中免疫细胞成员的丰度和分布。通过重叠分析获得与PRAD免疫微环境和肿瘤突变负荷相关的靶基因,并通过泛癌分析进行验证。细胞实验:设计细胞转染方案,实验分为三组:过表达乳铁蛋白(LTF)组、空质粒组和对照组。在获得每组细胞后,分别通过实时PCR和蛋白质印迹法检测上述三组中LTF的基因和蛋白表达水平以及信号转导子和转录激活子3(STAT3)和粒细胞-巨噬细胞集落刺激因子(GM-CSF)的信号转导。最后,通过酶联免疫吸附测定(ELISA)检测三组中GM-CSF的分泌水平。

结果

巨噬细胞、静息肥大细胞和浆细胞在PRAD免疫微环境中起重要作用。此外,高肿瘤突变负荷[肿瘤突变负担(TMB)]与PRAD患者的淋巴结转移呈正相关。作为PRAD免疫微环境的核心基因,PRAD中LTF的低表达促进免疫缺陷、PRAD的发生以及Janus激酶(JAK)/STAT3信号通路的富集。通过细胞实验发现,过表达LTF组中LTF mRNA和蛋白含量显著增加,而STAT3和GM-CSF mRNA和蛋白含量显著降低。LTF过表达组细胞培养上清液中GM-CSF水平显著降低。

结论

我们提出的核心基因是提高PRAD总体生存率最有前景的生物标志物之一,并为研究PRAD中LTF介导的JAK/STAT3通路机制提供了重要的理论依据。

https://cdn.ncbi.nlm.nih.gov/pmc/blobs/a8c9/8635998/0da57a9b3d05/fonc-11-692117-g001.jpg

文献AI研究员

20分钟写一篇综述,助力文献阅读效率提升50倍。

立即体验

用中文搜PubMed

大模型驱动的PubMed中文搜索引擎

马上搜索

文档翻译

学术文献翻译模型,支持多种主流文档格式。

立即体验