Suppr超能文献

海绵共生体的谱系特异性能量和碳代谢及其对宿主碳库的贡献。

Lineage-specific energy and carbon metabolism of sponge symbionts and contributions to the host carbon pool.

机构信息

Department of Marine Biology, Leon H. Charney School of Marine Sciences, University of Haifa, Haifa, Israel.

GEOMAR Helmholtz Centre for Ocean Research Kiel, RD3 Marine Ecology, RU Marine Symbioses, Kiel, Germany.

出版信息

ISME J. 2022 Apr;16(4):1163-1175. doi: 10.1038/s41396-021-01165-9. Epub 2021 Dec 7.

Abstract

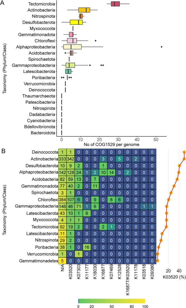
Marine sponges host a wide diversity of microorganisms, which have versatile modes of carbon and energy metabolism. In this study we describe the major lithoheterotrophic and autotrophic processes in 21 microbial sponge-associated phyla using novel and existing genomic and transcriptomic datasets. We show that the main microbial carbon fixation pathways in sponges are the Calvin-Benson-Bassham cycle (energized by light in Cyanobacteria, by sulfur compounds in two orders of Gammaproteobacteria, and by a wide range of compounds in filamentous Tectomicrobia), the reductive tricarboxylic acid cycle (used by Nitrospirota), and the 3-hydroxypropionate/4-hydroxybutyrate cycle (active in Thaumarchaeota). Further, we observed that some sponge symbionts, in particular Acidobacteria, are capable of assimilating carbon through anaplerotic processes. The lithoheterotrophic lifestyle was widespread and CO oxidation is the main energy source for sponge lithoheterotrophs. We also suggest that the molybdenum-binding subunit of dehydrogenase (encoded by coxL) likely evolved to benefit also organoheterotrophs that utilize various organic substrates. Genomic potential does not necessarily inform on actual contribution of autotrophs to light and dark carbon budgets. Radioisotope assays highlight variability in the relative contributions of photo- and chemoautotrophs to the total carbon pool across different sponge species, emphasizing the importance of validating genomic potential with physiology experimentation.

摘要

海洋海绵中栖息着种类繁多的微生物,这些微生物具有多种碳和能量代谢方式。在这项研究中,我们使用新的和现有的基因组和转录组数据集,描述了 21 个与微生物海绵相关的门的主要岩石异养和自养过程。我们表明,海绵中主要的微生物碳固定途径是卡尔文-本森-巴斯汉姆循环(在蓝细菌中通过光、在两个γ变形菌目中通过硫化合物、在丝状 Tectomicrobia 中通过广泛的化合物)、还原性三羧酸循环(在硝化螺旋菌中使用)和 3-羟基丙酸/4-羟基丁酸循环(在古菌门中活跃)。此外,我们观察到一些海绵共生体,特别是酸杆菌门,能够通过补料途径同化碳。岩石异养生活方式非常普遍,CO 氧化是海绵岩石异养生物的主要能源。我们还认为,脱氢酶的钼结合亚基(由 coxL 编码)可能进化为也有利于利用各种有机底物的有机异养生物。基因组潜力并不一定能说明自养生物对光照和黑暗碳预算的实际贡献。放射性同位素测定强调了不同海绵物种中光自养和化能自养对总碳库相对贡献的可变性,这强调了用生理学实验验证基因组潜力的重要性。

https://cdn.ncbi.nlm.nih.gov/pmc/blobs/ac74/8941161/a15458b1a7c6/41396_2021_1165_Fig1_HTML.jpg

文献AI研究员

20分钟写一篇综述,助力文献阅读效率提升50倍。

立即体验

用中文搜PubMed

大模型驱动的PubMed中文搜索引擎

马上搜索

文档翻译

学术文献翻译模型,支持多种主流文档格式。

立即体验