Suppr超能文献

整合应激反应调节脂肪细胞中生长分化因子15(GDF15)的分泌,优先抑制对高脂饮食的食欲并改善肥胖。

Integrated stress response regulates GDF15 secretion from adipocytes, preferentially suppresses appetite for a high-fat diet and improves obesity.

作者信息

Miyake Masato, Zhang Jun, Yasue Akihiro, Hisanaga Satoshi, Tsugawa Kazue, Sakaue Hiroshi, Oyadomari Miho, Kiyonari Hiroshi, Oyadomari Seiichi

机构信息

Division of Molecular Biology, Institute for Genome Research, Institute of Advanced Medical Sciences, Tokushima University, Tokushima 770-8503, Japan.

Diabetes Therapeutics and Research Center, Institute of Advanced Medical Sciences, Tokushima University, Tokushima 770-8503, Japan.

出版信息

iScience. 2021 Nov 15;24(12):103448. doi: 10.1016/j.isci.2021.103448. eCollection 2021 Dec 17.

Abstract

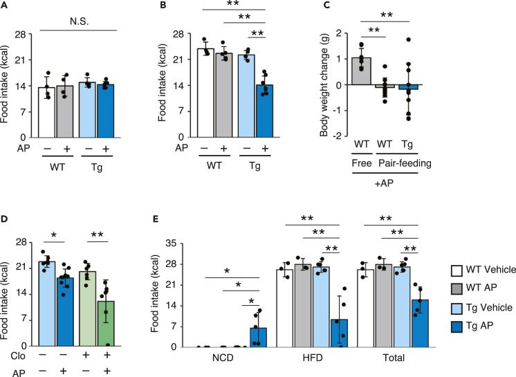
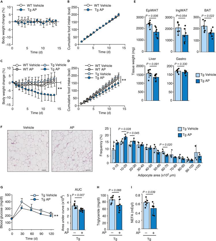
The eIF2α phosphorylation-dependent integrated stress response (ISR) is a signaling pathway that maintains homeostasis in mammalian cells exposed to various stresses. Here, ISR activation in adipocytes improves obesity and diabetes by regulating appetite in a non-cell-autonomous manner. Adipocyte-specific ISR activation using transgenic mice decreases body weight and improves glucose tolerance and obesity induced by a high-fat diet (HFD) via preferential inhibition of HFD intake. The transcriptome analysis of ISR-activated adipose tissue reveals that growth differentiation factor 15 (GDF15) expression is induced by the ISR through the direct regulation of the transcription factors ATF4 and DDIT3. Deficiency in the GDF15 receptor GFRAL abolishes the adipocyte ISR-dependent preferential inhibition of HFD intake and the anti-obesity effects. Pharmacologically, 10(E), 12(Z)-octadecadienoic acid induces ISR-dependent GDF15 expression in adipocytes and decreases the intake of the HFD. Based on our findings the specific activation of the ISR in adipocytes controls the non-cell-autonomous regulation of appetite.

摘要

真核起始因子2α(eIF2α)磷酸化依赖性整合应激反应(ISR)是一种信号通路,可在暴露于各种应激的哺乳动物细胞中维持体内平衡。在此,脂肪细胞中的ISR激活通过以非细胞自主方式调节食欲来改善肥胖和糖尿病。使用转基因小鼠进行脂肪细胞特异性ISR激活可降低体重,并通过优先抑制高脂饮食(HFD)的摄入来改善由高脂饮食诱导的葡萄糖耐量和肥胖。对ISR激活的脂肪组织进行转录组分析发现,生长分化因子15(GDF15)的表达是由ISR通过直接调控转录因子ATF4和DDIT3诱导产生的。GDF15受体GFRAL的缺失消除了脂肪细胞ISR依赖性对高脂饮食摄入的优先抑制作用和抗肥胖作用。在药理学上,10(E),12(Z)-十八碳二烯酸可诱导脂肪细胞中ISR依赖性GDF15的表达,并减少高脂饮食的摄入量。基于我们的研究结果,脂肪细胞中ISR的特异性激活可控制食欲的非细胞自主调节。

https://cdn.ncbi.nlm.nih.gov/pmc/blobs/4442/8633987/a372f79c9bd2/fx1.jpg

文献AI研究员

20分钟写一篇综述,助力文献阅读效率提升50倍。

立即体验

用中文搜PubMed

大模型驱动的PubMed中文搜索引擎

马上搜索

文档翻译

学术文献翻译模型,支持多种主流文档格式。

立即体验