Suppr超能文献

证明 Pleckstrin Homology Domain-Containing Proteins 蛋白参与了无信号肽的双肽细菌素 EntDD14(肠球菌素 DD14)的运输。

Evidence for the Involvement of Pleckstrin Homology Domain-Containing Proteins in the Transport of Enterocin DD14 (EntDD14); a Leaderless Two-Peptide Bacteriocin.

机构信息

UMR Transfrontalière BioEcoAgro 1158, University Lille, INRAE, University Liège, UPJV, YNCREA, University Artois, University Littoral Côte d'Opale, ICV-Institut Charles Viollette, 59000 Lille, France.

UR Risques Microbiens, Normandie University, UNICAEN, U2RM, 14000 Caen, France.

出版信息

Int J Mol Sci. 2021 Nov 28;22(23):12877. doi: 10.3390/ijms222312877.

Abstract

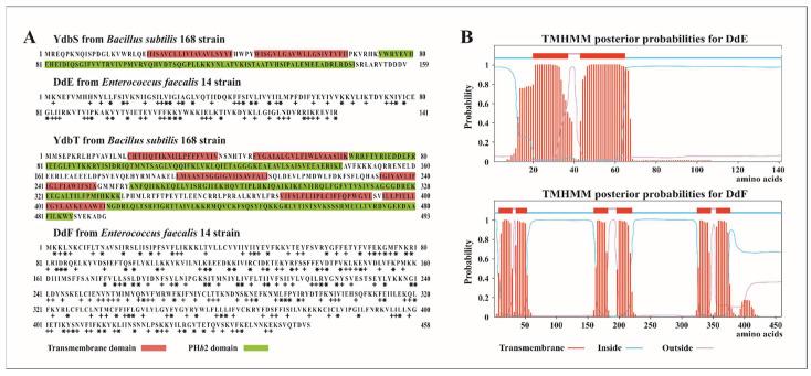
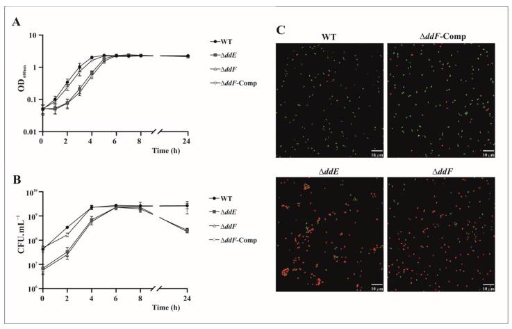
Bacteriocins synthesis is initiated from an inactive precursor, which is composed of an N-terminal leader peptide attached to a C-terminal pro-peptide. However, leaderless bacteriocins (LLB) do not possess this N-terminal leader peptide nor undergo post-translational modifications. These atypical bacteriocins are observed to be immediately active after their translation in the cytoplasm. However, although considered to be simple, the biosynthetic pathway of LLB remains to be fully understood. Enterocin DD14 (EntDD14) is a two-peptide LLB produced by 14, which is a strain isolated from meconium. In silico analysis of DNA encoding EntDD14 located a cluster of 10 genes , where and encode the peculiar DdE and DdF proteins, carrying pleckstrin homology (PH) domains. These modules are quite common in Eucarya proteins and are known to be involved in intracellular signaling or cytoskeleton organization. To elucidate their role within the EntDD14 genetic determinants, we constructed deletion mutants of the and genes. As a result, the mutants were unable to export EntDD14 outside of the cytoplasm even though there was a clear expression of structural genes encoding EntDD14, and genes encoding an ABC transporter. Importantly, in these mutant strains (Δ and Δ), EntDD14 was detected by mass spectrometry in the intracellular soluble fraction exerting, upon its accumulation, a toxic effect on the producing strain as revealed by cell-counting and confocal microscopy analysis. Taken together, these results clearly indicate that PH domain-containing proteins, such as DdE and DdF, are involved in the transport of the leaderless two-peptide EntDD14.

摘要

细菌素的合成是从无活性的前体开始的,它由附着在 C 端前肽上的 N 端前导肽组成。然而,无导向细菌素(LLB)没有这个 N 端前导肽,也不经历翻译后修饰。这些非典型细菌素在细胞质中翻译后立即表现出活性。然而,尽管被认为是简单的,LLB 的生物合成途径仍有待完全理解。肠球菌素 DD14(EntDD14)是由 14 株分离的一种来自胎粪的菌株产生的双肽 LLB。对编码 EntDD14 的 DNA 的计算机分析发现了一个由 10 个基因组成的基因簇,其中 和 编码特殊的 DdE 和 DdF 蛋白,携带pleckstrin 同源(PH)结构域。这些模块在真核生物蛋白中很常见,已知它们参与细胞内信号转导或细胞骨架组织。为了阐明它们在 EntDD14 遗传决定因素中的作用,我们构建了 和 基因的缺失突变体。结果,尽管 EntDD14 的结构基因 编码 EntDD14 和基因 编码 ABC 转运体明显表达,但突变体仍无法将 EntDD14 输出到细胞质外。重要的是,在这些突变菌株(Δ 和 Δ)中,通过质谱检测到 EntDD14 存在于细胞内可溶部分,当其积累时,对产生菌株产生毒性作用,如细胞计数和共聚焦显微镜分析所示。总之,这些结果清楚地表明,含有 PH 结构域的蛋白质,如 DdE 和 DdF,参与了无导向的双肽 EntDD14 的运输。

https://cdn.ncbi.nlm.nih.gov/pmc/blobs/5bca/8657885/6df616fe1f0a/ijms-22-12877-g001.jpg

文献AI研究员

20分钟写一篇综述,助力文献阅读效率提升50倍。

立即体验

用中文搜PubMed

大模型驱动的PubMed中文搜索引擎

马上搜索

文档翻译

学术文献翻译模型,支持多种主流文档格式。

立即体验