Suppr超能文献

胰岛素样生长因子-1对神经胶质血管单元细胞中谷氨酸诱导的毒性和应激具有不同的调节作用。

Insulin-Like Growth Factor-1 Differentially Modulates Glutamate-Induced Toxicity and Stress in Cells of the Neurogliovascular Unit.

作者信息

Hayes Cellas A, Ashmore Brandon G, Vijayasankar Akshaya, Marshall Jessica P, Ashpole Nicole M

机构信息

Department of BioMolecular Sciences, University of Mississippi School of Pharmacy, University of Mississippi, Oxford, MS, United States.

Research Institute of Pharmaceutical Sciences, University of Mississippi School of Pharmacy, University of Mississippi, Oxford, MS, United States.

出版信息

Front Aging Neurosci. 2021 Nov 23;13:751304. doi: 10.3389/fnagi.2021.751304. eCollection 2021.

Abstract

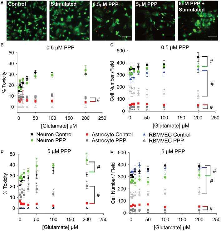
The age-related reduction in circulating levels of insulin-like growth factor-1 (IGF-1) is associated with increased risk of stroke and neurodegenerative diseases in advanced age. Numerous reports highlight behavioral and physiological deficits in blood-brain barrier function and neurovascular communication when IGF-1 levels are low. Administration of exogenous IGF-1 reduces the extent of tissue damage and sensorimotor deficits in animal models of ischemic stroke, highlighting the critical role of IGF-1 as a regulator of neurovascular health. The beneficial effects of IGF-1 in the nervous system are often attributed to direct actions on neurons; however, glial cells and the cerebrovasculature are also modulated by IGF-1, and systemic reductions in circulating IGF-1 likely influence the viability and function of the entire neuro-glio-vascular unit. We recently observed that reduced IGF-1 led to impaired glutamate handling in astrocytes. Considering glutamate excitotoxicity is one of the main drivers of neurodegeneration following ischemic stroke, the age-related loss of IGF-1 may also compromise neural function indirectly by altering the function of supporting glia and vasculature. In this study, we assess and compare the effects of IGF-1 signaling on glutamate-induced toxicity and reactive oxygen species (ROS)-produced oxidative stress in primary neuron, astrocyte, and brain microvascular endothelial cell cultures. Our findings verify that neurons are highly susceptible to excitotoxicity, in comparison to astrocytes or endothelial cells, and that a prolonged reduction in IGFR activation increases the extent of toxicity. Moreover, prolonged IGFR inhibition increased the susceptibility of astrocytes to glutamate-induced toxicity and lessened their ability to protect neurons from excitotoxicity. Thus, IGF-1 promotes neuronal survival by acting directly on neurons and indirectly on astrocytes. Despite increased resistance to excitotoxic death, both astrocytes and cerebrovascular endothelial cells exhibit acute increases in glutamate-induced ROS production and mitochondrial dysfunction when IGFR is inhibited at the time of glutamate stimulation. Together these data highlight that each cell type within the neuro-glio-vascular unit differentially responds to stress when IGF-1 signaling was impaired. Therefore, the reductions in circulating IGF-1 observed in advanced age are likely detrimental to the health and function of the entire neuro-glio-vascular unit.

摘要

胰岛素样生长因子-1(IGF-1)循环水平随年龄增长而降低,这与老年人群中风和神经退行性疾病风险增加有关。大量报告强调,IGF-1水平较低时,血脑屏障功能和神经血管通讯会出现行为和生理缺陷。在缺血性中风动物模型中,给予外源性IGF-1可减少组织损伤程度和感觉运动缺陷,这突出了IGF-1作为神经血管健康调节剂的关键作用。IGF-1在神经系统中的有益作用通常归因于其对神经元的直接作用;然而,神经胶质细胞和脑血管系统也受IGF-1调节,循环IGF-1的系统性降低可能会影响整个神经-胶质-血管单元的活力和功能。我们最近观察到,IGF-1减少会导致星形胶质细胞中谷氨酸处理受损。考虑到谷氨酸兴奋性毒性是缺血性中风后神经退行性变的主要驱动因素之一,与年龄相关的IGF-1缺失也可能通过改变支持性神经胶质细胞和血管的功能间接损害神经功能。在本研究中,我们评估并比较了IGF-1信号对原代神经元、星形胶质细胞和脑微血管内皮细胞培养物中谷氨酸诱导的毒性和活性氧(ROS)产生的氧化应激的影响。我们的研究结果证实,与星形胶质细胞或内皮细胞相比,神经元对兴奋性毒性高度敏感,并且IGFR激活的长期降低会增加毒性程度。此外,IGFR的长期抑制增加了星形胶质细胞对谷氨酸诱导毒性的易感性,并降低了它们保护神经元免受兴奋性毒性的能力。因此,IGF-1通过直接作用于神经元和间接作用于星形胶质细胞来促进神经元存活。尽管对兴奋性毒性死亡的抵抗力增加,但当在谷氨酸刺激时抑制IGFR时,星形胶质细胞和脑血管内皮细胞在谷氨酸诱导的ROS产生和线粒体功能障碍方面均表现出急性增加。这些数据共同表明,当IGF-1信号受损时,神经-胶质-血管单元内的每种细胞类型对压力的反应存在差异。因此,在老年人群中观察到的循环IGF-1降低可能对整个神经-胶质-血管单元的健康和功能有害。

https://cdn.ncbi.nlm.nih.gov/pmc/blobs/a378/8650493/8c24c60eb217/fnagi-13-751304-g001.jpg

文献AI研究员

20分钟写一篇综述,助力文献阅读效率提升50倍。

立即体验

用中文搜PubMed

大模型驱动的PubMed中文搜索引擎

马上搜索

文档翻译

学术文献翻译模型,支持多种主流文档格式。

立即体验