Suppr超能文献

直接招募的 GATA6+腹膜腔巨噬细胞有助于修复肠浆膜损伤。

Directly recruited GATA6 + peritoneal cavity macrophages contribute to the repair of intestinal serosal injury.

机构信息

Department of Transplantation and Pediatric Surgery, Kumamoto University, 1-1-1 Honjo, Chuo-ku, Kumamoto, 860-8556, Japan.

Department of Cell Pathology, Kumamoto University, 1-1-1 Honjo, Chuo-ku, Kumamoto, 860-8556, Japan.

出版信息

Nat Commun. 2021 Dec 15;12(1):7294. doi: 10.1038/s41467-021-27614-9.

Abstract

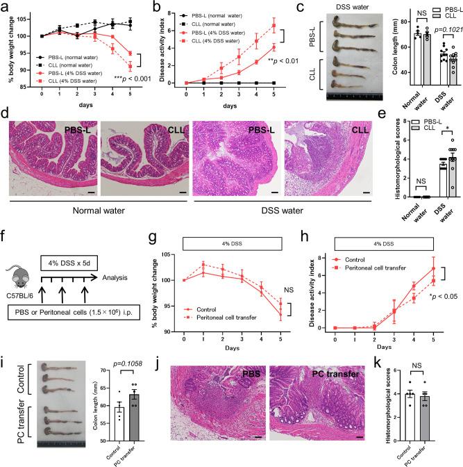
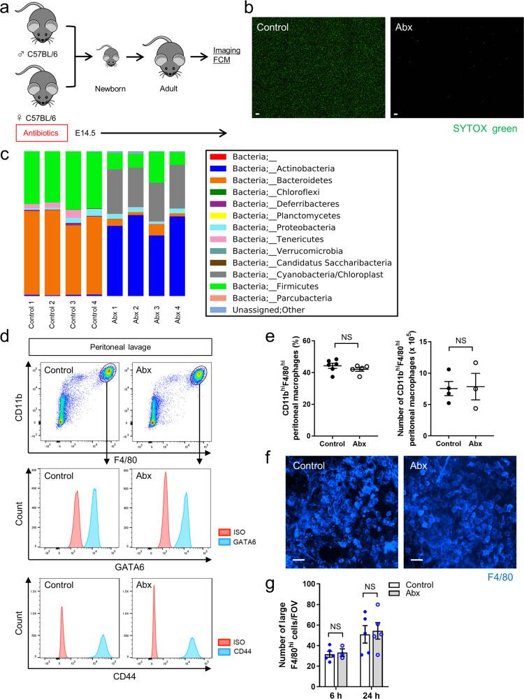
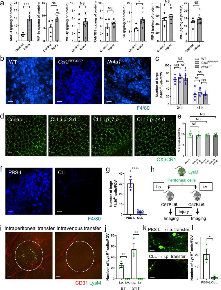
Recruitment of bone marrow derived monocytes via bloodstream and their subsequent conversion to CX3CR1 macrophages in response to intestinal injury is dependent on CCR2, Nr4a1, and the microbiome. This process is critical for proper tissue repair; however, GATA6 peritoneal cavity macrophages might represent an alternative, more readily available source of mature and functional myeloid cells at the damaged intestinal locations. Here we show, using spinning-disk confocal microscopy, that large F4/80GATA6 peritoneal cavity macrophages promptly accumulate at damaged intestinal sites upon intestinal thermal injury and upon dextran sodium sulfate induced colitis in mice via a direct route from the peritoneal cavity. In contrast to bloodstream derived monocytes/macrophages, cavity macrophages do not depend on CCR2, Nr4a1 or the microbiome for recruitment, but rather on the ATP-release and exposed hyaluronan at the site of injury. They participate in the removal of necrotic cells, revascularization and collagen deposition and thus resolution of tissue damage. In summary, peritoneal cavity macrophages represent a rapid alternative route of intestinal tissue repair to traditional monocyte-derived macrophages.

摘要

通过血流招募骨髓来源的单核细胞,并在肠道损伤后响应 CX3CR1 转化为巨噬细胞,这一过程依赖于 CCR2、Nr4a1 和微生物组。这个过程对于组织修复至关重要;然而,GATA6 腹腔巨噬细胞可能代表受损肠道部位成熟和功能髓样细胞的另一种更容易获得的替代来源。在这里,我们通过旋转盘共聚焦显微镜显示,在肠道热损伤和葡聚糖硫酸钠诱导的结肠炎小鼠中,大 F4/80GATA6 腹腔巨噬细胞通过直接从腹腔途径迅速积聚在受损的肠道部位。与血流来源的单核细胞/巨噬细胞不同,腔巨噬细胞的募集不依赖于 CCR2、Nr4a1 或微生物组,而是依赖于损伤部位的 ATP 释放和暴露的透明质酸。它们参与清除坏死细胞、再血管化和胶原蛋白沉积,从而解决组织损伤。总之,腹腔巨噬细胞代表了一种快速替代传统单核细胞衍生巨噬细胞的肠道组织修复途径。

https://cdn.ncbi.nlm.nih.gov/pmc/blobs/0d1e/8674319/f1870a36a2bb/41467_2021_27614_Fig1_HTML.jpg

文献AI研究员

20分钟写一篇综述,助力文献阅读效率提升50倍。

立即体验

用中文搜PubMed

大模型驱动的PubMed中文搜索引擎

马上搜索

文档翻译

学术文献翻译模型,支持多种主流文档格式。

立即体验