Suppr超能文献

基于脂多糖诱导的小鼠急性肺损伤中差异表达lncRNA的竞争性内源性RNA网络

A Competitive Endogenous RNA Network Based on Differentially Expressed lncRNA in Lipopolysaccharide-Induced Acute Lung Injury in Mice.

作者信息

Jia Xianxian, Huang Jinhui, Wu Bo, Yang Miao, Xu Wei

机构信息

Department of Pediatrics, Shengjing Hospital of China Medical University, Shenyang, China.

出版信息

Front Genet. 2021 Nov 30;12:745715. doi: 10.3389/fgene.2021.745715. eCollection 2021.

Abstract

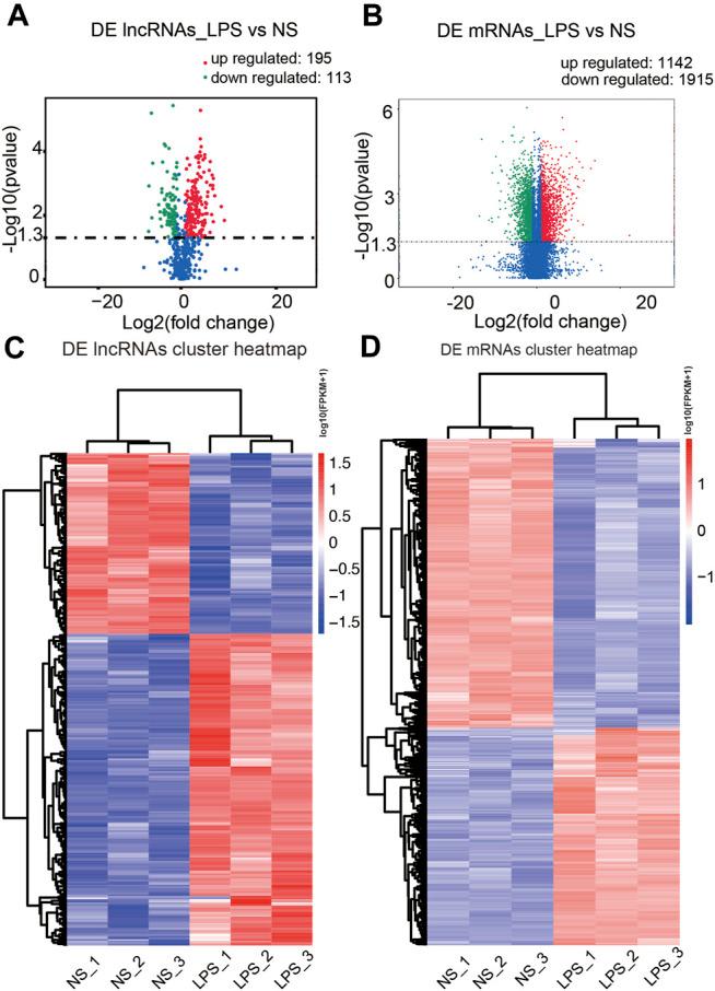
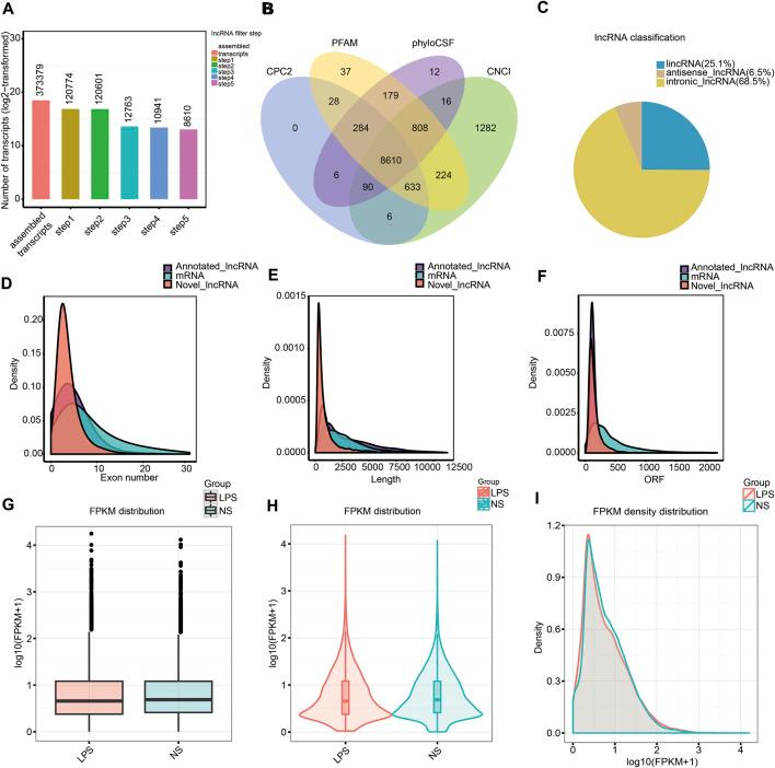
Non-coding RNAs have remarkable roles in acute lung injury (ALI) initiation. Nevertheless, the significance of long non-coding RNAs (lncRNAs) in ALI is still unknown. Herein, we purposed to identify potential key genes in ALI and create a competitive endogenous RNA (ceRNA) modulatory network to uncover possible molecular mechanisms that affect lung injury. We generated a lipopolysaccharide-triggered ALI mouse model, whose lung tissue was subjected to RNA sequencing, and then we conducted bioinformatics analysis to select genes showing differential expression (DE) and to build a lncRNA-miRNA (microRNA)- mRNA (messenger RNA) modulatory network. Besides, GO along with KEGG assessments were conducted to identify major biological processes and pathways, respectively, involved in ALI. Then, RT-qPCR assay was employed to verify levels of major RNAs. A protein-protein interaction (PPI) network was created using the Search Tool for the Retrieval of Interacting Genes (STRING) database, and the hub genes were obtained with the Molecular Complex Detection plugin. Finally, a key ceRNA subnetwork was built from major genes and their docking sites. Overall, a total of 8,610 lncRNAs were identified in the normal and LPS groups. Based on the 308 DE lncRNAs [-value < 0.05, |log2 (fold change) | > 1] and 3,357 DE mRNAs [-value < 0.05, |log2 (fold change) | > 1], lncRNA-miRNA and miRNA-mRNA pairs were predicted using miRanda. The lncRNA-miRNA-mRNA network was created from 175 lncRNAs, 22 miRNAs, and 209 mRNAs in ALI. The RT-qPCR data keep in step with the RNA sequencing data. GO along with KEGG analyses illustrated that DE mRNAs in this network were mainly bound up with the inflammatory response, developmental process, cell differentiation, cell proliferation, apoptosis, and the NF-kappa B, PI3K-Akt, HIF-1, MAPK, Jak-STAT, and Notch signaling pathways. A PPI network on the basis of the 209 genes was established, and three hub genes (Nkx2-1, Tbx2, and Atf5) were obtained from the network. Additionally, a lncRNA-miRNA-hub gene subnetwork was built from 15 lncRNAs, 3 miRNAs, and 3 mRNAs. Herein, novel ideas are presented to expand our knowledge on the regulation mechanisms of lncRNA-related ceRNAs in the pathogenesis of ALI.

摘要

非编码RNA在急性肺损伤(ALI)的起始过程中发挥着重要作用。然而,长链非编码RNA(lncRNA)在ALI中的意义仍不明确。在此,我们旨在鉴定ALI中的潜在关键基因,并构建一个竞争性内源性RNA(ceRNA)调控网络,以揭示影响肺损伤的可能分子机制。我们构建了脂多糖诱导的ALI小鼠模型,对其肺组织进行RNA测序,然后进行生物信息学分析,以筛选出差异表达(DE)基因,并构建lncRNA-微小RNA(miRNA)-信使核糖核酸(mRNA)调控网络。此外,分别进行基因本体(GO)和京都基因与基因组百科全书(KEGG)评估,以鉴定参与ALI的主要生物学过程和信号通路。然后,采用逆转录-定量聚合酶链反应(RT-qPCR)检测主要RNA的水平。使用检索相互作用基因的搜索工具(STRING)数据库创建蛋白质-蛋白质相互作用(PPI)网络,并通过分子复合物检测插件获得枢纽基因。最后,根据主要基因及其结合位点构建关键ceRNA子网。总体而言,在正常组和脂多糖组中共鉴定出8610个lncRNA。基于308个DE lncRNA(P值<0.05,|log2(倍数变化)|>1)和3357个DE mRNA(P值<0.05,|log2(倍数变化)|>1),使用miRanda预测lncRNA-miRNA和miRNA-mRNA对。在ALI中,由175个lncRNA、22个miRNA和209个mRNA构建了lncRNA-miRNA-mRNA网络。RT-qPCR数据与RNA测序数据一致。GO和KEGG分析表明,该网络中的DE mRNA主要与炎症反应、发育过程、细胞分化、细胞增殖、凋亡以及核因子κB、磷脂酰肌醇-3激酶-蛋白激酶B(PI3K-Akt)、缺氧诱导因子-1(HIF-1)、丝裂原活化蛋白激酶(MAPK)、Janus激酶-信号转导子和转录激活子(Jak-STAT)以及Notch信号通路相关。基于这209个基因建立了PPI网络,并从该网络中获得了3个枢纽基因(Nkx2-1、Tbx2和Atf5)。此外,由15个lncRNA、3个miRNA和3个mRNA构建了lncRNA-miRNA-枢纽基因子网。在此,提出了新的观点,以扩展我们对lncRNA相关ceRNA在ALI发病机制中调控机制的认识。

https://cdn.ncbi.nlm.nih.gov/pmc/blobs/c3d8/8669720/3d8ab8076b9d/fgene-12-745715-g001.jpg

文献AI研究员

20分钟写一篇综述,助力文献阅读效率提升50倍。

立即体验

用中文搜PubMed

大模型驱动的PubMed中文搜索引擎

马上搜索

文档翻译

学术文献翻译模型,支持多种主流文档格式。

立即体验