Suppr超能文献

CTCF 介导的染色质环提供了形成相分离转录凝聚物的拓扑结构框架。

CTCF-mediated chromatin looping provides a topological framework for the formation of phase-separated transcriptional condensates.

机构信息

Department of Biological Sciences, Korea Advanced Institute of Science and Technology (KAIST), 291 Daehak-ro, Yuseong-gu, Daejeon 34141, Korea.

College of Natural Sciences, Korea Advanced Institute of Science and Technology (KAIST), 291 Daehak-ro, Yuseong-gu, Daejeon 34141, Korea.

出版信息

Nucleic Acids Res. 2022 Jan 11;50(1):207-226. doi: 10.1093/nar/gkab1242.

Abstract

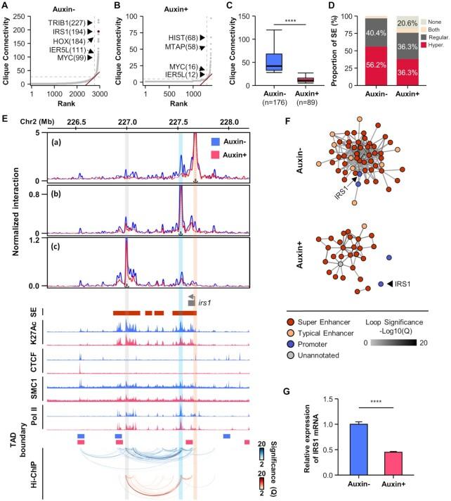
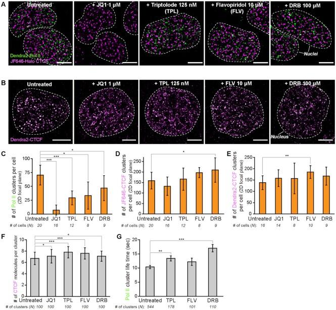
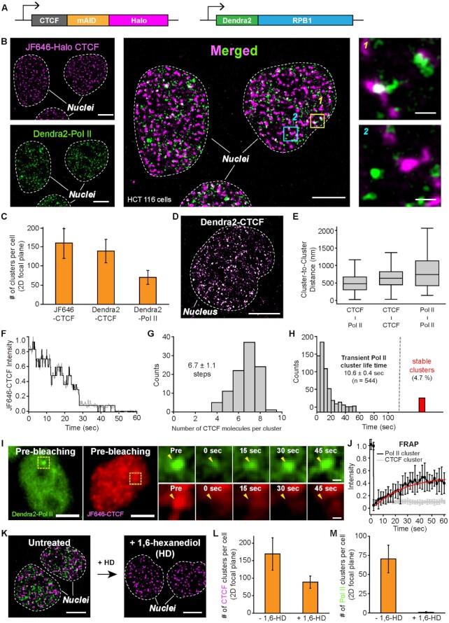
CTCF is crucial to the organization of mammalian genomes into loop structures. According to recent studies, the transcription apparatus is compartmentalized and concentrated at super-enhancers to form phase-separated condensates and drive the expression of cell-identity genes. However, it remains unclear whether and how transcriptional condensates are coupled to higher-order chromatin organization. Here, we show that CTCF is essential for RNA polymerase II (Pol II)-mediated chromatin interactions, which occur as hyperconnected spatial clusters at super-enhancers. We also demonstrate that CTCF clustering, unlike Pol II clustering, is independent of liquid-liquid phase-separation and resistant to perturbation of transcription. Interestingly, clusters of Pol II, BRD4, and MED1 were found to dissolve upon CTCF depletion, but were reinstated upon restoration of CTCF, suggesting a potent instructive function for CTCF in the formation of transcriptional condensates. Overall, we provide evidence suggesting that CTCF-mediated chromatin looping acts as an architectural prerequisite for the assembly of phase-separated transcriptional condensates.

摘要

CTCF 对于将哺乳动物基因组组织成环结构至关重要。根据最近的研究,转录装置被分隔并集中在超级增强子上,以形成相分离的凝聚物并驱动细胞身份基因的表达。然而,尚不清楚转录凝聚物是否以及如何与更高阶的染色质组织耦合。在这里,我们表明 CTCF 是 RNA 聚合酶 II (Pol II) 介导的染色质相互作用所必需的,这些相互作用发生在超级增强子处的超连接空间簇中。我们还证明,与 Pol II 凝聚不同,CTCF 凝聚不依赖于液-液相分离,并且不易受转录扰动的影响。有趣的是,发现 Pol II、BRD4 和 MED1 的凝聚物在 CTCF 耗尽时会溶解,但在 CTCF 恢复时会重新出现,这表明 CTCF 在转录凝聚物的形成中具有强大的指导功能。总体而言,我们提供的证据表明,CTCF 介导的染色质环化作用是相分离转录凝聚物组装的结构前提。

https://cdn.ncbi.nlm.nih.gov/pmc/blobs/729e/8855298/b828a1c03e74/gkab1242fig1.jpg

文献AI研究员

20分钟写一篇综述,助力文献阅读效率提升50倍。

立即体验

用中文搜PubMed

大模型驱动的PubMed中文搜索引擎

马上搜索

文档翻译

学术文献翻译模型,支持多种主流文档格式。

立即体验