Suppr超能文献

独特的胰腺星状细胞基因表达特征与急性胰腺炎向慢性胰腺炎的进展相关。

The unique pancreatic stellate cell gene expression signatures are associated with the progression from acute to chronic pancreatitis.

作者信息

Hu Cheng, Yin Liyuan, Chen Zhiyao, Waldron Richard T, Lugea Aurelia, Lin Yiyun, Zhai Xiaoqian, Wen Li, Han Yuan-Ping, Pandol Stephen J, Deng Lihui, Xia Qing

机构信息

Department and Laboratory of Integrated Traditional Chinese and Western Medicine, Sichuan Provincial Pancreatitis Center and West China-Liverpool Biomedical Research Center, West China Hospital, Sichuan University, Chengdu, China.

Lung Cancer Center, West China Hospital, Sichuan University, Chengdu, China.

出版信息

Comput Struct Biotechnol J. 2021 Nov 26;19:6375-6385. doi: 10.1016/j.csbj.2021.11.031. eCollection 2021.

Abstract

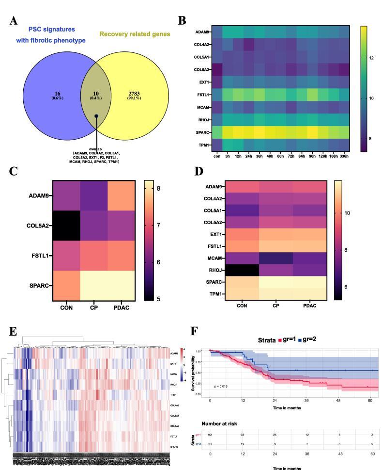
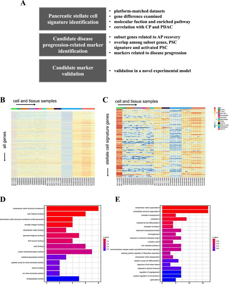
Chronic pancreatitis (CP) is characterized by irreversible fibro-inflammatory changes induced by pancreatic stellate cell (PSC). Unresolved or recurrent injury causes dysregulation of biological process following AP, which would cause CP. Here, we systematically identify genes whose expressions are unique to PSC by comparing transcriptome profiles among total pancreas, pancreatic stellate, acinar, islet and immune cells. We then identified candidate genes and correlated them with the pancreatic disease continuum by performing intersection analysis among total PSC and activated PSC genes, and genes persistently differentially expressed during acute pancreatitis (AP) recovery. Last, we examined the association between candidate genes and AP, and substantiated their potential as biomarkers in experimental AP and recurrent AP (RAP) models. A total of 68 genes were identified as highly and uniquely expressed in PSC. The PSC signatures were highly enriched with extracellular matrix remodeling genes and were significantly enriched in AP pancreas compared to healthy control tissues. Among PSC signature genes that comprised a fibrotic phenotype, 10 were persistently differentially expressed during AP recovery. SPARC was determined as a candidate marker for the pancreatic disease continuum, which was not only persistently differentially expressed even five days after AP injury, but also highly expressed in two clinical datasets of CP. Sparc was also validated as highly elevated in RAP compared to AP mice. This work highlights the unique transcriptional profiles of PSC. These PSC signatures' expression may help to identify patients with high risk of AP progression to CP.

摘要

慢性胰腺炎(CP)的特征是胰腺星状细胞(PSC)诱导的不可逆纤维炎症变化。急性胰腺炎(AP)后未解决或反复发生的损伤会导致生物过程失调,进而引发CP。在此,我们通过比较全胰腺、胰腺星状细胞、腺泡细胞、胰岛细胞和免疫细胞的转录组图谱,系统地鉴定出PSC特有的基因表达。然后,我们通过对全PSC和活化PSC基因以及急性胰腺炎(AP)恢复期间持续差异表达的基因进行交集分析,确定了候选基因,并将它们与胰腺疾病连续体相关联。最后,我们研究了候选基因与AP之间的关联,并在实验性AP和复发性AP(RAP)模型中证实了它们作为生物标志物的潜力。总共68个基因被鉴定为在PSC中高度且特异地表达。PSC特征与细胞外基质重塑基因高度富集,与健康对照组织相比,在AP胰腺中显著富集。在构成纤维化表型的PSC特征基因中,有10个在AP恢复期间持续差异表达。SPARC被确定为胰腺疾病连续体的候选标志物,它不仅在AP损伤后5天仍持续差异表达,而且在两个CP临床数据集中也高度表达。与AP小鼠相比,Sparc在RAP中也被证实高度升高。这项工作突出了PSC独特的转录谱。这些PSC特征的表达可能有助于识别有AP进展为CP高风险的患者。

https://cdn.ncbi.nlm.nih.gov/pmc/blobs/daaa/8649580/5dfec4902e10/ga1.jpg

文献AI研究员

20分钟写一篇综述,助力文献阅读效率提升50倍。

立即体验

用中文搜PubMed

大模型驱动的PubMed中文搜索引擎

马上搜索

文档翻译

学术文献翻译模型,支持多种主流文档格式。

立即体验