Suppr超能文献

SARS-CoV-2 增强的先天免疫逃避进化。

Evolution of enhanced innate immune evasion by SARS-CoV-2.

机构信息

Division of Infection and Immunity, University College London, London, UK.

QBI Coronavirus Research Group (QCRG), University of California San Francisco, San Francisco, CA, USA.

出版信息

Nature. 2022 Feb;602(7897):487-495. doi: 10.1038/s41586-021-04352-y. Epub 2021 Dec 23.

Abstract

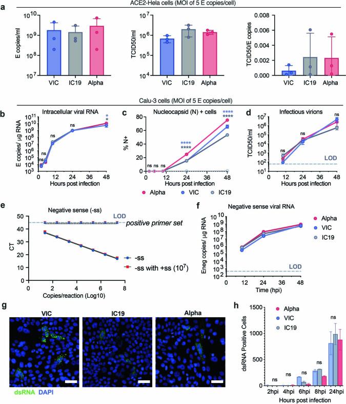
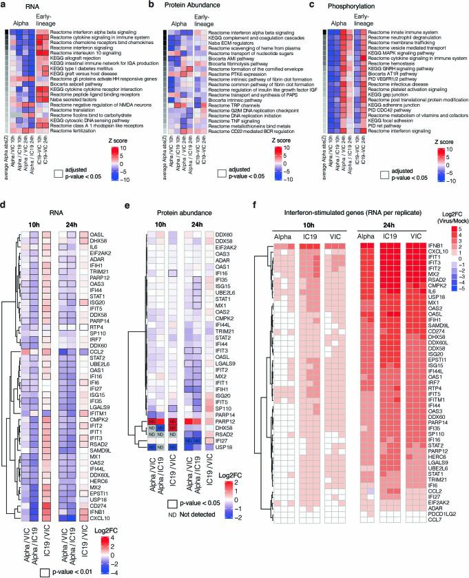
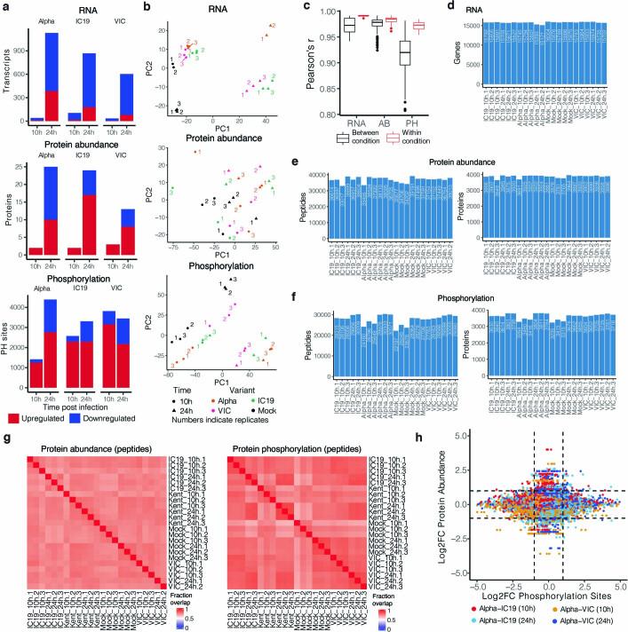
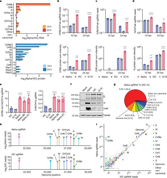
The emergence of SARS-CoV-2 variants of concern suggests viral adaptation to enhance human-to-human transmission. Although much effort has focused on the characterization of changes in the spike protein in variants of concern, mutations outside of spike are likely to contribute to adaptation. Here, using unbiased abundance proteomics, phosphoproteomics, RNA sequencing and viral replication assays, we show that isolates of the Alpha (B.1.1.7) variant suppress innate immune responses in airway epithelial cells more effectively than first-wave isolates. We found that the Alpha variant has markedly increased subgenomic RNA and protein levels of the nucleocapsid protein (N), Orf9b and Orf6-all known innate immune antagonists. Expression of Orf9b alone suppressed the innate immune response through interaction with TOM70, a mitochondrial protein that is required for activation of the RNA-sensing adaptor MAVS. Moreover, the activity of Orf9b and its association with TOM70 was regulated by phosphorylation. We propose that more effective innate immune suppression, through enhanced expression of specific viral antagonist proteins, increases the likelihood of successful transmission of the Alpha variant, and may increase in vivo replication and duration of infection. The importance of mutations outside the spike coding region in the adaptation of SARS-CoV-2 to humans is underscored by the observation that similar mutations exist in the N and Orf9b regulatory regions of the Delta and Omicron variants.

摘要

SARS-CoV-2 关切变异株的出现表明病毒通过适应增强了人际传播。虽然人们已经投入大量精力来描述关切变异株中刺突蛋白的变化,但刺突蛋白以外的突变也可能有助于适应。在这里,我们通过无偏丰度蛋白质组学、磷酸化蛋白质组学、RNA 测序和病毒复制实验,发现 Alpha(B.1.1.7)变异株比第一波变异株更有效地抑制气道上皮细胞的固有免疫反应。我们发现,Alpha 变异株的核衣壳蛋白(N)、Orf9b 和 Orf6 的亚基因组 RNA 和蛋白水平明显增加,这些都是已知的固有免疫拮抗剂。单独表达 Orf9b 通过与 TOM70 相互作用来抑制固有免疫反应,TOM70 是一种线粒体蛋白,是 RNA 感应衔接子 MAVS 激活所必需的。此外,Orf9b 的活性及其与 TOM70 的结合受到磷酸化的调节。我们提出,通过增强特定病毒拮抗剂蛋白的表达,更有效地抑制固有免疫,增加了 Alpha 变异株成功传播的可能性,并可能增加体内复制和感染持续时间。Delta 和 Omicron 变异株的 N 和 Orf9b 调控区存在类似的突变,这突出表明刺突编码区以外的突变对 SARS-CoV-2 适应人类的重要性。

https://cdn.ncbi.nlm.nih.gov/pmc/blobs/82e8/8850198/9cb4dfd091a9/41586_2021_4352_Fig1_HTML.jpg

文献AI研究员

20分钟写一篇综述,助力文献阅读效率提升50倍。

立即体验

用中文搜PubMed

大模型驱动的PubMed中文搜索引擎

马上搜索

文档翻译

学术文献翻译模型,支持多种主流文档格式。

立即体验