Suppr超能文献

人参皂苷Rg3通过调节SIRT1介导的抗凋亡和抗炎机制减轻TNF-α诱导的软骨细胞损伤。

Ginsenoside Rg3 Attenuates TNF-α-Induced Damage in Chondrocytes through Regulating SIRT1-Mediated Anti-Apoptotic and Anti-Inflammatory Mechanisms.

作者信息

Ma Ching-Hou, Chou Wan-Ching, Wu Chin-Hsien, Jou I-Ming, Tu Yuan-Kun, Hsieh Pei-Ling, Tsai Kun-Ling

机构信息

Department of Orthopedics, E-Da Hospital, Kaohsiung City 824, Taiwan.

School of Medicine for International Students, College of Medicine, I-Shou University, Kaohsiung City 824, Taiwan.

出版信息

Antioxidants (Basel). 2021 Dec 10;10(12):1972. doi: 10.3390/antiox10121972.

Abstract

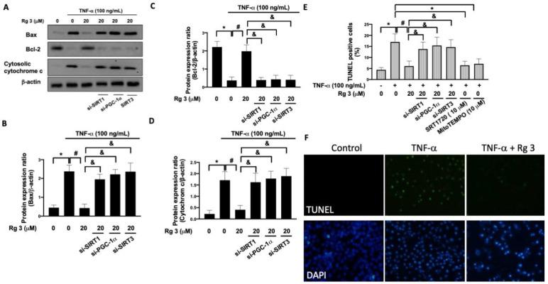
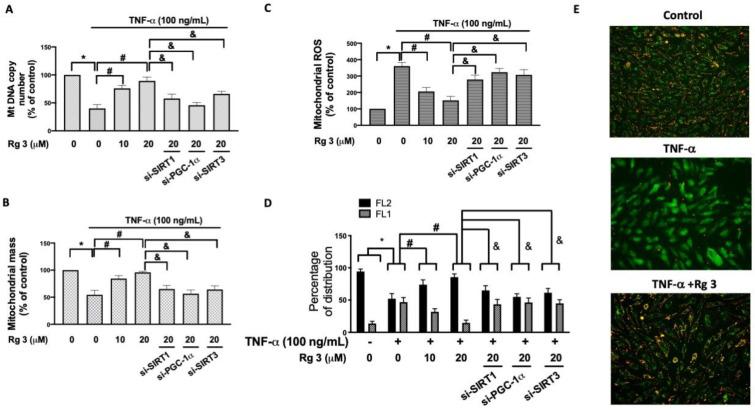
The upregulation of tumor necrosis factor-alpha (TNF-α) is a common event in arthritis, and the subsequent signaling cascade that leads to tissue damage has become the research focus. To explore a potential therapeutic strategy to prevent cartilage degradation, we tested the effect of ginsenoside Rg3, a bioactive component of , on TNF-α-stimulated chondrocytes.TC28a2 Human Chondrocytes were treated with TNF-α to induce damage of chondrocytes. SIRT1 and PGC-1a expression levels were investigated by Western blotting assay. Mitochondrial SIRT3 and acetylated Cyclophilin D (CypD) were investigated using mitochondrial isolation. The mitochondrial mass number and mitochondrial DNA copy were studied for mitochondrial biogenesis. MitoSOX and JC-1 were used for the investigation of mitochondrial ROS and membrane potential. Apoptotic markers, pro-inflammatory events were also tested to prove the protective effects of Rg3. We showed Rg3 reversed the TNF-α-inhibited SIRT1 expression. Moreover, the activation of the SIRT1/PGC-1α/SIRT3 pathway by Rg3 suppressed the TNF-α-induced acetylation of CypD, resulting in less mitochondrial dysfunction and accumulation of reactive oxygen species (ROS). Additionally, we demonstrated that the reduction of ROS ameliorated the TNF-α-elicited apoptosis. Furthermore, the Rg3-reverted SIRT1/PGC-1α/SIRT3 activation mediated the repression of p38 MAPK, which downregulated the NF-κB translocation in the TNF-α-treated cells. Our results revealed that administration of Rg3 diminished the production of interleukin 8 (IL-8) and matrix metallopeptidase 9 (MMP-9) in chondrocytes via SIRT1/PGC-1α/SIRT3/p38 MAPK/NF-κB signaling in response to TNF-α stimulation. Taken together, we showed that Rg3 may serve as an adjunct therapy for patients with arthritis.

摘要

肿瘤坏死因子-α(TNF-α)的上调是关节炎中的常见现象,随后导致组织损伤的信号级联反应已成为研究重点。为探索预防软骨降解的潜在治疗策略,我们测试了人参皂苷Rg3(一种[未提及的物质]的生物活性成分)对TNF-α刺激的软骨细胞的作用。用TNF-α处理TC28a2人软骨细胞以诱导软骨细胞损伤。通过蛋白质免疫印迹法检测沉默信息调节因子1(SIRT1)和过氧化物酶体增殖物激活受体γ共激活因子1α(PGC-1α)的表达水平。使用线粒体分离技术研究线粒体SIRT3和乙酰化亲环素D(CypD)。研究线粒体质量数和线粒体DNA拷贝数用于线粒体生物发生研究。使用MitoSOX和JC-1检测线粒体活性氧(ROS)和膜电位。还检测了凋亡标志物、促炎事件以证明Rg3的保护作用。我们发现Rg3可逆转TNF-α抑制的SIRT1表达。此外,Rg3激活SIRT1/PGC-1α/SIRT3信号通路可抑制TNF-α诱导的CypD乙酰化,从而减少线粒体功能障碍和活性氧(ROS)积累。此外,我们证明ROS的减少可改善TNF-α诱导的细胞凋亡。此外,Rg3恢复的SIRT1/PGC-1α/SIRT3激活介导了p38丝裂原活化蛋白激酶(p38 MAPK)的抑制,从而下调了TNF-α处理细胞中核因子κB(NF-κB)的易位。我们的结果表明,在TNF-α刺激下,给予Rg3可通过SIRT1/PGC-1α/SIRT3/p38 MAPK/NF-κB信号通路减少软骨细胞中白细胞介素8(IL-8)和基质金属蛋白酶9(MMP-9)的产生。综上所述,我们表明Rg3可能作为关节炎患者的辅助治疗药物。

https://cdn.ncbi.nlm.nih.gov/pmc/blobs/6ee0/8750552/7fffac864ef3/antioxidants-10-01972-g001.jpg

文献AI研究员

20分钟写一篇综述,助力文献阅读效率提升50倍。

立即体验

用中文搜PubMed

大模型驱动的PubMed中文搜索引擎

马上搜索

文档翻译

学术文献翻译模型,支持多种主流文档格式。

立即体验