Suppr超能文献

培养细胞中线粒体钙保留能力的分析:透化细胞与分离的线粒体

Analysis of Mitochondrial Calcium Retention Capacity in Cultured Cells: Permeabilized Cells Versus Isolated Mitochondria.

作者信息

Jang Sehwan, Chapa-Dubocq Xavier R, Fossati Silvia, Javadov Sabzali

机构信息

Department of Physiology, University of Puerto Rico School of Medicine, San Juan, PR, United States.

Alzheimer's Center at Temple, Lewis Katz School of Medicine, Temple University, Philadelphia, PA, United States.

出版信息

Front Physiol. 2021 Dec 7;12:773839. doi: 10.3389/fphys.2021.773839. eCollection 2021.

Abstract

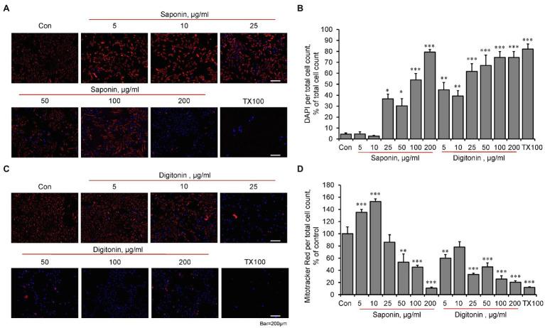
In response to various pathological stimuli, such as oxidative and energy stress accompanied by high Ca, mitochondria undergo permeability transition (PT) leading to the opening of the non-selective PT pores (PTP) in the inner mitochondrial membrane. Opening of the pores at high conductance allows the passage of ions and solutes <1.5 kD across the membrane, that increases colloid osmotic pressure in the matrix leading to excessive mitochondrial swelling. Calcium retention capacity (CRC) reflects maximum Ca overload of mitochondria that occurs just before PTP opening. Quantification of CRC is important for elucidating the effects of different pathological stimuli and the efficacy of pharmacological agents on the mitochondria. Here, we performed a comparative analysis of CRC in mitochondria isolated from H9c2 cardioblasts, and in permeabilized H9c2 cells to highlight the strengths and weaknesses of the CRC technique in isolated cell mitochondria vs. permeabilized cells. The cells were permeabilized by digitonin or saponin, and the Ca-sensitive fluorescence probe Calcium Green-5N was used in both preparations. Results demonstrated the interference of dye-associated fluorescence signals with saponin and the adverse effects of digitonin on mitochondria at high concentrations. Analysis of the CRC in permeabilized cells revealed a higher CRC in the saponin-permeabilized cells in comparison with the digitonin-permeabilized cells. In addition, the mitochondrial CRC in saponin-permeabilized cells was higher than in isolated mitochondria. Altogether, these data demonstrate that the quantification of the mitochondrial CRC in cultured cells permeabilized by saponin has more advantages compared to the isolated mitochondria.

摘要

针对各种病理刺激,如伴有高钙的氧化应激和能量应激,线粒体发生通透性转变(PT),导致线粒体内膜上的非选择性通透性转变孔(PTP)开放。高电导率下孔的开放允许离子和分子量小于1.5 kD的溶质穿过膜,这增加了基质中的胶体渗透压,导致线粒体过度肿胀。钙保留能力(CRC)反映了PTP开放前线粒体发生的最大钙超载。CRC的定量对于阐明不同病理刺激的影响以及药物制剂对线粒体的功效很重要。在这里,我们对从H9c2心肌母细胞分离的线粒体以及透化的H9c2细胞中的CRC进行了比较分析,以突出CRC技术在分离的细胞线粒体与透化细胞中的优缺点。细胞用洋地黄皂苷或皂角苷进行透化处理,两种制剂均使用钙敏感荧光探针钙绿-5N。结果表明,皂角苷会干扰与染料相关的荧光信号,高浓度的洋地黄皂苷会对线粒体产生不利影响。对透化细胞中CRC的分析表明,与洋地黄皂苷透化的细胞相比,皂角苷透化的细胞具有更高的CRC。此外,皂角苷透化细胞中的线粒体CRC高于分离的线粒体。总之,这些数据表明,与分离的线粒体相比,用皂角苷透化的培养细胞中线粒体CRC的定量具有更多优势。

https://cdn.ncbi.nlm.nih.gov/pmc/blobs/1d93/8688924/fdaef3476377/fphys-12-773839-g001.jpg

文献AI研究员

20分钟写一篇综述,助力文献阅读效率提升50倍。

立即体验

用中文搜PubMed

大模型驱动的PubMed中文搜索引擎

马上搜索

文档翻译

学术文献翻译模型,支持多种主流文档格式。

立即体验