Suppr超能文献

脂肪组织中 NDRG1 的活性与 2 型糖尿病有关,并与病态肥胖患者的肠降血糖素分泌受损有关。

NDRG1 Activity in Fat Depots Is Associated With Type 2 Diabetes and Impaired Incretin Profile in Patients With Morbid Obesity.

机构信息

The Institute of Experimental Cardiology, National Medical Research Center for Cardiology, Moscow, Russia.

Diabetes Institute, Endocrinology Research Centre, Moscow, Russia.

出版信息

Front Endocrinol (Lausanne). 2021 Dec 9;12:777589. doi: 10.3389/fendo.2021.777589. eCollection 2021.

Abstract

OBJECTIVE

We aimed to investigate insulin-, mTOR- and SGK1-dependent signaling basal states in morbidly obese patients' fat. We analyzed the correlation between the signaling activity, carbohydrate metabolism, and incretin profiles of patients.

METHODS

The omental and subcutaneous fat was obtained in patients with obesity. The omental study included 16 patients with normal glucose tolerance (NGT) and 17 patients with type 2 diabetes mellitus (T2DM); the subcutaneous study included 9 NGT patients and 12 T2DM patients. Insulin resistance was evaluated using the hyperinsulinemic euglycemic clamp test and HOMA-IR index. The oral glucose tolerance test (OGTT) for NGT patients and mixed meal tolerance test (MMTT) for T2DM patients were performed. The levels of incretins (GLP-1, GIP, oxyntomodulin) and glucagon were measured during the tests. Signaling was analyzed by Western blotting in adipose tissue biopsies.

RESULTS

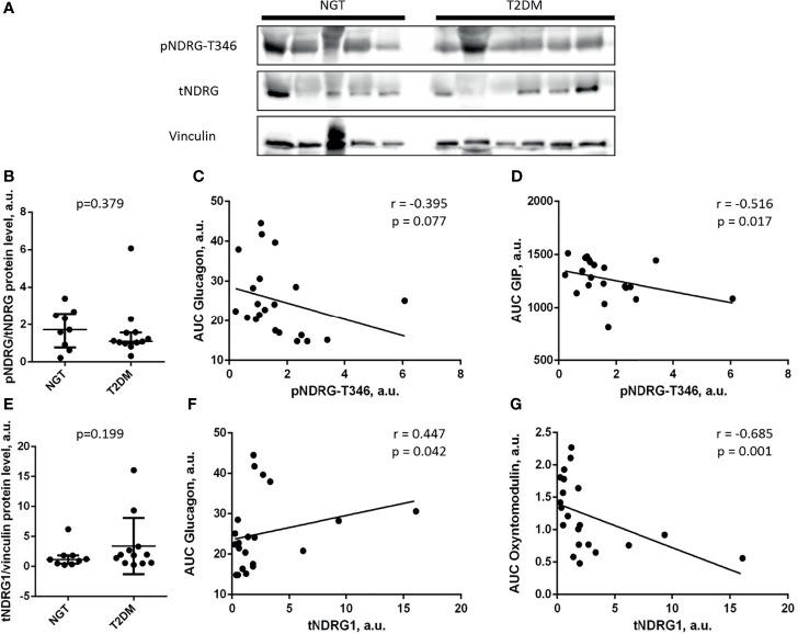
We have shown equal levels of basal phosphorylation of insulin- and mTOR-dependent signaling in omental fat depot in NGT and T2DM obese patients. Nevertheless, pNDRG1-T346 was decreased in omental fat of T2DM patients. Correlation analysis has shown an inverse correlation of pNDRG1-T346 in omental fat and diabetic phenotype (HbA1c, impaired incretin profile (AUC GLP-1, glucagon)). Moreover, pNDRG1-T346 in subcutaneous fat correlated with impaired incretin levels among obese patients (inverse correlation with AUC glucagon and AUC GIP).

CONCLUSIONS

According to results of the present study, we hypothesize that phosphorylation of pNDRG1-T346 can be related to impairment in incretin hormone processing. pNDRG1-T346 in adipose tissue may serve as a marker of diabetes-associated impairments of the systemic incretin profile and insulin sensitivity.

摘要

目的

我们旨在研究病态肥胖患者脂肪中胰岛素、mTOR 和 SGK1 依赖性信号的基础状态。我们分析了患者信号活性、碳水化合物代谢和肠降血糖素谱之间的相关性。

方法

在肥胖患者中获取网膜和皮下脂肪。网膜研究包括 16 例糖耐量正常(NGT)和 17 例 2 型糖尿病(T2DM)患者;皮下研究包括 9 例 NGT 患者和 12 例 T2DM 患者。胰岛素抵抗通过高胰岛素正葡萄糖钳夹试验和 HOMA-IR 指数进行评估。NGT 患者进行口服葡萄糖耐量试验(OGTT),T2DM 患者进行混合餐耐量试验(MMTT)。在试验期间测量肠降血糖素(GLP-1、GIP、oxyntomodulin)和胰高血糖素的水平。通过 Western blot 分析脂肪组织活检中的信号。

结果

我们表明,在 NGT 和 T2DM 肥胖患者的网膜脂肪库中,胰岛素和 mTOR 依赖性信号的基础磷酸化水平相等。然而,T2DM 患者网膜脂肪中的 pNDRG1-T346 减少。相关性分析表明,网膜脂肪中的 pNDRG1-T346 与糖尿病表型(HbA1c、肠降血糖素谱受损(AUC GLP-1、胰高血糖素))呈负相关。此外,肥胖患者的皮下脂肪中的 pNDRG1-T346 与肠降血糖素水平受损相关(与 AUC 胰高血糖素和 AUC GIP 呈负相关)。

结论

根据本研究的结果,我们假设 pNDRG1-T346 的磷酸化可能与肠降血糖素激素处理受损有关。脂肪组织中的 pNDRG1-T346 可作为与糖尿病相关的全身肠降血糖素谱和胰岛素敏感性受损的标志物。

https://cdn.ncbi.nlm.nih.gov/pmc/blobs/6619/8695674/0557727b70c7/fendo-12-777589-g001.jpg

文献AI研究员

20分钟写一篇综述,助力文献阅读效率提升50倍。

立即体验

用中文搜PubMed

大模型驱动的PubMed中文搜索引擎

马上搜索

文档翻译

学术文献翻译模型,支持多种主流文档格式。

立即体验