Suppr超能文献

环状 RNA 相关 ceRNA 网络的综合分析揭示了人类乳腺癌中潜在的环状 RNA 生物标志物。

Integrated Analysis of Circular RNA-Associated ceRNA Network Reveals Potential circRNA Biomarkers in Human Breast Cancer.

机构信息

Department of Nursing, The First Affiliated Hospital of Jiaxing University, Jiaxing 314000, China.

Department of Central Laboratory, The First Affiliated Hospital of Jiaxing University, Jiaxing 314000, China.

出版信息

Comput Math Methods Med. 2021 Dec 20;2021:1732176. doi: 10.1155/2021/1732176. eCollection 2021.

Abstract

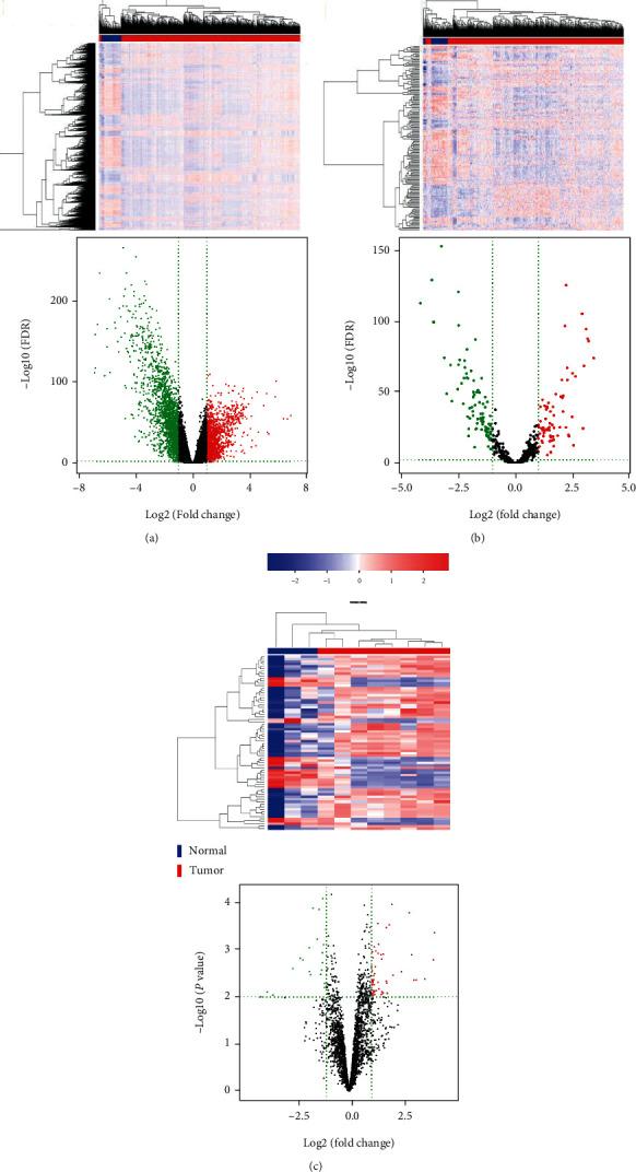
Circular RNA (circRNA) is closely related to tumorigenesis and cancer progression. Yet, the roles of cancer-specific circRNAs in the circRNA-related ceRNA network of breast cancer (BRCA) remain unclear. The aim of this study was to construct a ceRNA network associated with circRNA and to explore new therapeutic and prognostic targets and biomarkers for breast cancer. We downloaded the circRNA expression profile of BRCA from Gene Expression Omnibus (GEO) microarray datasets and downloaded the miRNA and mRNA expression profiles of BRCA from The Cancer Genome Atlas (TCGA) database. Differentially expressed mRNAs (DEmRNAs), differentially expressed miRNAs (DEmiRNAs), and differentially expressed circRNAs (DEcircRNAs) were identified, and a competitive endogenous RNA (ceRNA) regulatory network was constructed based on circRNA-miRNA pairs and miRNA-mRNA pairs. Gene ontology and pathway enrichment analyses were performed on mRNAs regulated by circRNAs in ceRNA networks. Survival analysis and correlation analysis of all mRNAs and miRNAs in the ceRNA network were performed. A total of 72 DEcircRNAs, 158 DEmiRNAs, and 2762 DE mRNAs were identified. The constructed ceRNA network contains 60 circRNA-miRNA pairs and 140 miRNA-mRNA pairs, including 40 circRNAs, 30 miRNAs, and 100 mRNAs. Functional enrichment indicated that DEmRNAs regulated by DEcircRNAs in ceRNA networks were significantly enriched in the PI3K-Akt signaling pathway, microRNAs in cancer, and proteoglycans in cancer. Survival analysis and correlation analysis of all mRNAs and miRNAs in the ceRNA network showed that 13 mRNAs and 6 miRNAs were significantly associated with overall survival, and 48 miRNA-mRNA interaction pairs had a significant negative correlation. A PPI network was established, and 21 hub genes were determined from the network. This study provides an effective bioinformatics basis for further understanding of the molecular mechanisms and predictions of breast cancer. A better understanding of the circRNA-related ceRNA network in BRCA will help identify potential biomarkers for diagnosis and prognosis.

摘要

环状 RNA (circRNA) 与肿瘤发生和癌症进展密切相关。然而,癌症特异性 circRNAs 在乳腺癌 (BRCA) 的 circRNA 相关 ceRNA 网络中的作用尚不清楚。本研究旨在构建与 circRNA 相关的 ceRNA 网络,并探索乳腺癌新的治疗和预后靶点和生物标志物。我们从基因表达综合数据库 (GEO) 微阵列数据集下载 BRCA 的 circRNA 表达谱,并从癌症基因组图谱 (TCGA) 数据库下载 BRCA 的 miRNA 和 mRNA 表达谱。鉴定差异表达的 mRNAs (DEmRNAs)、差异表达的 miRNAs (DEmiRNAs) 和差异表达的 circRNAs (DEcircRNAs),并基于 circRNA-miRNA 对和 miRNA-mRNA 对构建竞争性内源 RNA (ceRNA) 调控网络。对 ceRNA 网络中受 circRNAs 调控的 mRNAs 进行基因本体论和通路富集分析。对 ceRNA 网络中所有 mRNAs 和 miRNAs 进行生存分析和相关性分析。共鉴定出 72 个 DEcircRNAs、158 个 DEmiRNAs 和 2762 个 DE mRNAs。构建的 ceRNA 网络包含 60 个 circRNA-miRNA 对和 140 个 miRNA-mRNA 对,包括 40 个 circRNAs、30 个 miRNAs 和 100 个 mRNAs。功能富集表明,ceRNA 网络中受 DEcircRNAs 调控的 DEmRNAs 显著富集于 PI3K-Akt 信号通路、癌症中的 microRNAs 和癌症中的蛋白聚糖。ceRNA 网络中所有 mRNAs 和 miRNAs 的生存分析和相关性分析表明,有 13 个 mRNAs 和 6 个 miRNAs 与总生存期显著相关,有 48 个 miRNA-mRNA 相互作用对具有显著的负相关性。建立了一个 PPI 网络,从网络中确定了 21 个枢纽基因。本研究为进一步了解乳腺癌的分子机制和预测提供了有效的生物信息学基础。更好地了解 BRCA 中的 circRNA 相关 ceRNA 网络将有助于鉴定诊断和预后的潜在生物标志物。

https://cdn.ncbi.nlm.nih.gov/pmc/blobs/7b9b/8712159/a784cfdf4302/CMMM2021-1732176.001.jpg

文献AI研究员

20分钟写一篇综述,助力文献阅读效率提升50倍。

立即体验

用中文搜PubMed

大模型驱动的PubMed中文搜索引擎

马上搜索

文档翻译

学术文献翻译模型,支持多种主流文档格式。

立即体验